EasyManua.ls Logo

Panasonic TX-P50VT20E - Block Diagram; Main Block Diagram

Panasonic TX-P50VT20E
164 pages
Print Icon
To Next Page IconTo Next Page
To Next Page IconTo Next Page
To Previous Page IconTo Previous Page
To Previous Page IconTo Previous Page
Loading...
39
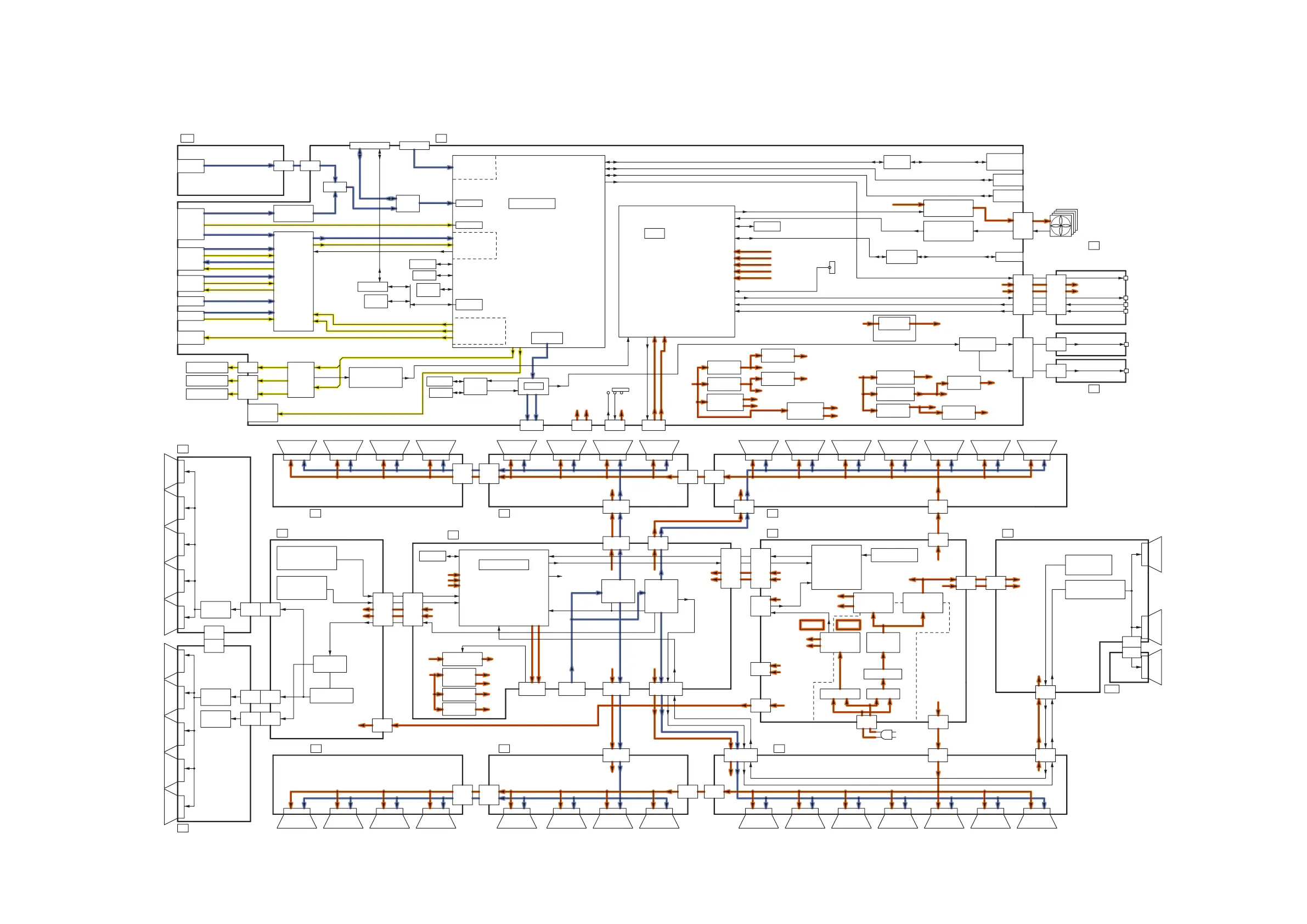
11 Block Diagram
11.1. Main Block Diagram
(LED:11TIMES)
(LED:12TIMES)
(LED:11TIMES)
(LED:12TIMES)
(LED:10TIMES)
(LED:10TIMES)
(LED:10TIMES)
(LED:10TIMES)
(LED:6TIMES)
(LED:7TIMES)
(LED:3TIMES)
(LED:8TIMES)
(LED:9TIMES)
(LED:6TIMES)
(LED:5TIMES)
(LED:4TIMES)
(LED:4TIME)
HOTCOLD
(LED:2TIMES)
(LED:7TIMES)
(LED:8TIME)
(LED:3TIMES)
(LED:5TIMES)
(LED:10TIMES)
SAT
Tuner
L
A11
V/R/G/B
L/R
AV3
SD CARD
KEY
SWITCH
SW1
KEYSCAN1
L/R
SLOT
POWER
SWITCH
MON_L/R
TV_L/R
FAN_A-D
CI ASIC
A1
AMP
COMP
C.A.T.S. SENSOR
TUNER
CI SLOT
OPTICAL OUT
Parallel_
TS(FE0)
SUB3.3V
AUDIO
LVDS DATA
R
SUB5V
TMDS DATA
CPU BUS
EEPROM
L/ROUT
V
AUDIO
ANALOG
MON_L/R
HEAD_
PHONE
TV_L/R
OFDM
HP_L/R
A8
SOUND SOS
LVDS DATA
OUT
Parallel_
TS(CI)
SD CARD DATA
TS I/F
FAN ON
SPEAKER(R)
CIRCUIT
FAN POWER
PANEL MAIN ON
Y/PB/PR
L/ROUT
AUDIO
PEAKS-LDA2
V
Parallel_
TS
OUT
SOUND SOS DET
CIRCUIT
CI TS
AV SW
L/R
CONT.
AV I/O
HP L/R
K
PWMS
IFD_OUT
POWER LED
REMOTE RECEIVER
A
HP_L/R
OPTICAL AUDIO OUT
CPU BUS
I/F
FAN SOS
FAN SOS
SIF_OUT
NAND
FLASH
EEPROM
F15V
K1
L/R
V/Y/PR/PB
REMOTE RECEIVER
FAN SOS DET
SPEAKER(L)
DIGITAL SIGNAL PROCESSOR
AV1,2
REMOTE IN
VOUT
HDMI I/F
OPTICAL
PWMS/PWMW
FAN ON
RECEIVER
+9/7.2V
HDMI1-4
Parallel_
TS(SAT)
XS3 A88A
TS SW
R/G/B,H/V
PC
Parallel_
TS(SAT)
Parallel_
TS(FE)
DDR3
WOOFER A12
WO
ETHER_
NET IF
100BASE-TX
ETHERNET DATA
USB
ETHERPHY
USB_1,2
10BASE-T/
ETHERNET
USB
SD CARD DATA
ETHERPHY
RS232C SBO1/SBI1
SBO1/SBI1
RS-232C
DRIVER
TXD/RXD
RS-232C
MPU
STB3.3V
STB3.3V
SUB1.2V_D
F15V
DCDC
SUB1.2V_D
DCDC
SUB6V
SUB1.5V
SUB3.3V
DCDC
SUB9V
SUB9V
SUB1.2V_A
DCDC
SUB1.2V_A
SUB3.3V
SUB1.5V
SUB6V
DCDC
1.2V
DCDC
DCDC
MIHO2+1.2V
LED+6V
LED+5V
F15V
DCDC
MIHO2+3.3V
SD LED ON
SIF I/F
SOUND SOS
FRCS
DDR2
EEPROM
LED_R/G LED_R/G
SD LED
SD LED
CI DATA
CLOCK
GENE
SUB_AI_3.3V
MIHO+3.3V DET MIHO+3.3V
FRC+3.3VFRC+3.3V DET
LED_6VLED_6V DET
SUB_AI_3.3V
PWMW
SOS
MIHO2
A31
LVDS DATA
LEFT RIGHT
IR_L
A3
P+5V
P+3.3VV
DCDC
LED+5V
LED+5V_1/2
MIHO2+3.3V
MIHO2+1.2V
DCDC
SUB_OP_5V
DCDC
SUB5V
SUB6V
SUB_OP_5V
MIHO2+1.2V
STB+3.3V
DCDC
STB5V
STB+3.3V
ANALOG_ASIC
MIHO_OUT
MIHO_IN
SW2
3D EYEWEAR
TRANSMITTER
V
3D EYEWEAR
3D EYEWEAR
TRANSMITTER
V1
V1
TRANSMITTER
C.A.T.S. SENSORC.A.T.S. SENSOR
D3D5
Vda
P+5V
P+5V
C2
P+15V
P+15V
DATA
DRIVER
P+15V
P+3.3V,P+5V
POWER SOS
P+3.3V
SCAN
CONTROL
SOS8_SS
P+5V
P6
P+3.3V
D25
P+2.5V
SOUND15V
DCDC
STB5V
P+3.3V
D5
STB5V
DATA
DRIVER
DATA
DRIVER
VIDEO DATA
Vda
P+3.3V
DATA
DRIVER
SOS_DCC
D3
DATA DRIVER (LEFT)
D20
P+3.3V
PANEL MAIN ON
A3
EEPROM
DATA
DRIVER
P+1.2V
P+15V
DCDC
DATA
DRIVER
DATA
DRIVER
DATA
DRIVER
C66
SD
P+5V
VIDEO DATA
SD42
P+3.3V
DCDC
DATA DRIVER (RIGHT)
P+1.2V
P2
SUSTAIN CONTROL
SOS6_SC1
C33
P+5V
DATA
DRIVER
SOS8_SS
Vda
P+5V
DATA
DRIVER
PROCESS
VOLTAGE
RECTIFIER
P+15V
P7
DCDC
C10
A7
VIDEO
DATA
P+2.5V
C20
(LOWER)
P+3.3V
CONTROL
SIGNAL
SC42
SCAN OUT (UPPER)
P11
SC
SUSTAIN
VOLTAGE
RECTIFIER
DATA
DRIVER
SUSTAIN
SOS8_SS
VSUS GEN.
SD11
DATA
DRIVER
SUSTAIN CONTROL
P+3.3V
SC-BOARD
ENERGY RECOVERY
SOS DETECT
DATA
DRIVER
Vda
SOS6_SC1
C26
SOS7_SC2
AC CORD
F15V
POWER SUPPLY
VIDEO DATA
POWER MICOM
SS24
DATA
DRIVER
SU
SU41
P9
Vda
SC41
P
SC2
SS2
C1
SCAN
DRIVER
SS-BOARD
SOS DETECT
DATA
DRIVER
SCAN DRIVE
VIDEO DATA
SC46
D31
DATA DRIVER (RIGHT)
SCAN
DRIVER
C61
CONNECTOR
P+15V
SS33
DATA
DRIVER
P-BOARD
SOS DETECT
DATA
DRIVER
BUFFER
SD46
SC20
VSUS
Vda
DATA
DRIVER
SOS7_SC2
C65
P+15V
DATA
DRIVER
SU11
RECTIFIER
Vda
SCAN OUT (LOWER)
STB5V
STB_D3.3V
RECTIFIER
P+3.3V DET
DATA
DRIVER
DATA
DRIVER
SS11
DATA DRIVER (CENTER)
DATA DRIVER (LEFT)
SOS8_SS
VIDEO DATA
VSUS
P+3.3V
PS SOS4
C36
C6
PD4H
MASTER
P65
ON/OFF CONTROL
VIDEO DATA
Vda
DATA
DRIVER
SC-BOARD
FLOATING PART
SOS DETECT
DATA
DRIVER
D33
A6
DATA
DRIVER
P+5V
D34
SS21
STB5V
C40
P+3.3V
C50
PANEL STB_ON
P+5V
STB5V_M
STB_D3.3V
SUSTAIN DRIVE
P+15V DET
PD4H
SLAVE
VIDEO DATA
PANEL MPU
DATA
DRIVER
SOS7_SC2
P+5V DET
SS
VIDEO DATA
SUSTAIN
CONTROL
DATA DRIVER (CENTER)
VE GEN.
C3
RELAY
C31
STANDBY
VOLTAGE
RECTIFIER
C5
LVDS DATA
P35
C51
A31
DATA
DRIVER
P+3.3V
POWER
FACTOR
CONTROL
DATA
DRIVER
P+3.3V
D32
SOS6_SC1
DATA
DRIVER
DATA
DRIVER
C4
SCAN CONTROL
C35
C56
ENERGY RECOVERY
C21
P+3.3V
VIDEO DATA
SUSTAIN CONTROL
Vda
VSUS
VSUS
VSCAN GEN.
CONTROL
PULSE
P+5V
SOS8_SS
F15V
P+5V
VAD GEN.
P25
P+3.3V
DATA
DRIVER
P+15V
P+3.3V
P+15V
VSUS
A20
LED_DRIVE
CONTROL
F15V
P6
SOUND15V
STB5V
P7
A6 A7
SW1
SW2
CVBS
SUB+5V DET
SUB+3.3V DET
SAT Tuner
XS
(LED:11TIMES)
(LED:12TIMES)
(LED:11TIMES)
(LED:12TIMES)
(LED:10TIMES)
(LED:10TIMES)
(LED:10TIMES)
(LED:10TIMES)
(LED:6TIMES)
(LED:7TIMES)
(LED:3TIMES)
(LED:8TIMES)
(LED:9TIMES)
(LED:6TIMES)
(LED:5TIMES)
(LED:4TIMES)
(LED:4TIME)
HOTCOLD
(LED:2TIMES)
(LED:7TIMES)
(LED:8TIME)
(LED:3TIMES)
(LED:5TIMES)
(LED:10TIMES)
PD4H
D

Table of Contents

Related product manuals