EasyManua.ls Logo

Panasonic TX-P50VT50E - TX-P50 VT50 E;J;T A-Board

Panasonic TX-P50VT50E
117 pages
Print Icon
To Next Page IconTo Next Page
To Next Page IconTo Next Page
To Previous Page IconTo Previous Page
To Previous Page IconTo Previous Page
Loading...
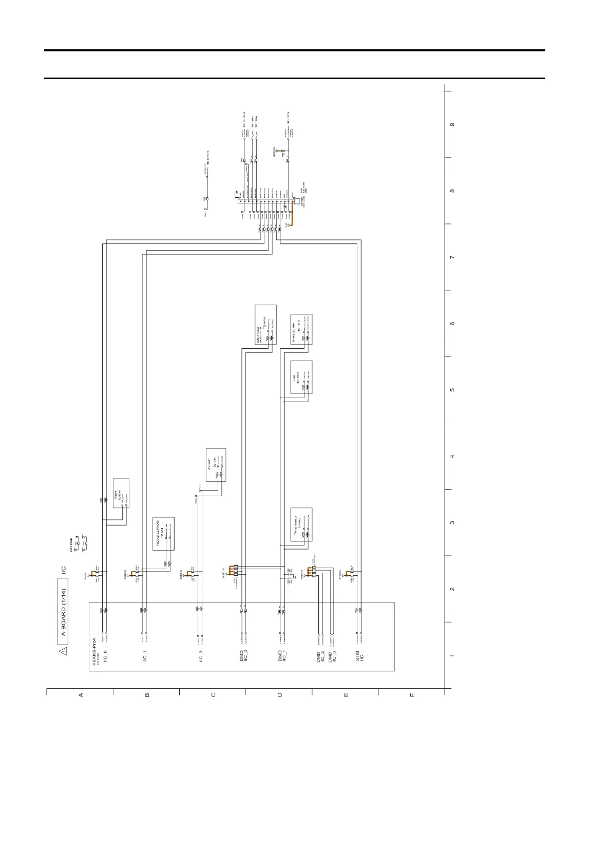
Model No. : TX-P50VT50E/J/T A-Board (1/14)
S-3

Table of Contents

Related product manuals