EasyManua.ls Logo

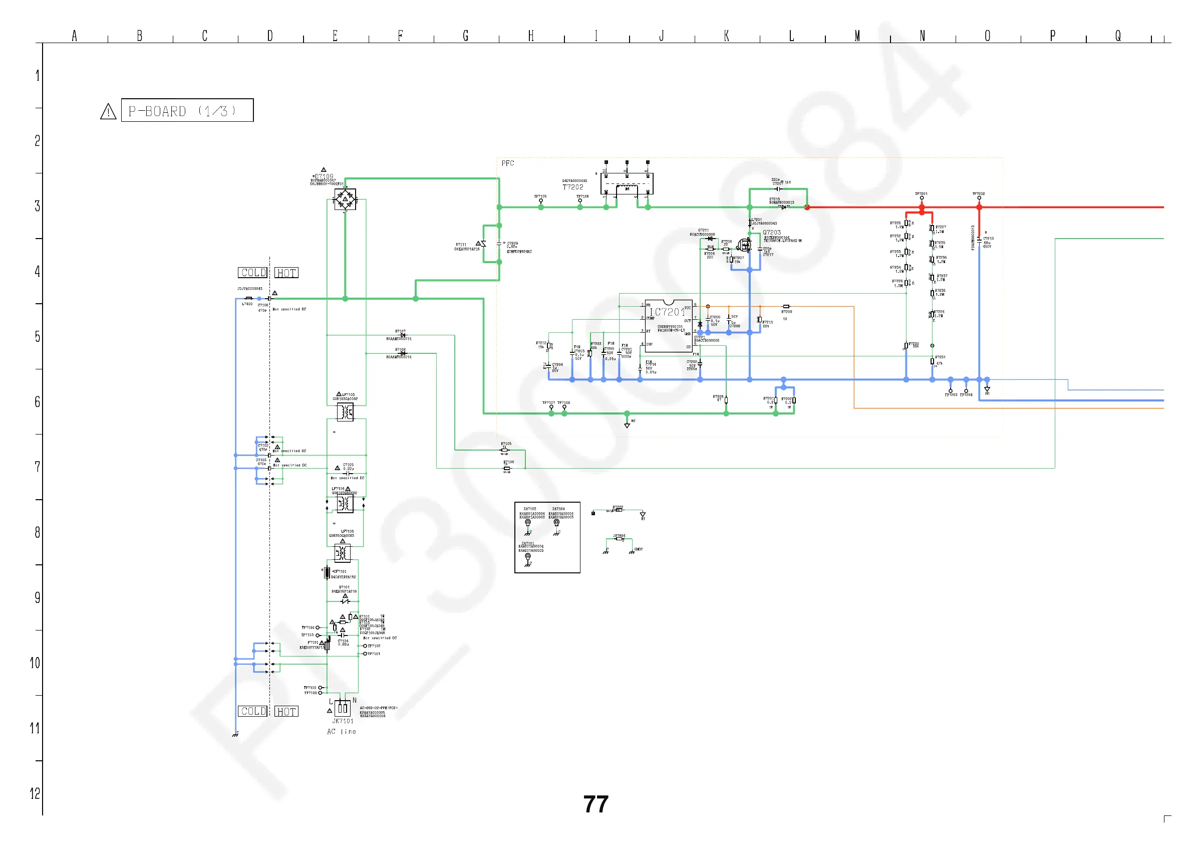
Panasonic TX Series - P-BOARD (1;3); P-Board Schematic - PFC Circuit and AC Input

Panasonic TX Series
87 pages
Print Icon
To Next Page IconTo Next Page
To Next Page IconTo Next Page
To Previous Page IconTo Previous Page
To Previous Page IconTo Previous Page
Loading...
77

Other manuals for Panasonic TX Series

Related product manuals