EasyManua.ls Logo

Parker Hyperchill-Plus ICEP007 - Refrigerant; Dismantling; Troubleshooting

Parker Hyperchill-Plus ICEP007
98 pages
Print Icon
To Next Page IconTo Next Page
To Next Page IconTo Next Page
To Previous Page IconTo Previous Page
To Previous Page IconTo Previous Page
Loading...
English
8 / 8ICEP007-024 (60Hz)
5.3 Refrigerant
Z Charging: any damage caused by incorrect charging carried out
by unauthorized personnel will not be covered by the warranty.
Y The equipment contains  uorinated greenhouse gases.
At normal temperature and pressure, the R407C refrigerant is a colour-
less gas classi ed in SAFETY GROUP A1 - EN378 (group 2  uid ac-
cording to Directive PED 2014/68/EU);
GWP (Global Warming Potential) = 1774.
! In case of refrigerant leakage, air the room.
5.4 Dismantling
The refrigerant and the lubricating oil contained in the circuit must be
recovered in conformity with current local environmental regulations.
%
Recycling
Disposal
frame and panels steel/epoxy resin polyester
tank aluminium/copper/steel
pipes/collectors copper/aluminium/carbon steel
pipe insulation NBR rubber
compressor steel/copper/aluminium/oil
condensator steel/copper/aluminium
pump steel/cast iron/brass
fan aluminium
refrigerant R407C (HFC)
valve brass/copper
electrical cable copper/PVC
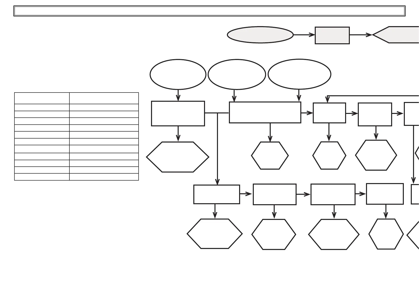
6 Troubleshooting
FAULT
CAUSE
REMEDY
THE OUTLET WATER
TEMPERATURE EXCEEDS THE
SET VALUE
COMPRESSOR STOPS DUE
TO OPERATION OF THE HIGH
PRESSURE
SWITCH
EXCESSIVE
WATER FLOW,
HIGH THERMAL
LOAD
REDUCE THE FLOW RATE OF
THEWATER TO BE COOLED
HIGH
AMBIENT
TEMPERATURE
RETURN THE
AMBIENT
TEMPERATURE TO
BELOW THE
SPECIFIED LIMIT
PRESSURE SWITCH BROKEN OR
INCORRECTLY CALIBRATED
REPLACE
PRESSURE
SWITCH
REFRIGE---
RANT FILTER
CLOGGED
RENEW
THE FILTER
CONDENSER
FINS
DIRTY
CLEAN THE
FINS OF THE
CONDENSER
CONDENSER
SURFACES
CLOGGED
CLEAR THE FRONT
SURFACE OF THE CON-
DENSER
INSUFFICIENT
WATER FLOW
INCREASE THE
FLOW RATE OF
THE FLUID TO BE
COOLED
S
yes
no
yes
yes yes
yes
yes
yes
no
no
COMPRESSOR STOPS DUE
TO OPERATION OF THE
LOW PRESSURE SWITCH
no
FAN ROTATES
BACKWARDS
no
SWAP OVER
THE
PHASEWIRES
THERM
B
U
DISC
H
no
no
no
no

Table of Contents