EasyManua.ls Logo

PAT Hirschmann DS85 - A2 B Problem - Hardwired A2 B Option

PAT Hirschmann DS85
61 pages
Print Icon
To Next Page IconTo Next Page
To Next Page IconTo Next Page
To Previous Page IconTo Previous Page
To Previous Page IconTo Previous Page
Loading...
© Hirschmann Rev. G 10/05/15 190166_G.DOCXG
19
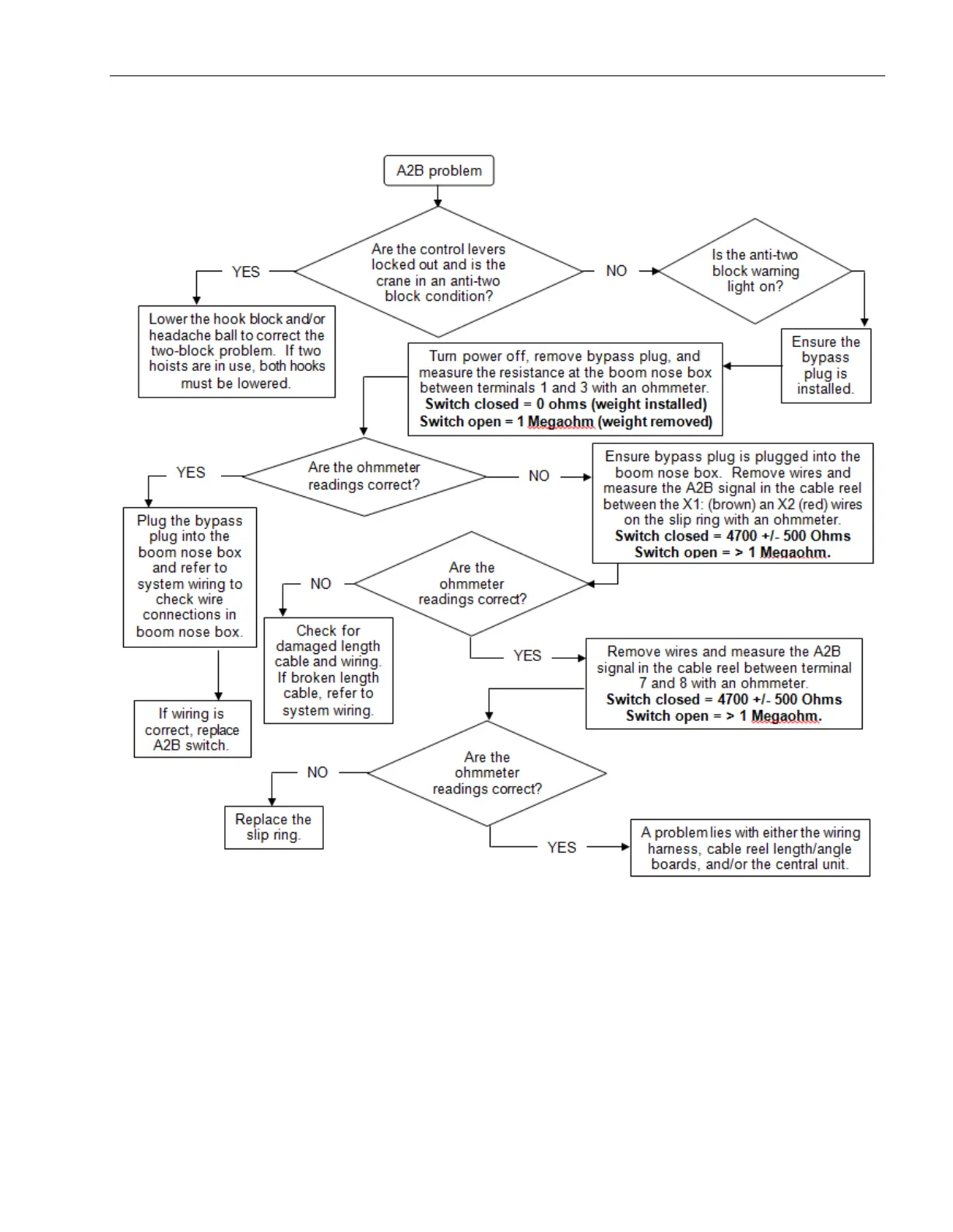
10 A2B PROBLEM – HARDWIRED A2B OPTION

Related product manuals