EasyManua.ls Logo

Perfect Flame 720-0533 - Page 19

Perfect Flame 720-0533
32 pages
Print Icon
To Next Page IconTo Next Page
To Next Page IconTo Next Page
To Previous Page IconTo Previous Page
To Previous Page IconTo Previous Page
Loading...
Attachment 2:
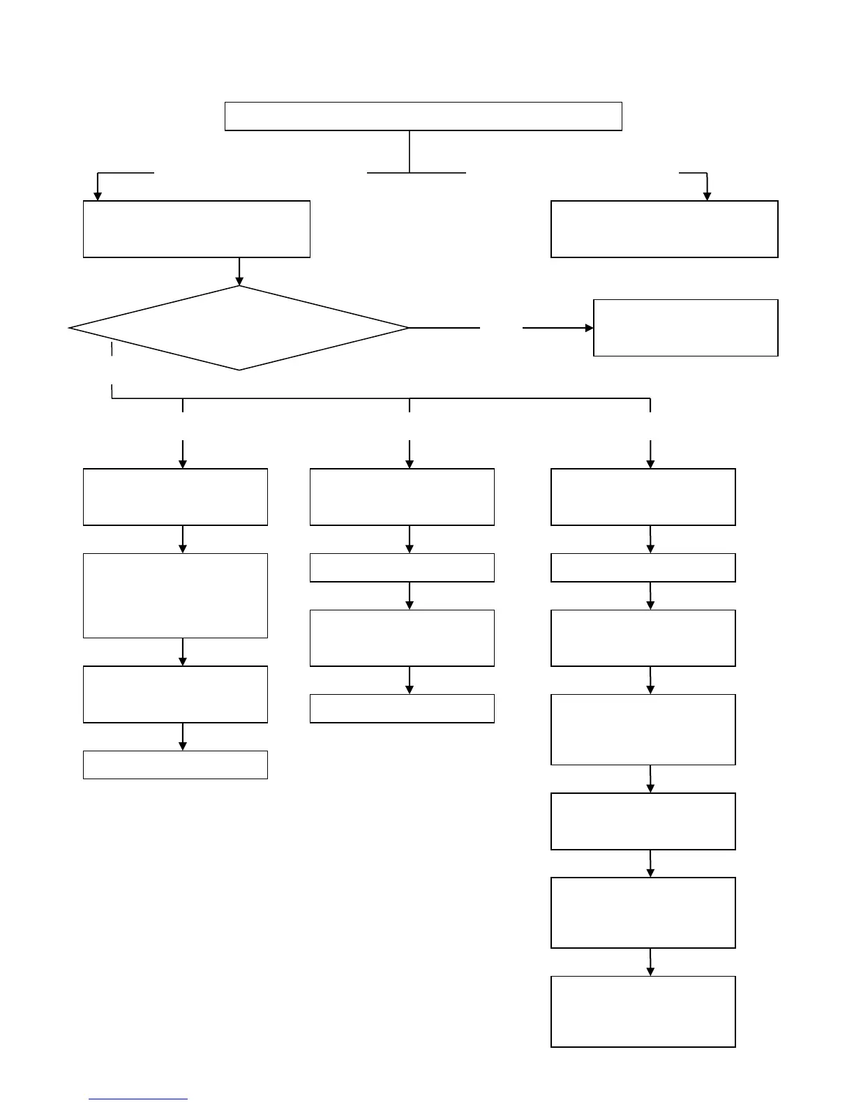
Press Electrical ON/OFF Button for 3 seconds
When the system is ONWhen the system is OFF
System turned OFF. All LED
lights are off.
System turned ON. Main Power
LED Light is on.
Is any burner turned on
in 25 secs?
System is automatically
turned off.
No
Yes
Press Activation Button
for 3 seconds.
For main burners and side burner For rear burner For Timer
Burner is turned on.
Flame can be adjusted by
pressing “+and “-
Button.
Press Activation Button
for 3 seconds.
Burner is turned off.
Press Activation Button
for 3 seconds.
Burner is turned on.
Press Activation Button
for 3 seconds.
Burner is turned off.
Press Activation Button
for 3 seconds.
Timer is turned on.
Press Activation Button
for 3 seconds.
“Minute” can be adjusted
by pressing “+” and “-
Button.
Press Activation Button
once.
“Hour” can be adjusted by
pressing “+and “-
Button.
Press Activation Button
once to set the timer.
19

Related product manuals