EasyManua.ls Logo

Philips 190B8CS/00 - Page 26

Philips 190B8CS/00
120 pages
Print Icon
To Next Page IconTo Next Page
To Next Page IconTo Next Page
To Previous Page IconTo Previous Page
To Previous Page IconTo Previous Page
Loading...
26
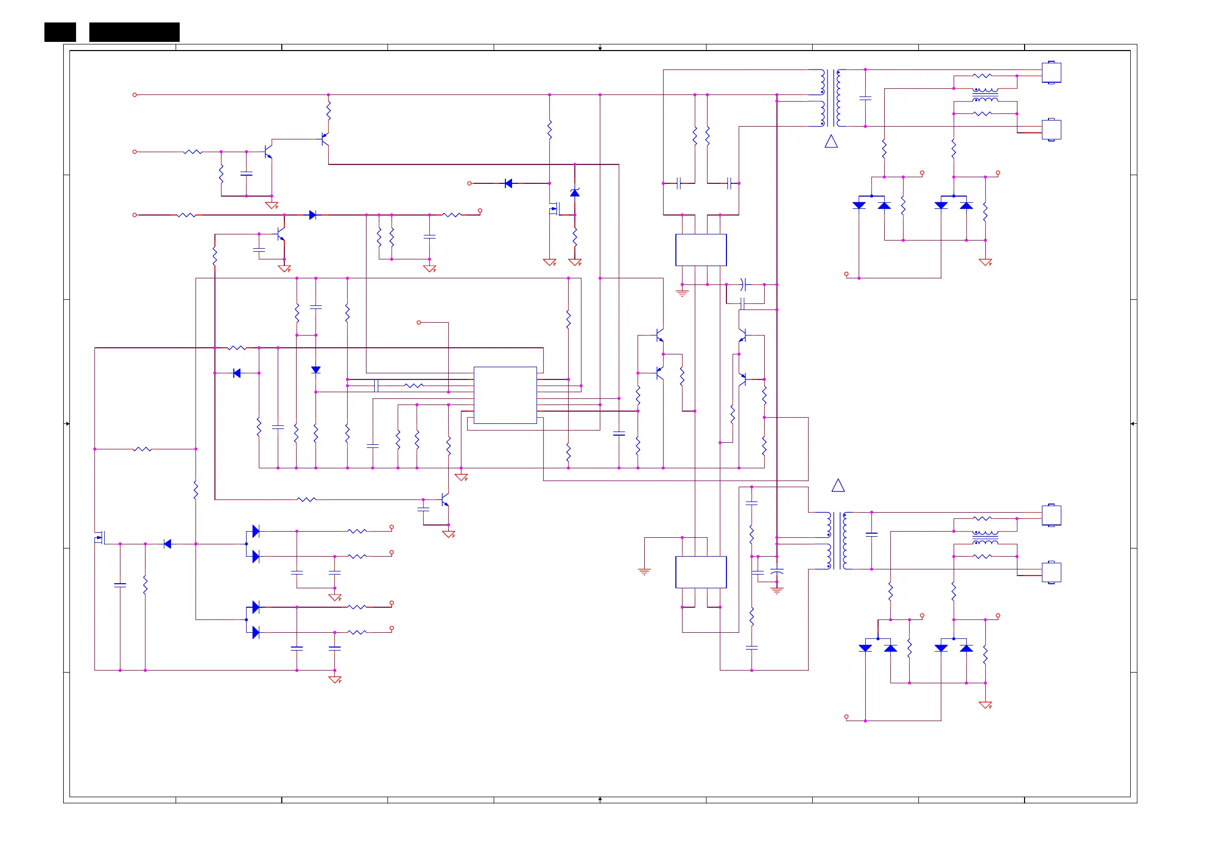
HUDSON 8
1
1
2
2
3
3
4
4
5
5
6
6
7
7
8
8
9
9
10
10
A A
B B
C C
D D
E E
F F
CHANGE UPDATE
CN801 A10 CN802 A10 CN803 D10
CN804 E10 C801 A8 C802 A2
C803 B7 C804 B4 C805 B7
C806 C3 C807 C3 C808 C2
C809 D3 C810 D6 C811 E7
C812 D8 C813 E3 C814 E1
C815 E3 C816 D7 C817 E3
C818 E3 C819 B2 C820 D4
C821 B6 C822 E7 C823 B7
C824 E7 D801 B8 D802 B9
D803 B3 D806 D2 D807 D1
D808 E2 D809 E8 D810 E9
D811 C2 D812 C3 D813 B5
IC801 C4 L801 A9 L802 D9
PT801 A7 PT802 D7 Q801 A3
Q802 A2 Q803 B2 Q804 B6
Q805 C6 Q806 C7 Q807 D4
Q808 D1 Q809 E6 Q810 C6
Q811 C7 Q812 B5 R801 A9
R802 A3 R803 B5 R804 A9
R805 A5 R806 A8 R807 A9
R808 A2 R809 A2 R810 A6
R811 B8 R812 B9 R813 B2
R814 B4 R815 B3 R816 B2
R817 B3 R818 C3 R819 C3
R820 C2 R821 C2 R822 C3
R823 C3 R824 C3 R825 D4
R826 D4 R827 D1 R828 D2
R829 D3 R830 D9 R831 D3
R832 D9 R833 D3 R834 E8
R835 E9 R836 E1 R837 D7
R838 E3 R839 E8 R840 E3
R841 E9 R842 C4 R843 D4
R844 C6 R845 C6 R846 C7
R847 C7 R848 D6 R849 D7
R850 A6 R851 E7 R852 D5
R853 C5 S14 A8 S15 D8
INVERTER
OLP1 OLP2
FB
FB
OLP1
OLP3
OLP4
OLP2
OLP4
FB
OLP3
+12V
ON/OFF
DIM
DTC
DTC
C824
0.1uF/25V
PT802
POWER X'FMR
6
3
7
4
81
+
C805
470uF/25V
R813
100 1/10W 5%
PT801
POWER X'FMR
6
3
7
4
81
R803
2.4K 1/10W
ǂ
R825 51K 1% 1/8W
ǂ
R850
15 1/4W
ǂ
R827
1K 1/10W 1%
R838
10K 1/10W 1%
C813
0.0022uF
D812
LL4148WP
C817
0.0022uF
D806
BAW56
3
1
2
C
B
E
R823
10K 1/10W
Q803
PMBS3904
R829
68K 1% 1/10W
ǂ
R840
10K 1/10W 1%
C801
10pF/3KV
R806
1K 1/10W 1%
C804
0.1uF/16V
D809
BAV99
3
1
2
R817
NC
Q809
AM9945N-T1-PF
1
2
3
4
8
7
6
5
S
G
S
G
D
D
D
D
R839
1K 1/10W 1%
C806
1uF/16V
CN803
CONN
1
2
L802
NC
1
4
2
3
D811
LL4148WP
Q812
RK7002
R807
1K 1/10W 1%
R802
100R 1/8W 5%
D808
BAW56
3
1
2
C
B
E
C802
1uF 16V
R808
10K 1/10W 1%
R815
47K 1/10W 1%
R844
22R 1/10W 5%
R810
15 1/4W
ǂ
Q805
PMBS3906
C820
NC
R822 47K 1/10W 1%
R824
10K 1/10W 1%
CN801
CONN
1
2
R818
NC
D803
LL4148WP
R834
1K 1/10W 1%
C809 220pF
R814
75K 1/10W 1%
D801
BAV99
3
1
2
C818
0.0022uF
R812
1K 1/10W 1%
R847
22R 1/10W 5%
R837
15 1/4W
ǂ
C819
NC
+
C811
470uF/25V
!
Q810
PMBS3904
C816
1500PF/50V
R835
1K 1/10W 1%
Q811
PMBS3904
!
R830 0R05 1/10W 5%
D802
BAV99
3
1
2
Q807
PMBS3904
R846
22R 1/10W 5%
R819
10K 1/10W 1%
Q804
AM9945N-T1-PF
1
2
3
4
8
7
6
5
S
G
S
G
D
D
D
D
ZD801
10K 1/4W 5%
1 2
C807
0.1uF/16V
L801
NC
1
4
2
3
C822
1500PF/50V
R832 0R05 1/10W 5%
R804 0R05 1/10W 5%
R841
1K 1/10W 1%
R821 1M 1/10W 5%
R826
180K 1% 1/8W
ǂ
R816
68K 1% 1/10W
ǂ
R853
10K 1/10W 1%
R828
47K 1/10W 1%
IC801
TL494IDR
1
2
3
4
5
6
7
8 9
10
11
12
13
14
15
16
1IN+
1IN-
FEEDBACK
DTC
CT
RT
GND
C1 E1
E2
C2
VCC
OUTPUT CTRL
REF
2IN-
2IN+
CN804
CONN
1
2
D813
LL4148WP
R820
560K 1/10W 5%
ǂ
R842
47K 1/10W 1%
C812
10pF/3KV
Q808
RK7002
Q801
PDTA144WK
R851
15 1/4W
ǂ
R849
1K 1/10W 1%
C808 2.2uF/16V
Q802
PDTC144WK
R809
NC
R852
10K 1/10W 1%
D807
LL4148WP
D810
BAV99
3
1
2
C821
1500PF/50V
C814
0.1uF/16V
R811
1K 1/10W 1%
Q806
PMBS3906
R831
10K 1/10W 1%
R843 NC
C823
0.1uF/25V
R845
22R 1/10W 5%
R801 0R05 1/10W 5%
C803
1500PF/50V
CN802
CONN
1
2
C810
0.1uF/25V
R836
1M 1/10W 5%
R833
10K 1/10W 1%
C815
0.0022uF
R805
4.7K 1/10W 5%
R848
1K 1/10W 1%
http://www.wjel.net

Table of Contents

Related product manuals