EasyManua.ls Logo

Philips 190B8CS/00 - Power Board

Philips 190B8CS/00
120 pages
Print Icon
To Next Page IconTo Next Page
To Next Page IconTo Next Page
To Previous Page IconTo Previous Page
To Previous Page IconTo Previous Page
Loading...
25
HUDSON 8
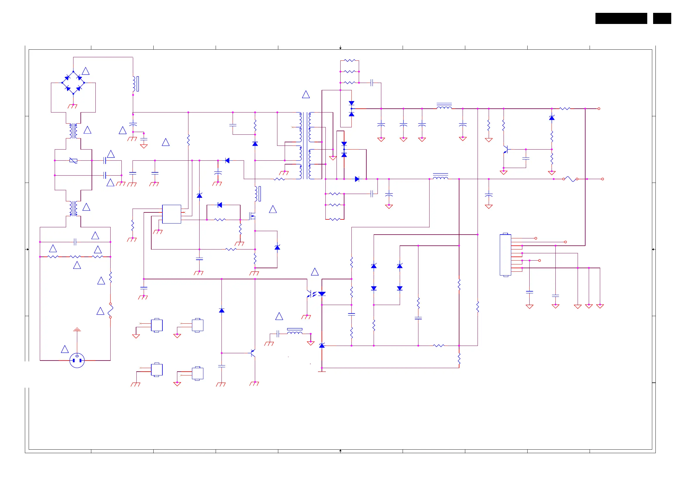
6.2 Power Board
715G2594-1
1
1
2
2
3
3
4
4
5
5
6
6
7
7
8
8
9
9
10
10
A A
B B
C C
D D
E E
F F
12V
CHANGE 13X20mm
F903
JUMPER
BD901 A1 CN901 E1
CN902 C8 C900 E4
C901 B2 C902 B2
C903 B2 C904 B8
C907 B2 C909 D1
C910 B4 C911 B3
C912 B2 C913 D3
C914 D2 C915 F4
C916 B2 C920 A6
C921 C6 C922 B6
C923 B6 C924 B7
C925 B7 C926 C6
C927 C8 C928 E6
C929 E7 C930 D9
C931 D8 D900 B4
D901 B4 D910 C3
D911 E4 D915 D6
D916 D6 D920 A6
D921 B5 D922 C6
FB901 C4 FB902 E5
FB903 A2 F901 E2
F902 A9 F903 C9
GND1 E2 GND2 E3
HS1 F2 HS5 F3
IC901 C3 IC902 D5
IC903 E5 L901 C1
L902 B1 L921 A7
L922 B7 NR901 D2
Q900 C4 Q902 B8
Q910 E4 R900 D1
R901 D1 R902 D2
R903 B9 R905 B3
R907 B8 R908 B9
R909 B4 R910 C4
R911 C2 R912 C3
R913 D4 R915 C4
R916 D4 R922 D6
R923 E7 R924 D7
R925 D6 R926 E8
R927 E6 R928 E6
R929 E7 R930 E7
R931 B8 R951 A6
R952 A6 R953 A6
R954 C5 R955 C5
R956 C5 S1 A1
S2 B1 S3 B2
S4 C2 S5 C1
S6 D1 S7 D2
S8 E2 S9 E1
S10 B2 S11 A5
S12 C4 S13 D5
S16 E4 S17 B3
S19 C1 S20 D2
S21 D1 T901 B5
VAR901 B1 ZD901 C3
ZD902 D4 ZD920 B9
ZD921 D6 ZD922 D6
POWER
+12V
+5V
ON/OFF
DIM
+5V
R900
330K 1/4W
HS1
HEAT SINK(Q900)
1
2
C931
0.1uF 50V
C900
2200PF
C902
1000pF
R956 47 1/4W
ǂ
R922
330R 1/8W
R915
10K 1/8W
L921
3.5uH
!
GND1
GND
1
2
R954 47 1/4W
ǂ
C903
1000PF
F902
0R05 1/4W
!
-
+
BD901
KBP208G
2
1
3
4
R909
100K 2W
ǂ
C904
0.001uF 50V
IC902
PC123X2YFZOF
12
43
ZD902
NC
1 2
R930
1K 1/8W
FB901
BEAD
12
ZD921
RLZ13B
1 2
Q900
STP10NK70ZFP
FB902
Jumper
1 2
ZD922
RLZ5.1B
1 2
!
CN901
SOCKET
12
3
D920
SBT150-10LST
1
2
3
D915
LL4148WP
CN902
CONNECTOR
1
2
3
4
5
6
7
8
9
10
!
R95147 1/4W
ǂ
IC901
LD7575PS
1
2
3
4 5
6
7
8
RT
COMP
CS
GNDOUT
VCC
NC
HV
ZD901
NC
1 2
D901
UF4003PT
R95347 1/4W
ǂ
L901
4.0mH
1
2
4
3
Q902
PMBS3904
C920
0.001uF/500V
C930
0.1uF 50V
L902
L
1
4
2
3
!
D922
31DQ06FC3
!
+
C911
22uF/50V
D916
LL4148WP
+
C922
680uF/25V
GND2
GND
1
2
D910 LL4148WP
R95247 1/4W
ǂ
D911
NC
C910
1500PF/2KV
+
C924
NC
D900
BA159GPT
!
R901
330K 1/4W
!
!
R903
1K 1/8W
ǂ
C929
0.1uF 50V
R924
3K6 1/8W
!
C901
1000pF
R926
33K 1/8W
VAR901
NC
!
C912
0.1uF 50V
+
C907
100uF/450V
!
T901
80GL17T-33-N2
4
7
9
5
6
4
6
11
10
8
12
1
3
F901
FUSE
R902
330K 1/4W
!
NR901
NTCR
R910
2.2 1/4W
ǂ
C916
0.1uF 50V
R929
2.4K 1/8W
ǂ
ZD920
RLZ13B
1 2
Q910
NC
+
C923
680uF/25V
C913
220pF 50V
C928
0.1uF 50V
C914
470pF/25V
!
C915
NC
+
C925
470uF/25V
R931
10K 1/4W
ǂ
!
R911
100K 1/8W
ǂ
R925
1K 1/8W
!
R916
0.43 2W
ǂ
+
C927
470uF/16V
R955 47 1/4W
ǂ
+
C926
1000uF/16V
D921
NC
1
2
3
IC903
KIA431A-AT/P
R912
10R 1/4W
C921
0.001uF/500V
L922
3.5uH
R913
1K 1/8W
!
C909 0.47uF
HS5
HEAT SINK(D920)
1
2
R923
10K 1/8W
R927
1K 1/8W
R928
1K 1/8W
R908
470 1/8W
FB903
BEAD
12
R905
10K 1/4W
ǂ
R907
150 1W
ǂ
!
http://www.wjel.net

Table of Contents

Related product manuals