EasyManua.ls Logo

Philips 231E1HSB/00 - Page 43

Philips 231E1HSB/00
69 pages
Print Icon
To Next Page IconTo Next Page
To Next Page IconTo Next Page
To Previous Page IconTo Previous Page
To Previous Page IconTo Previous Page
Loading...
231E
LCD
43
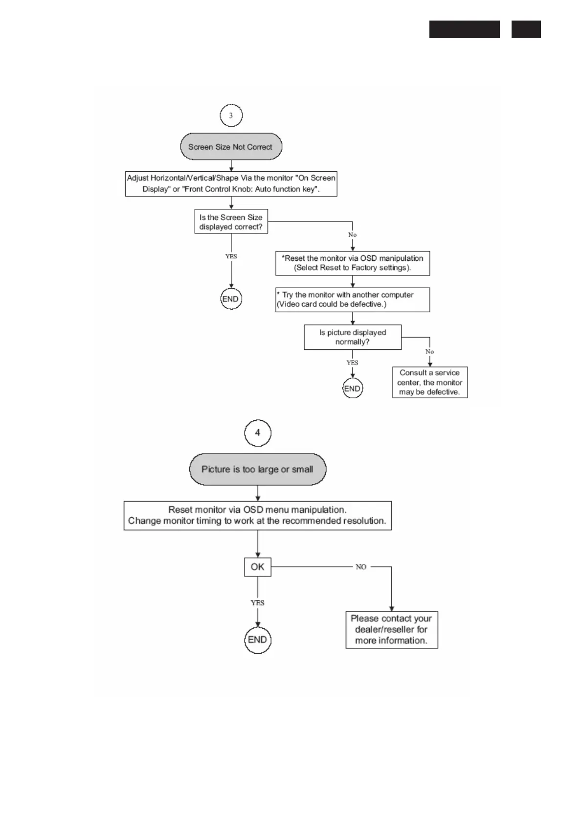
General Trouble Shooting Guide

Related product manuals