EasyManua.ls Logo

Philips 231E1HSB/00 - Page 51

Philips 231E1HSB/00
69 pages
Print Icon
To Next Page IconTo Next Page
To Next Page IconTo Next Page
To Previous Page IconTo Previous Page
To Previous Page IconTo Previous Page
Loading...
231E
LCD
51
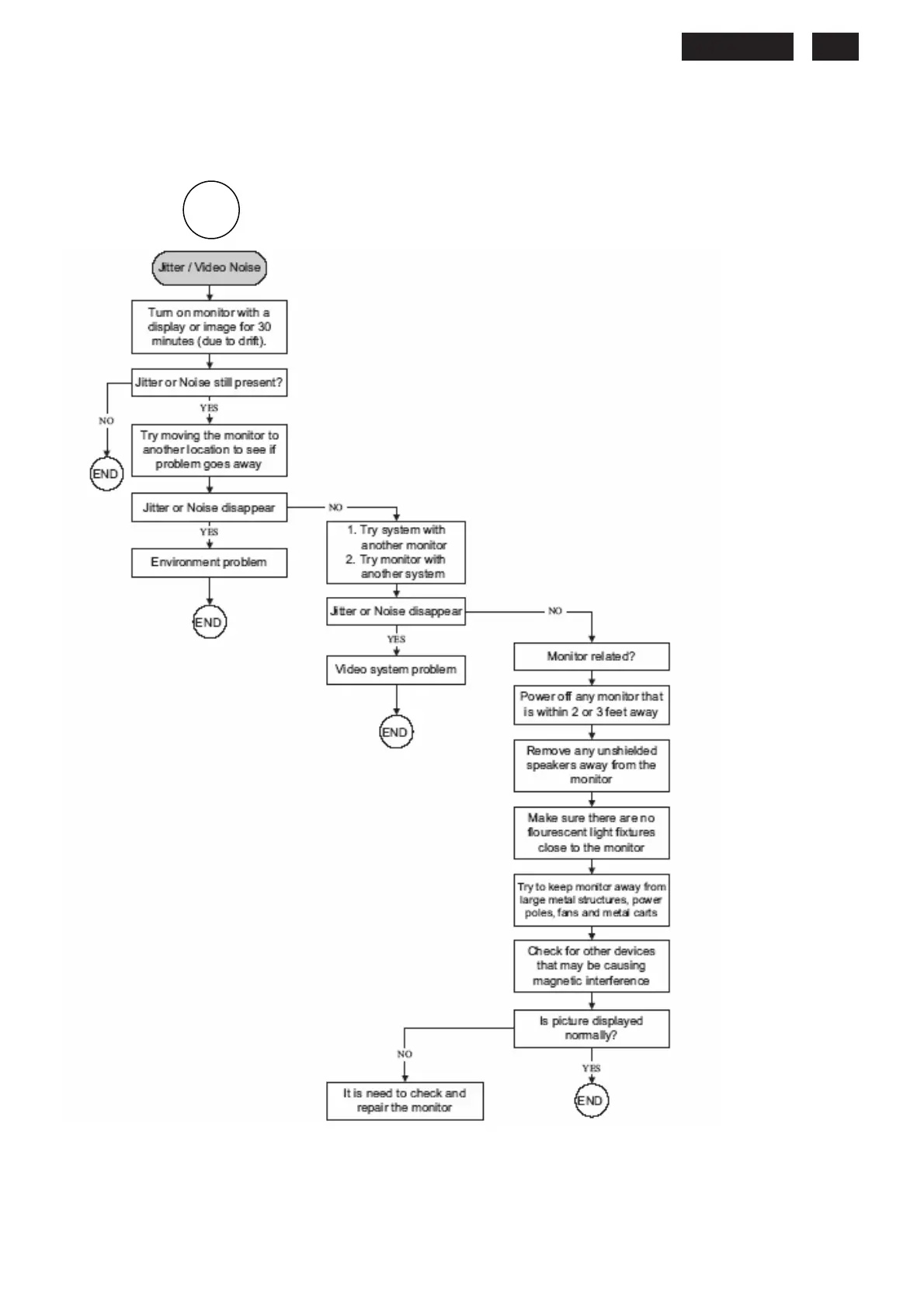
General Trouble Shooting Guide
12

Related product manuals