EasyManua.ls Logo

Philips 241B4PYCS/00 - Page 55

Philips 241B4PYCS/00
87 pages
Print Icon
To Next Page IconTo Next Page
To Next Page IconTo Next Page
To Previous Page IconTo Previous Page
To Previous Page IconTo Previous Page
Loading...
1
1
2
2
3
3
4
4
5
5
A A
B B
C C
D D
USB
Diagram & C.B .A.
55
DVDD1
DVDD4
DVDD3
DVDD2
AVDD3
AVDD2
AVDD3
PAMBER2
PGREEN2
PAMBER1
PGREEN1
PSELF
DVDD3
DVDD4
OC1AVDD5
X1
X2
DVDD2
DVDD1
AVDD1
AVDD2
RREF
AVDD3
OC2
DM3
DM4
OC3
OC4
TEST/SCL
PWREN1
DM0
DP0
DM1
DM2
AVDD4
AVDD4
AVDD5
AVDD1
AVDD4
DM3
DP3
DP3
OC4
DP4
RESET
RESET
DP2
DP1
PAMBER2
PGREEN2
PAMBER1
PGREEN1
OC2
OC3
OC1
+5V_IF
+5V_UP
+5V_IF +3.3V
+3.3V +3.3V
+5V_UP
+5V_IF
+3.3V
+5V_IF
+5V_UP
+3.3V
+3.3V
+3.3V
+3.3V
+3.3V
+3.3V
+3.3V
+3.3V
+5V_IF
+5V_IF
+3.3V
+5V_IF
70-100mA
Remove if 3.3V is supplied by GL852G
Option for customer product ID
Optical Points
Screw Holes
Port # PAmber3 PAmber4
4 0 0
3 0 1
2 1 0
R11
10K J
C35
0.1U Z
R250 J
+
C28
100U 25V
12
R12
30K
C15
0.1U Z
DN8
BAV99
A
J
K
L9
Z220
Y1
12MHZ
R20 0 J
J6
2BC0040011
VCC
1
DATA-
2
DATA+
3
GND
4
G2
G2
G1
G1
C10 0.1U Z
R14
680 F
TP3
TP2
F1 6V 0.75A
C16
0.1U Z
T2
Z90
12
43
C29
0.1U Z
TP4
J5
2BC0040011
VCC
1
DATA-
2
DATA+
3
GND
4
G2
G2
G1
G1
L3
NC_Z30
TP6
TP17
R18 0 J
C9
NC_10U 16V
C8
NC_0.1U Z
C14 0.1U Z
TP18
DN5
BAV99
A
J
K
L1
Z30
DN3
BAV99
A
J
K
R6 0 J
C12 0.1U Z
L11
Z220
R1 NC_0 J
T5
Z90
12
43
DN9
BAV99
A
J
K
H1
HOLE-V8
1
2
3
4
5
6
7
8
9
J1
2K61185105
1
1
2
2
3
3
4
4
5
5
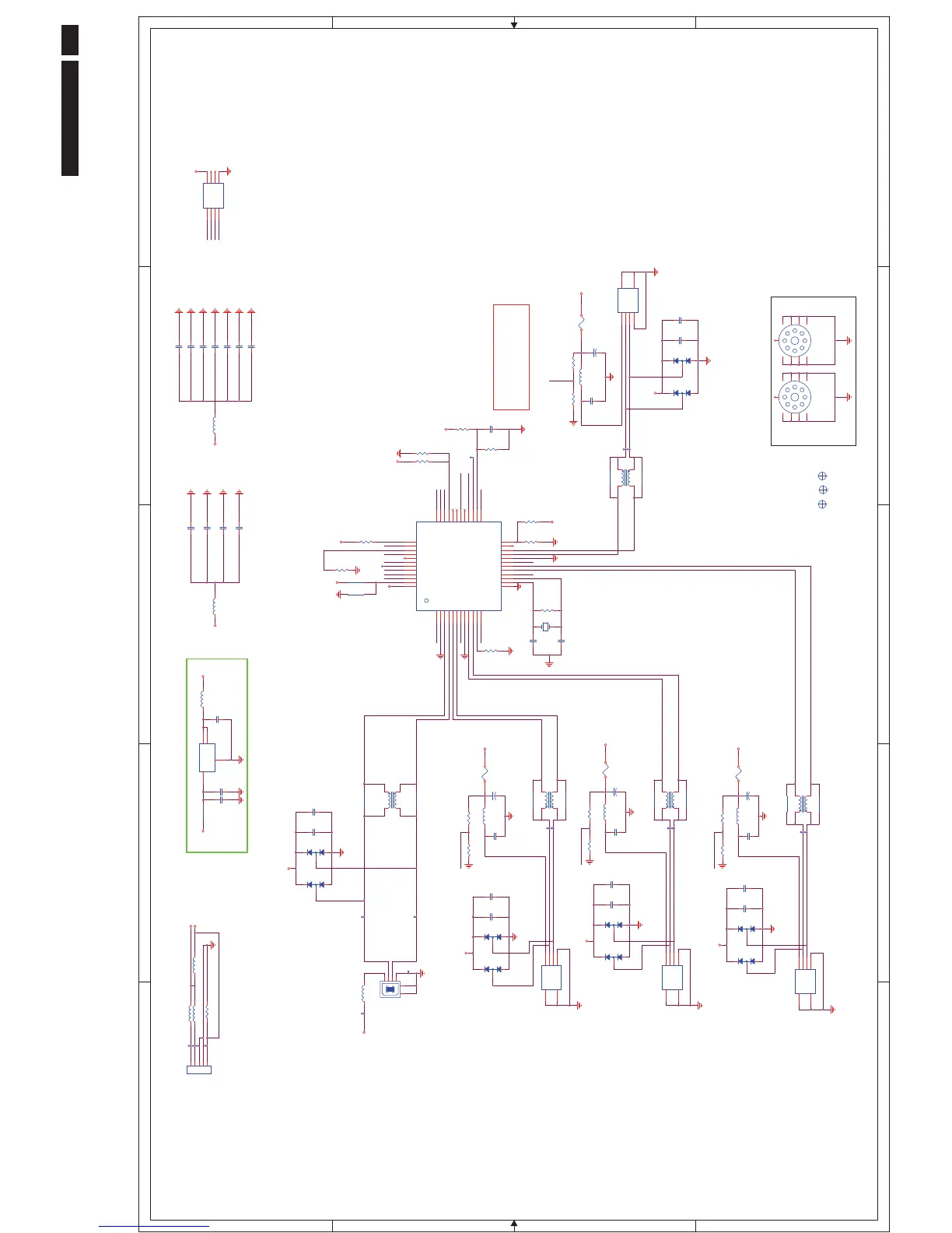
GL852G
LQFP48
U3
AGND
2
DM0
3
DP0
4
DM1
5
DP1
6
AVDD
7
AGND
8
DM2
9
DP2
10
RREF
11
AVDD
12
AGND
13
X1
14
X2
15
AVDD
16
DM3
17
DP3
18
AVDD
19
AGND
20
DM4
21
DP4
22
PSELF
37
PAMBER2
36
PGREEN2
35
DVDD
34
PWREN4#
29
OVCUR4#
28
TEST
27
RESET#
26
AVDD
1
V33
48
V5
47
PAMBER1
46
PGREEN1
45
DVDD
44
PWREN1#
43
PWREN2#
41
OVCUR2#
40
PGANG
39
DVDD
38
PGREEN3
32
OVCUR1#
42
PWREN3#
31
OVCUR3#
30
PGREEN4
23
PAMBER4
24
PAMBER3
33
DVDD
25
R5
0 J
C7
NC_10U 16V
C20
1U K
C1 0.1U Z
J4
2BC0040011
VCC
1
DATA-
2
DATA+
3
GND
4
G2
G2
G1
G1
R17
NC_24K
+
C19
100U 25V
12
DN6
BAV99
A
J
K
C22 22P J
T4
Z90
12
43
R8 0 J
TP14
R29
30K
DN4
BAV99
A
J
K
L2
Z30
J3
2BC0040011
VCC
1
DATA-
2
DATA+
3
GND
4
G2
G2
G1
G1
TP5
C30
0.1U Z
DN10
BAV99
A
J
K
C2 0.1U Z
U2
NC_AT93C46-10SU-2.7
DI
3
SK
2
CS
1
DO
4
VCC
8
GND
5
ORG
6
DC
7
L10
Z220
TP13
L5
Z30
R15
47K J
H2
HOLE-V8
1
2
3
4
5
6
7
8
9
C23 22P J
C21
0.1U Z
L4
NC_Z30
TP12
R4
NC_0 J
R22
30K
R30
30K
DN1
BAV99
A
J
K
T3
Z90
12
43
C3 0.1U Z
R3
100K J
C31
0.1U Z
R23
30K
TP11
L6
Z30
R19
NC_1M J
F4 6V 0.75A
TP10
C24
0.1U Z
R21
30K
OP
OP3
C4 0.1U Z
R32 0 J
C6 1U K
DN2
BAV99
A
J
K
R24
30K
TP9
TP1
F2 6V 0.75A
OP
OP2
R2
10K J
U1 NC_RM2101B0BC
GND
1
VOUT
2
VIN
3
VOUT
4
12
34
J2
2B12218B51
1
2
3
4
G2
G1
C26
0.1U Z
TP15
R31 0 J
R28 0 J
C13 1U K
C17
0.1U Z
L8
Z220
OP
OP1
C32
0.1U Z
TP8
+
C34
100U 25V
12
R16
10K J
R260 J
C27
0.1U Z
R7
10K J
R27 0 J
C18
0.1U Z
+
C25
100U 25V
12
R13
30K
C11 0.1U Z
L7
Z220
DN7
BAV99
A
J
K
TP7
C33
0.1U Z
C5 0.1U Z
R10
NC_10K J
R9
24K
T1
Z90
1 2
4 3
TP16
F3 6V 0.75A
241B4LPY LCD

Table of Contents

Related product manuals