EasyManua.ls Logo

Philips DVP3345VB - Page 71

Philips DVP3345VB
126 pages
Print Icon
To Next Page IconTo Next Page
To Next Page IconTo Next Page
To Previous Page IconTo Previous Page
To Previous Page IconTo Previous Page
Loading...
Español
Conexiones (continuación) 9
DIGITAL
AUDIO OU
COAX AL
AU
DVD
R
L
R
OU
AUD O OUT
DVD VCR
VCR
V DEO OUT
AUD O N
V DEO N
AUDIO IN
VIDEO IN
L
R
ANT. IN
AUDIO OUT
LR
VIDEO
OUT
OUTIN
Cable de audio
(no provisto)
Cable coaxial de RF
(no provisto)
Cable coaxial de RF
(no provisto)
Sintonizador externo
Señal
de TV
Cable de audio (provisto)
Cable de video
(no provisto)
Cable de video (provisto)
DVD/VCR
Parte trasera del televisor
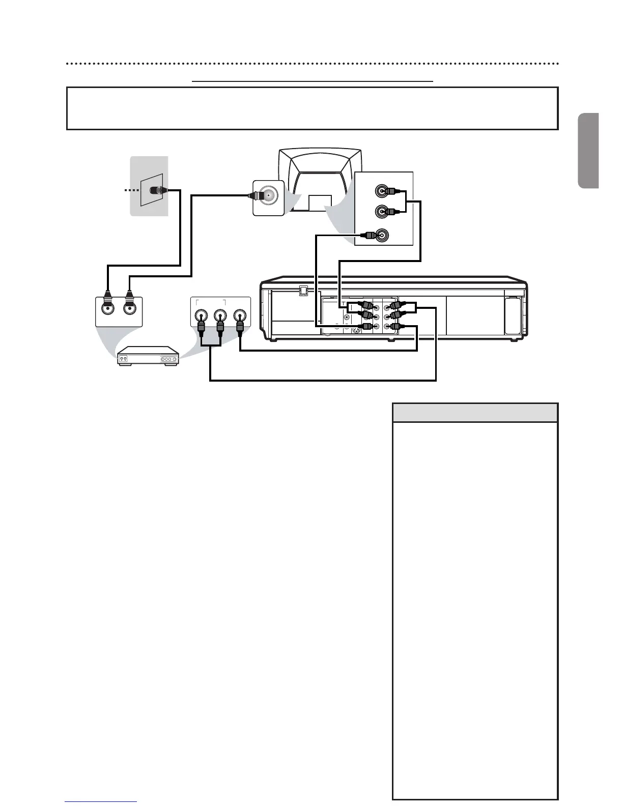
Conexiones
1
Conecte una señal de TV al conector hembra de IN en
el sintonizador externo.
2
Utilice un cable coaxial de RF (no provisto) para
conectar el conector hembra de OUT del sintonizador
externo al conector hembra ANT. IN del televisor.
3
Conecte el cable de audio rojo y blanco (provisto) a los
conectores hembra rojo y blanco AUDIO OUT del
sintonizador externo y a los conectores hembra rojo y
blanco VCR AUDIO IN del DVD/VCR.
4
Conecte el cable amarillo de video (provisto) al conector
hembra amarillo de VIDEO OUT del sintonizador externo
y al conector hembra VCR VIDEO IN del DVD/VCR.
5
Conecte otro cable de audio rojo y blanco (no provisto)
a los conectores hembra rojo y blanco DVD/VCR
AUDIO OUT del DVD/VCR y a los conectores hembra
rojo y blanco AUDIO IN del televisor.
6
Conecte otro cable amarillo de video (no provisto) al
conector hembra DVD/VCR VIDEO OUT del DVD/VCR y
al conector hembra VIDEO IN del televisor.
7
Conecte los cables de alimentación del televisor y del
DVD/VCR a un tomacorriente. Encienda el televisor y
sintonícelo al canal correcto de Ent Video.
8
Usted está listo para encender el DVD/VCR. Vaya a la
página 14 para completar la configuración inicial.
Usted puede grabar cualquier canal no codificado seleccionando dicho canal
en el sintonizador externo. Asegúrese de que el sintonizador externo esté
encendido.
La señal del sintonizador externo se canalizará sólo a la salida CVBS aunque
el DVD/VCR esté apagado.
Usted no puede grabar un canal mientras mira otro.
DVD/VCR a un sintonizador externo
Si su televisor tiene únicamente un
conector hembra de entrada de
antena,es todavía posible conectar
este aparato a su televisor
utilizando un modulador de RF de
video o audio estéreo disponible en
el comercio.Para obtener
información adicional,consulte el
manual de operación que acompaña
al modulador.
Los cables y métodos de conexión
requeridos difieren en función del
sintonizador externo.
Para obtener información adicional,
póngase en contacto con el
proveedor de su sintonizador
externo.
Salida pasante de línea
Cuando se conecta un dispositivo
externo,tal como una caja de TV
por cable/satelital,a los conectores
hembra L1 (Trasero) de este
DVD/VCR,la señal del dispositivo
seguirá estando disponible para ser
utilizada aunque el DVD/VCR esté
apagado.
En lugar de usar el conector
hembra de video de este
DVD/VCR,también puede usar el
conector hembra de S video o el
conector hembra de la salida de
video componente para conectar
su televisor.
Para obtener información adicional
consulte el manual de operación
que acompaña los dispositivos
externos.
Sugerencias útiles
1
2
3
4
5
6
ej.)
Este DVD/VCR no cuenta con un conector hembra de entrada para sintonizador.Para grabar programas de televisión en
su DVD/VCR,debe conectar el DVD/VCR a un dispositivo sintonizador externo (por ejemplo,receptor digital externo,
receptor de televisión por cable o receptor satélite) que contenga conectores hembra de salida de audio y video.

Table of Contents

Other manuals for Philips DVP3345VB

Related product manuals