EasyManua.ls Logo

Philips DVP3345VB - Page 9

Philips DVP3345VB
126 pages
Print Icon
To Next Page IconTo Next Page
To Next Page IconTo Next Page
To Previous Page IconTo Previous Page
To Previous Page IconTo Previous Page
Loading...
English
Hookups (cont’d) 9
D GITAL
AUDIO OU
COAX AL
A
DVD
R
L
R
UD O OU
DVD/VCR
VCR
IDEO OU
AUD O N
VIDEO IN
AUDIO IN
VIDEO IN
L
R
ANT. IN
AUDIO OUT
LR
VIDEO
OUT
OUTIN
Audio Cable
(not supplied)
RF coaxial cable
(not supplied)
RF coaxial cable
(not supplied)
External tuner
TV Signal
Audio Cable (supplied)
Video Cable
(not supplied)
Video Cable (supplied)
DVD/VCR
Back of TV
Connections
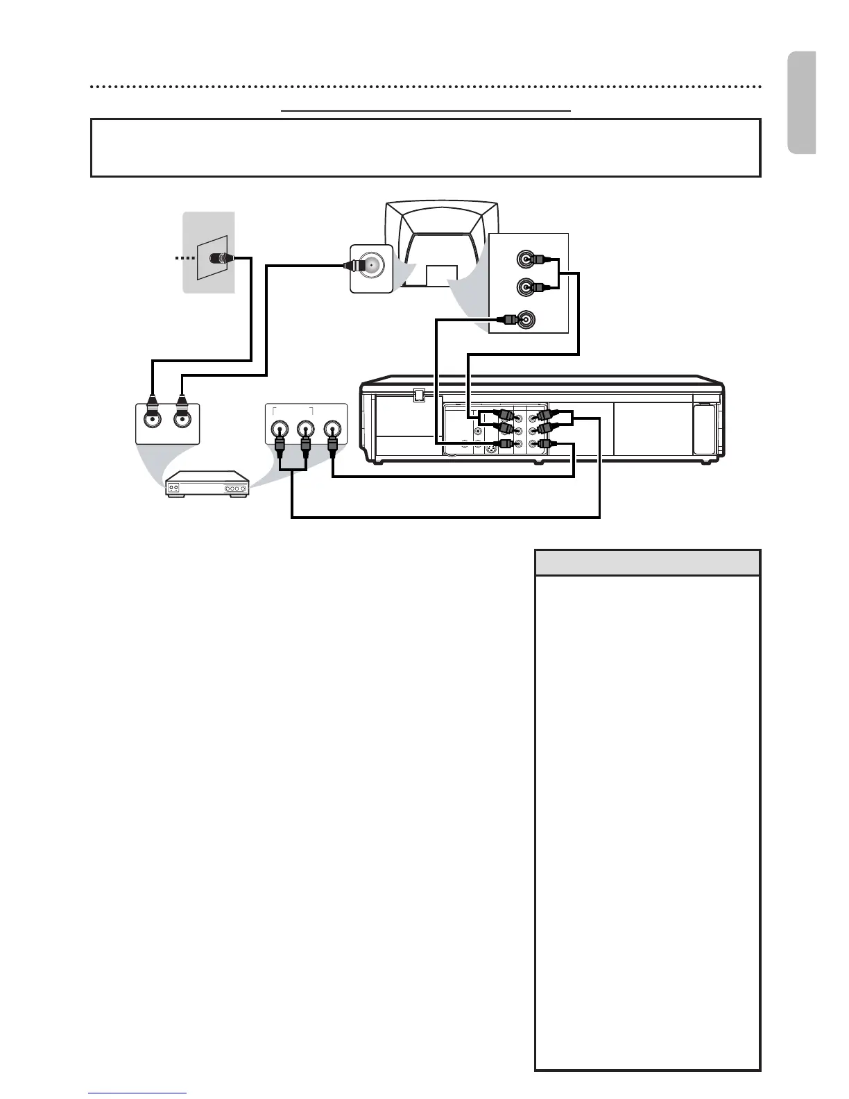
1
Connect a TV signal to the IN jack on the
external tuner.
2
Use an RF coaxial cable (not supplied) to
connect the OUT jack on the external tuner to
the ANT. IN jack on the TV.
3
Connect the red and white audio cable
(supplied) to the red and white AUDIO OUT
jacks on the external tuner and to the red and
white VCR AUDIO IN jacks on the DVD/VCR.
4
Connect the yellow video cable (supplied) to the
yellow VIDEO OUT jack on the external tuner
and to the VCR VIDEO IN jack on the DVD/VCR.
5
Connect another red and white audio cable (not
supplied) to the red and white DVD/VCR
AUDIO OUT jacks on the DVD/VCR and to the
red and white AUDIO IN jacks on the TV.
6
Connect another yellow video cable (not supplied)
to the DVD/VCR VIDEO OUT jack on the
DVD/VCR and to the VIDEO IN jack on the TV.
7
Connect the power cords of the TV and the
DVD/VCR to a power outlet. Turn on the TV and
set it to the correct Video In channel.
8
You are ready to turn on the DVD/VCR. Go to
page 14 to complete the first-time setup.
You can record any unscrambled channel by selecting the channel
on the external tuner.Be sure that the external tuner is turned on.
Signal from the external tuner can be output only on CVBS output
even when the power of the DVD/VCR is off.
You cannot record one channel while watching
another channel.
DVD/VCR to An External Tuner
If your TV has antenna in jack
only,it is still possible to connect
this unit to your TV by using a
commercially available stereo
audio/video RF modulator.Refer
to the manual accompanying the
modulator for more information.
Required cables and connecting
methods differ depending on the
external tuner.
For more information,please
contact your external tuner
provider.
Line through output
When an external device,such as
cable/satellite box,is connected
to L1(Rear) jacks of this
DVD/VCR,the signal from the
external device can be output
even when the power of the
DVD/VCR is off.
Instead of using video out jack of
this DVD/VCR,you can also use
S-video out jack or component
video output jack for connecting
to your TV.
Refer to the manual
accompanying external devices
for more information.
Helpful Hints
1
2
3
4
5
6
This DVD/VCR does not have a tuner input jack.To record TV programs on your DVD/VCR,you need to
connect this DVD/VCR to an external tuner device (e.g.,set top box,cable box or satellite receiver) that
has audio/video output jacks.
e.g.)

Table of Contents

Other manuals for Philips DVP3345VB

Related product manuals