EasyManua.ls Logo

Philips DVP620VR/00 - Page 132

Philips DVP620VR/00
398 pages
Print Icon
To Next Page IconTo Next Page
To Next Page IconTo Next Page
To Previous Page IconTo Previous Page
To Previous Page IconTo Previous Page
Loading...
1-11-2
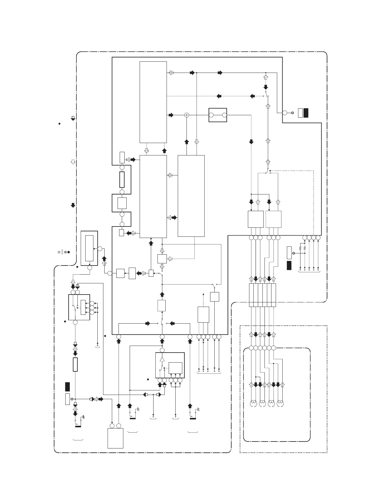
Video Block Diagram
H9622BLV
MAIN CBA
VCR
DVD
REC VIDEO SIGNAL PB VIDEO SIGNAL DVD VIDEO SIGNAL MODE: SP/REC
SW CTL
IC751 (OUTPUT SELECT)
1
9 10
OSD CHARACTER
MIX
38
40
IC501 (OSD)
LUMINANCE
SIGNAL PROCESS
VIDEO (R)-1 HEAD
VIDEO (L)-1 HEAD
(DECK ASSEMBLY)
V(R)-1
V-COM
V(L)-1
CN253
1
2
3
V(L)-2
V-COM
V(R)-2
4
5
6
VIDEO
AGC
TUNER
FRONT
REAR
RP
R
P
SYNC
SEPA
FBC
Y/C
MIX
CCD 1H
DELAY
R
P
YNR/COMB FILTER
CHROMINANCE
SIGNAL PROCESS
IC301
(VIDEO SIGNAL PROCESS/ HEAD AMP)
26
57
32
30
QV/QH
6dB
AMP
TO SERVO/SYSTEM
CONTROL BLOCK
DIAGRAM
TO
SERVO/SYSTEM
CONTROL BLOCK
DIAGRAM
CYLINDER ASSEMBLY
RF-SW
RF-SW
59
V-ENV
H-A-SW
H-A-COMP
H-A-COMP
TP302
VIDEO (L)-2 HEAD
VIDEO (R)-2 HEAD
TP301
C-PB
D-V SYNC
C-SYNC
D-V SYNC
25
53
24
YCA-SCL
14
36 37 39 34
Q301
BUFFER
28
58
60
SP
EP
54
YCA-SDA
55
YCA-CS
SERIAL
I/F
VCA
CLAMP
69
70
SP
HEAD
AMP
EP
HEAD
AMP
72
73
74
65
66
67
ENV-DET
C-ROTA
C-ROTA/RF-SW
WF2
WF3
JK753
V-IN
FRONT
Q391
TU701
VIDEO IN
OUTPUT-SELECT
VIDEO OUT
TP751 V-OUT
6
18
IC752
(INPUT SELECT)
15
2
1
10
9
11
WF1
BUFFER
TO SERVO/SYSTEM
CONTROL BLOCK DIAGRAM
LOGIC
DVD-VIDEO
INSEL 2
TO
DVD VIDEO/AUDIO
BLOCK DIAGRAM
<DVD SECTION>
TO
SERVO/SYSTEM
CONTROL BLOCK
DIAGRAM
JK752
V-IN
REAR
JK751
V-OUT
REAR
11
2
15
" " = SMD
TEST POINT INFORMATION
:INDICATES A TEST POINT WITH A JUMPER WIRE ACROSS A HOLE IN THE PCB.
:USED TO INDICATE A TEST POINT WITH A COMPONENT LEAD ON FOIL SIDE.
:USED TO INDICATE A TEST POINT WITH NO TEST PIN.
:USED TO INDICATE A TEST POINT WITH A TEST PIN.
(TUNER UNIT)
www.freeservicemanuals.info

Table of Contents

Related product manuals