EasyManua.ls Logo

Philips L01.2E AB - I2 C and Supply Voltage Diagram

Philips L01.2E AB
60 pages
Print Icon
To Next Page IconTo Next Page
To Next Page IconTo Next Page
To Previous Page IconTo Previous Page
To Previous Page IconTo Previous Page
Loading...
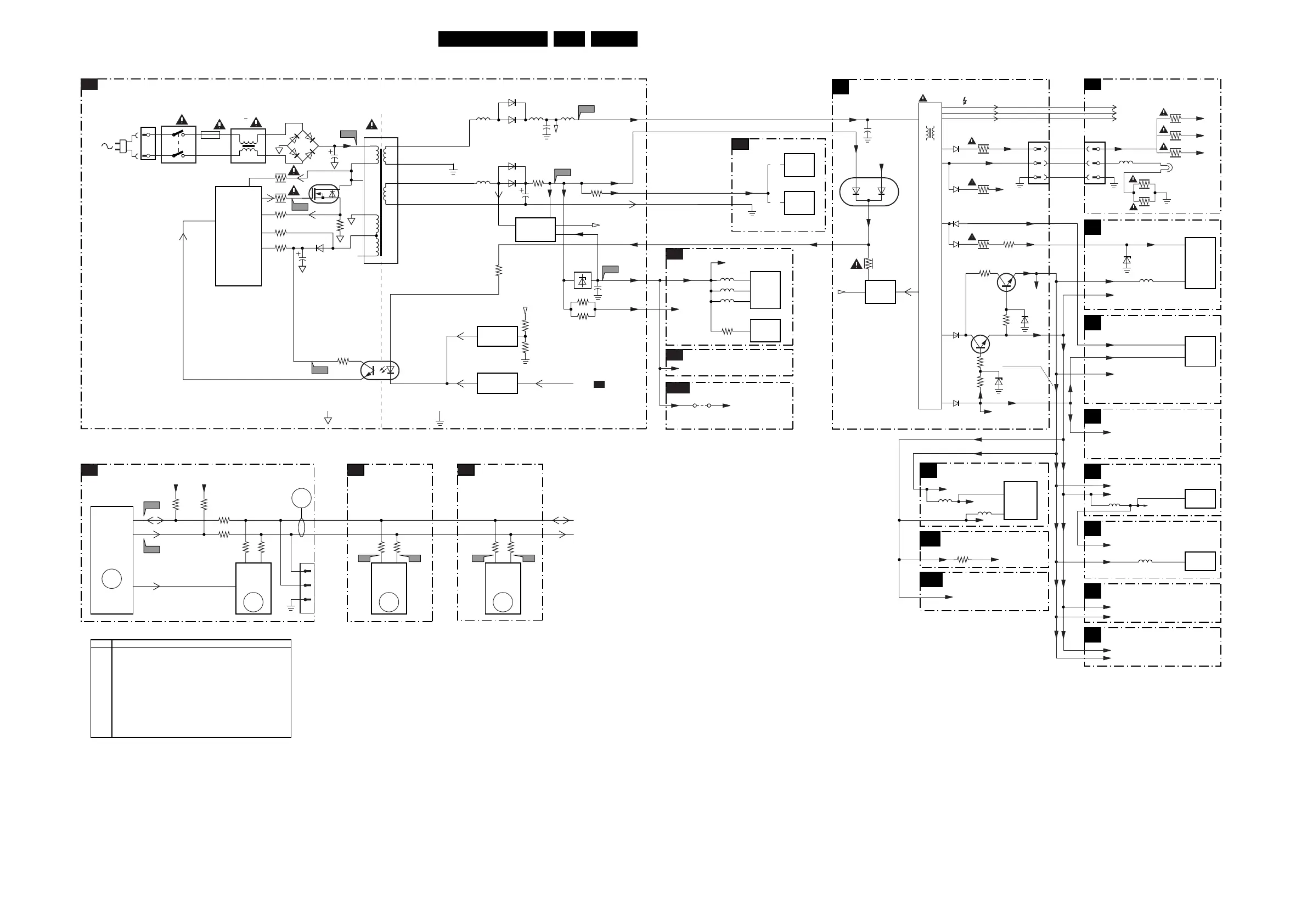
Block Diagrams, Testpoint Overviews, and Waveforms
15L01.2E AB 6.
I2C and Supply Voltage Diagram
POWER SUPPLY
A
CL 16532008_032.eps
300501
C4
C5
I1 I2
P5
P6
P4
5602
5603
5604
4693
7901
1000
7902
7200-B
5560 5563
3564
3537
2564
5561
5562
3549
3557
3558
7560
2567
7561, 7562
7564
A1
CONTROL
A7
TUNER IF
A4
CONTROL
A7
1
66
61
59
8
1
6562
6564
6560
6561
AUDIO SUPPLY GND
M_AUX
POWER DOWN
95V
MAIN SUPPLY
MAIN AUX
2561
POWER
DOWN
CIRCUIT
12V
AUDIO SUPPLY
GND
+3.3V
+3.3V
+3.3V (TO 3256)
+3.9V
+3.9V
+3.3V
(TO 3606
3606,3633)
AUDIO AMPL.
SYNCHRONISATION
A6
+3.3V
+3V3A
FRONT CONTROL
A12
AUDIO
OUTPUT
STEREO
AUDIO
OUTPUT
MONO
TUNER
uC
7602
EEPROM
(NVM)
OR
OR
LINE
OUTPUT
3611
LOT
C-7332
VIDEO
OUTPUTS
TO CRT
FILAMENT
LINE DEFLECTION
A2
CRT
B
TUNER IF
A4
POWER SUPPLY
A1
FRAME DEFLECTION
A3
5451
2450
MAIN SUPPLY
VIDEO
SUPPLY
160V
-13V
5445
2
EHT
3487
6001
BZX79
-/C33
FOCUS
VG2
EHT
FOCUS
VG2
73
9
6
7
9
FILAMENT
to 2419
3412
3413
TO
C-6408
B-7409
3416
0220
34116413
3336
3349
6409
6
5
8
VT_SUPPLY 33V
VT_SUPPLY
3
2
1
0244
2
1
ANODE CRT
FOCUS CRT
VG2 CRT
3350
+8V (TO 3008)
5202
VIDEO IF
A5
-13V
VLOT AUX +13V
VLOT AUX +5V
VLOT AUX +5V
VLOT AUX +5V
VLOT AUX +5V
VLOT AUX +13V
VLOT AUX
TO DEGAUSSING CIRCUIT
VLOT AUX +13V
CONTROL
A7
+8V (TO 4-0217) NOT USED
(TO 2234)
VLOT AUX +5V
+5V (TO 3619)
VLOT AUX
+8V
AUDIO AMPLIFIER
A8
+8V (TO 3948, 3950)
+5V (TO 9921)
VLOT AUX
+8VA
MAIN AUX
3427
7471
FRAME
OUTPUT
4
3
5001
SYNCHRONISATION
A6
7200-D
SYNC
PROC.
5241
+8V
+8V
+8V
+8V
+8VA (TO 3248)
7200-A
VIDEO
IF
9
5832
NICAM 2CS -
DECODER
A9
VLOT AUX +5V
REAR I/O SCART
A14
+8V
AUDIO VIDEO
SOURCE SWITCHING
A10
7831
AUDIO
DECODER
5833
+5VA
+8V
+6V8
46
33
3421
34243423
6405
6410
7407
7408
6402
6420
3422
34286423
6419
3801
3625
7602
M24C08
EEPROM
(NVM)
3624
3607 3606
3604
3603
65
72
71
68
7
ERR
9
ERR
5
7200-B
SET
PROCESSOR
PART OF
VIDEO-
PROCESSOR
ERR
6
1
2
3
0217
SDA
SCL
SDA
SCL
SCL
SDA
+3.9V
+3.9V
1000
TUNER
3001
3000
45
ERR
10
SCL
SDA
A7 A8
DECODER
NICAM + 2CS
A9
7831
MSP34X5G
NICAM+2CS
DECODER
3833
3832
78
ERR
4
FOR
COMPAIR
3404
VLOT AUX +13V
M_AUX
H-DRIVE
V DEF
V DEFL.
I2C BUS INTERCONNECTION DIAGRAM
39
TO E-7406
3415
C-7322
3326
C-7312
3316
A8
6467
6406
Error Description
0 No error
1 X-Ray / over voltage protection
2 High beam (BCI) protection
3 Vertical guard protection
4 I2C error while communicating with the sound processor
5 Power ON reset (POR bit) 3.3V protection / +8V protection
6 General I2C error
7 Power Good (over current) protection
8 EW protection (Large Screen only)
9 I2C error EEPROM error
10 I2C error PLL tuner
11 Black current loop instability protection
ERROR CODE LIST
5341
1
2
3
10
9
13
12
3
5
7
6
P1
P2
P3
0211
150 - 250V
SINGLE RANGE
90 - 276V
FULL RANGE
3543
A
3544
6520
2521
N.C.
5520
7520
TEA1507
DRAIN
DRIVE R
SENSE
DEMAG
VCC
CONTROL
IC
CTRL
AC
6503
6502
6501
6500
5500 :
5502
0231
MAINS
SWITCH
1
2
3
4
1500
T4E
2503
A7
STDBY_CON
HOT GROUND COLD GROUND
7540, 6540
REFERENCE
CIRCUIT
7541, 7542
STANDBY
CIRCUIT
7515
TCET1103
3527
3525
3523
3526
7521
STP7NB60FP
8
6
5
3522
3531
3519
4
1
D
S
G

Related product manuals