EasyManua.ls Logo

Philips L01.2E AB - Mono Carrier: Video if + Sound if (A5)

Philips L01.2E AB
60 pages
Print Icon
To Next Page IconTo Next Page
To Next Page IconTo Next Page
To Previous Page IconTo Previous Page
To Previous Page IconTo Previous Page
Loading...
20L01.2E AB 7.
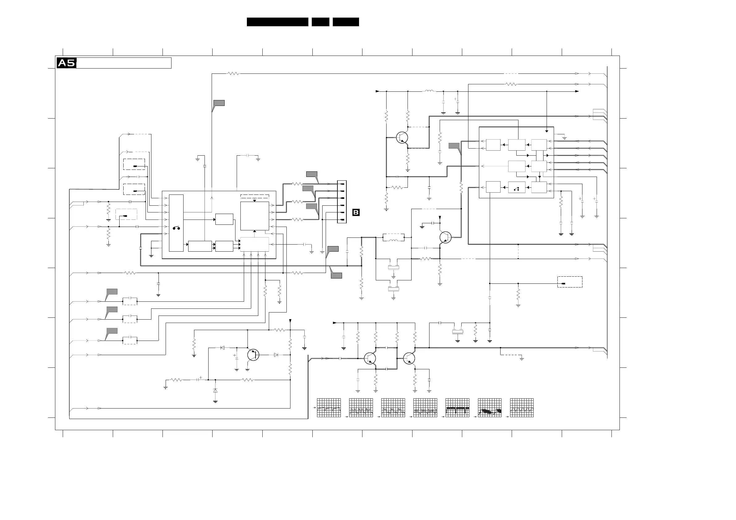
Circuit Diagrams and PWB Layouts
Mono Carrier: Video IF + Sound IF
V4
V10
V9
V5
V6
V7
V8
V3
V1
V2
VISION IF
AGC/AFC
QSS SOUND
AGC
SOUND PLL
DEEMPHASIS
VIDEO
PLL DEMOD.
QSS MIXER AM
DEMODULTOR
AUDIO SWITCH
VIDEO
AMPL
SOUND
AMPL. + AVL
IF
BASE-BAND
DELAY LINE
LUMA DELAY
PEAKING
PAL/SECAM/NTSC
DECODER
VIDEO
FILTERS
VIDEO
IDENT
I/O
SWITCHING
OSD
Y
U
V
OSD/TEXT INSERT
BLUE STRETCH
WHITE-P. ADJ.
RGB/YUV INSERT
BLACK STRETCH
WHITE STRETCH
5.5Mhz
6.0Mhz
VIDEO IF + SOUND IF
FOR ITV ONLY
FOR ITV ONLY
A7-44
A9-44
A5-42
A8-43
A9-43
A11-43
A4-26
A4-27
A4-25
A4-28
A4-29
A11-42
A10-42
A9-42
A5-42
A14-40
A14-41
A4-24
A2-16
A14-39
A14-38
A10-37
A2-36
A14-35
A14-34
A14-33
A14-32
A14-30
A12-31
FOR ITV ONLY
FOR ITV ONLY
A11-37
TO 0245
OF
CRT
PANEL
*
*
*
*
*
*
*
*
*
*
*
RES
RES
#
#
#
3V7
3V7
1V5
3V3
3V3
3V8
2V3
2V9
5V
2V5
2V5
2V5
2V5
5V6
3V5
2V5
2V5
2V5
0V
TDA95XX
2V5
7V8
0V
1V9
1V9
1V5
1V9
1V9
2V5
0V
1V7
3V2
2V6
3V5
2V9
5V
2V5
1V8
2V
2V6
3V7
2V5
3V2
7V9
0V3
1V1
5V
0V7
1V4
3V
TDA95XX
*
*
*
4216 F9
5201 D7
5202 A8
6201 F4
6202 F5
6206 G4
7200-A B9
7200-C C3
7201 D8
7204 F5
7206 B7
7209 F7
7210 F8
9200 D7
9618 A9
3220 A4
3223 E5
3224 F3
3225 F5
3226 E5
3227 C7
3228 A7
3229 C7
3230 B7
3231 A7
3232 C10
3233 F7
3234 E10
3235 E2
3236 F7
3237 F8
3238 G7
3239 G8
3240 F6
3261 F9
3637 C1
3638 D1
4204 C8
4205 F2
4206 F2
4207 E2
4209 D9
4210 B8
4211 B8
4212 B2
4213 B2
4214 D10
2221 C2
2222 F8
2223 F9
2225 C7
2226 C8
2227 D10
2228 D11
2229 C11
2230 C11
2233 E2
2234 F6
2235 E9
2236 F7
2237 G8
2238 F6
2239 G6
2240 F7
3200 B8
3201 C5
3202 C5
3203 C5
3204 E5
3206 F5
3207 C8
3208 E8
3209 D8
3212 E6
3213 D6
3214 A9
3217 G5
3218 G4
3219 G3
B
C
D
E
F
G
0243 C6
0248 C2
0249 B2
0266 E11
0276 C2
1200 E7
1201 E7
1203 F8
2201 D2
2202 C2
2203 D2
2204 D5
2205 B3
2206 D6
2207 D8
2208 B8
2209 F4
2210 G3
2211 D8
2213 E2
2214 E2
2215 F2
2216 A8
2217 A8
2219 B4
2220 F5
1234567891011
1234567891011
A
B
C
D
E
F
G
A
2207
220p
2206
100p
2223
10p
1
O
3
3261
330R
1203
G
2
I
3638
75R
2222
22n
75R
3637
4216
1K
3227
9618
4212
4214
1K
3229
4213
4211
0276
4210
BAS216
6201
3233
2K2
6206
UDZS-TE17-6.2B
1n
2240
2239
1n
4209
2238
1n
2K2
3237
2235
1n
100K
3236
220K
100n
2234
1n
2237
3240
330K
3239
7210
BFS20
1K
3238
2236
1n
3235
BFS20
7209
2233
820p
100R
0249
0248
2210
1u
6202
BAS216
2204
100n
4204
4206
4207
4205
BC857B
7204
BC847B
7201
0266
560R
3226
220n
2219
3223
1K
3231
680R
2221
22n
2225
22n
3228
390K
100u
2216
22n
2217
5202
10u
2228
820p
3232
2K2
2227
4n7
680R
3234
3230
270R
7206
BC847B
2226
3n3
4u7
2229
2230
4u7
100R
3214
3213
470R470R
3212
1
I
3
O
1200
G
2
I
1
O
3
1201
2
G
9200
3209
5201
2211
470n
3208
3207
1K
2208
100n
3200
390R
2205
220n
2220
470n
3220
100R
100n
2203
2202
100n
3219
2201 100n
2K2
3218
82K
3217
330K
2209
4u7
3206
100K
3225
3204
1K
3224
3203
100R
3201
100R
3202
100R
1
2
3
4
5
6
0243
2213
22n
8
2214
22n
470n
2215
41
42
43
44
45
46
47
5051 52 53
54
55
56
57
58
36
38
39
48
49
7200-C
10
28
29
40
7200-A
18
19
22
23
24
25
26
27
32
33
35
LFRONT-IN
L1-IN
MONO|AM_MONO_SOUND
+8V
QSS_AM_DEM_OUT
+8VA
C-IN
FBL-1
V_OUT
BLK-IN
V1-OUT
QSS_AM_DEM_OUT
FMR
VlotAux+5V
FM
RF_AGC
VIF_1
VIF_2
SIF_1
SIF_2
G_Y-IN
B_U-IN
R_V-IN
+8V
EHTinfo
CVBS1-IN
SY_CVBS-IN
+8V
CL 16532020_009.eps
050601
R
CVBS
G
B
V4
100mV / div DC
20us / div
V5
1V / div DC
20us / div
V6
1V / div DC
20us / div
V7
1V / div DC
20us / div
V8
2V / div DC
5ms / div
V9
500mV / div DC
10us / div
V10
1V / div DC
500us / div

Related product manuals