EasyManua.ls Logo

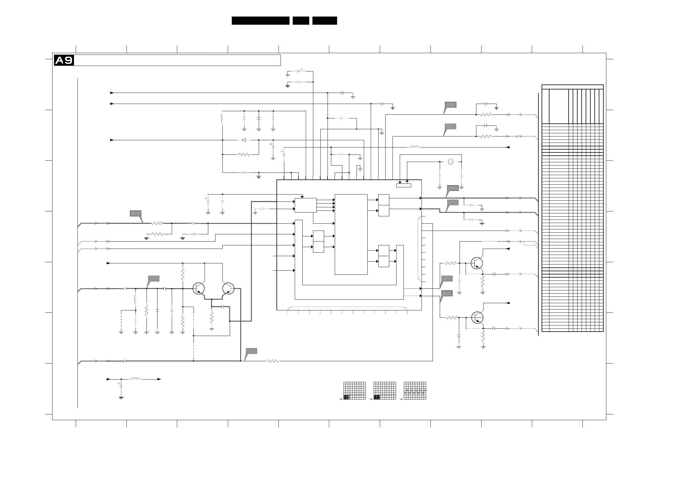
Philips L01.2E AB - Mono Carrier: NICAM + 2 CS + BTSC Decoder (A9)

Philips L01.2E AB
60 pages
Print Icon
To Next Page IconTo Next Page
To Next Page IconTo Next Page
To Previous Page IconTo Previous Page
To Previous Page IconTo Previous Page
Loading...
24L01.2E AB 7.
Circuit Diagrams and PWB Layouts
Mono Carrier: NICAM + 2CS + BTSC Decoder
A12
A13
A10
A8
A11
A5
A6
A7
A9
A6
2V / div DC
200us / div
A7
2V / div DC
200us / div
SCART
LOUDSPEAKER
TP
NC
VREFTOP
SOUND IF
ANA_IN1+
ANA_IN1-
SCART-L
IDENT
A/D
A/D SCART-R
MONO-IN
D/A
D/A
D/A
D/A
SCART-L
SCART-R
LOUDSPEAKER L
LOUDSPEAKER R
DSP
SC1-IN-L
SC1-IN-R
SC2-IN-L
SC2-IN-R
MONO
SCART 1
SCART 2
SCART
Switching Facilities
SC1-OUT-R
SC1-OUT-L
DACM-L
DACM-R
AUDIO PLL
CAPL_M
TESTEN
DVSS
DVS UP
AGNDC
AVS S
AVS UP
AHVS S
AHVS UP
VREF1
VREF2
RESETQ
STANDBYQ
ADR_SEL
I2C_CL
I2C_DA
DEMODULATOR
& NICAM
DECODER
FM1/AM
FM2
NICAM A
NICAM B
NICAM + 2CS + BTSC (STEREO/SAP) DECODER
RES
RES
RES
RES
A10-47
A10-48
A10-49
A5-42
A5-44
A10-50
A7-13
A7-14
A5-43
A9-43
A10-51
A8-46
A8-45
A9-43
*
*
MSP34X5G
6V2
0V
0V
0V
3V8
0V
5V
0V
7V8
0V
0V
5V
5V
0V
3V7
3V7
2V4
2V4
2V6
1V5
1V5
3V8
3V8
3V8
1V8
1V8
0V
0V
3V
3V
4V1
0V
4V9
4V1
4V9
4V8
*
*
*
*
1 2 3 4 5 6 7 8 9 10
1 2 3 4 5 6 7 8 9 10
A
B
C
D
E
F
G
A
B
C
D
E
F
G
1831 B8
2831 C8
2832 C8
2833 C4
2834 B4
2835 B4
2836 B4
2837 B4
2838 A9
2839 B9
2840 B6
2841 B5
2842 A5
2843 A5
2844 C3
2845 C3
2846 G1
2847 D3
2848 D3
2849 C8
2850 D8
2851 E9
2852 E8
2853 F10
2854 F8
2855 E1
2856 E2
2857 F2
2858 E3
2859 F1
2860 E2
2894 A7
2895 A6
2896 E2
2897 C4
2898 B6
3831 B4
3832 B9
3833 B9
3834 D2
3835 D2
3836 E9
3837 D8
3838 F9
3839 F8
3840 E3
3841 F3
3842 F4
3843 E2
3849 F3
4831 E8
4832 D9
4833 F8
4834 F1
4835 F3
4836 F3
5831 B3
5832 B7
5833 G2
5835 E2
6831 B4
7831 C7
7832 D9
7833 F9
7834 E4
7835 E3
4836
10n
2898
2897
330p
2895
560p
220p
2894
12p
3843
12p
2896
2860
4835
470R
3849
BC847B
7834
2859
1n
7835
BC847B
2856
1n
2858
BC847B
7833
12p
BC847B
7832
4834
38403841
33K
39p
22K
3842
4K7
4833
2855
4832
3836
1K
4831
3u3
5833
100u
2846
2835
220p
470p
2834
5832
6u8
3835
100R
2847
330n
3834
680R
2848
1n
3832
100R
3833
100R
2838
2839
220n
2851
220n
2853
1K
3838
5831
6u8
1n
2854
5835
220p
2857
15u
10u
2837
HC-49/U
1831
18M432
47K
3831
6831
1N4148
100R
100R
3839
2852
1n
3837
2840
100n
100n
2842
2850
1n
1n
2849
2836
1n5
2845
100n
2832
1p5
47p
2833
1p5
2831
2843
10u
9
2844
10u
10u
2841
42
43
44
45 46
47
48
49
550 51 52678
27 28
29
3
30
31
32
3334 3536
37 38
39
4
40
41
12
13
14
15
1617
18 19
2
20
21 22
23
24
25
26
VlotAux+5V
+5VA
MONO|AM_MONO_SOUND
+8V
+5VA
FMR
7831
1
10
11
+8V
+5VA
SC2_CTRL
VlotAux+5V
SCL
SDA
Main_OutR
VlotAux+5V
SC1_RIN
SC1_LIN
Main_OutL
QSS_AM_DEM_OUT
SC1_LOUT
SC1_ROUT
+8V
MONO|AM_MONO_SOUND
CL 16532020_016.eps
050601
A11
1V / div DC
500us / div
Item Description
14" Stereo, PBGIR
21" Stereo, Side AV, PSBIR, PSDKR
21" Stereo, No-Side AV, PSBI, PSDK
21" Stereo, No-Side AV, PSLL
21" Stereo, Side AV, PSLLR
14" Stereo, PSLLR
14" Stereo, PSDKR
Mono sets
2831 1pF 50V X X X XXXX
2832 1pF 50V XXXXXXX
2833 47pF 50V XXXXXXX
2834 470pF 50V XXXXXXX
2835 220pF 50V XXXXXXX
2836 1nF5 50V XXXXXXX
2837 4.7uF 50V XXXXXXX
2838 47pF 50V XXXXXXX
2839 47pF 50V XXXXXXX
2840 100nF 25V XXXXXXX
2841 10uF 50V XXXXXXX
2842 100nF 25V XXXXXXX
2843 10uF 50V XXXXXXX
2844 10uF 50V XXXXXXX
2845 100nF 25V XXXXXXX
2846 100uF 25V XXXXXXX
2847 16V 1U
2849 1nF 50V XXXXXXX
2850 1nF 50V XXXXXXX
2851 4.7uF 10V XXXXXXX
2852 1nF 50V XXXXXXX
2853 4.7uF 10V XXXXX
2854 1nF 50V XXXXXXX
2855 27pF 50V XXXXXXX
2856 15pF 50V XXXXXXX
2857 150pF 50V XXXXXXX
2858 1nF 50V X X X X X
2859 1nF 50V X X X X X
2860 56pF 50V X X X X
2860 82pF 50V X X X
2894 220pF 50V XXXXXXX
2895 560pF 50V XXXXXXX
2897 390pF 50V XXXXXXX
2898 10nF 50V XXXXXXX
3831 47K XXXXXXX
3832 100R XXXXXXX
3833 100R X XXXXXX
3834 1/6W 100R
3836 1K X XXXXXX
3837 100R X XXXXXX
3838 1K X XXXXXX
3839 100R X XXXXXX
3840 4K7 X X X X X
3841 8K2 X X X X X
3842 1K X X X X X
3843 2K2 X X X X
3849 470R X X X X X
4831 Jumper
4832 Jumper
4833 Jumper
4835 Jumper X X
4836 Jumper
5831 6U8 X X XXXXX
5832 6U8 X X XXXXX
5833 6U8 X X XXXXX
5833 Wire X
5835 12U X X XXXXX
5861 10U
6831 1N4148 X X XXXXX
7831 MSP3415G-PO-B8 X X XXXXX
7832 BC847B X X XXXXX
7833 BC847B X X XXXXX
7834 BC847B X X X X X
7835 BC847B X X X X X
9852 Wire
Diversit
y
Table A9

Related product manuals