EasyManua.ls Logo

Philips L01.2E AB - CRT Panel

Philips L01.2E AB
60 pages
Print Icon
To Next Page IconTo Next Page
To Next Page IconTo Next Page
To Previous Page IconTo Previous Page
To Previous Page IconTo Previous Page
Loading...
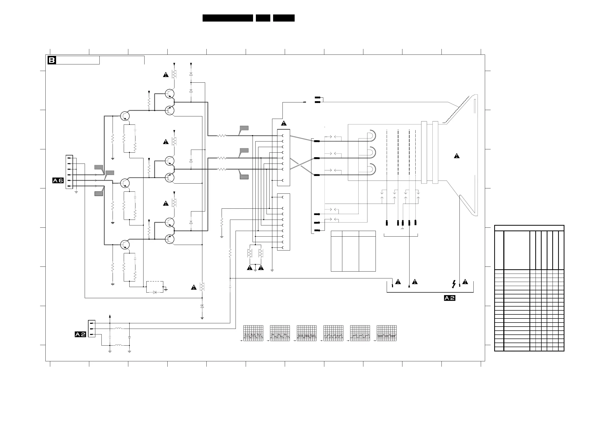
34L01.2E AB 7.
Circuit Diagrams and PWB Layouts
CRT Panel
V12
V11
V15
V13
V16
V14
Blue
Blue
Green
Red
FOCUS EHT
CRT PANEL
TO 0243
OF
TO
0220 OF
FROM MAIN CHASSIS LOT OF
GND
2V4
127V
1V8
2V4
127V
1V8
2V4
127V
1V8
127V
185V
136V
6V3
127V
185V
136V
6V3
127V
185V
6V3
CRT 9 Pin 12 Pin
GND Pin 1 Pin 1 & 12
VG1 Pin 6 Pin 5
Green Pin 9 Pin 6
VG2 Pin 8 Pin 7
Red Pin 7 Pin 8
Heater Pin 5 Pin 9
Heater Pin 4 Pin 10
Blue Pin 3 Pin 11
Blue
Green
Red
Heater
Heater
Ground
VG1 VG2
*
*
*
*
*
*
*
**
100MHz
47n
2n2
330R
18K
18K
330R
18K
RES
TO CRT SOCKET
TO CRT SOCKET
CRT
AQUADAG WIRE
1 2 3 4 5 6 7 8 9 10 11
1 2 3 4 5 6 7 8 9 10 11
A
B
C
D
E
F
G
A
B
C
D
E
F
G
VG2 F9
0165 A7
0244 G2
0245 C1
0254-A D7
1300-1 B7
2313 E3
2323 D3
2331 B3
2341 F5
2342 G2
2343 G2
3311 F2
3312 F2
3313 F3
3314 E3
3316 D4
3317 C5
3321 D2
3322 D2
3323 D3
3324 C3
3326 B4
3327 C5
3331 B2
3332 B2
3333 B3
3334 A3
3336 A4
3337 B5
3341 E5
3347 F4
3348 D5
3349 E6
3350 E6
5341 G2
5342 G2
6311 D4
6321 C4
6331 A4
6341 A4
6342 F3
6343 G4
7311 E3
7312 D4
7313 E4
7321 C3
7322 C4
7323 C4
7331 B3
7332 A4
7333 A4
9300 F3
P8
8
P9
9
P6
6
P7
7
4
P5
5
P3
3
P4
GND
12
1300-1
P1
1
H2
10
CB
11
H1
9
G2
7
CR
8
5
CG
6
0254-A
G3
1
G1
NEWGND
NEWGND
NEWGND
NEWGND
BZX284-C8V2
6343
5342
2343
OLDGND
6342
1N4148
OLDGND
9300
BAV21
6311
OLDGND
3347
220R
OLDGND
3314
3313
2313
1K
3311
3312
7311
BF422
68R
3316
7312
BF422
BF423
7313
3324
3321
1K
2323
OLDGND
3322
330R
3323
BF422
7321
3326
68R
BF423
7323
6321
BAV21
BF422
7322
3334
2331
OLDGND
3332
3333
1K
3331
6341
BAV21
7331
BF422
3336
68R
BAV21
6331
BF423
7333
VG2
BF422
7332
0165
1K5
3348
5341
OLDGND
3350
3349
2341
47n
2342
3341
1K5
1
2
3
1
2
3
4
5
6
0244
3317
1K5
0245
1K5
3327
160V
160V
160V
160V
BLKCURINFO
3337
1K5
GREEN
BLUE
160V
RED
160V 160V
160V
CL 16532020_090.eps
050601
V11
1V / div DC
20us / div
V12
1V / div DC
20us / div
V13
1V / div DC
20us / div
V14
50V / div DC
20us / div
V15
50V / div DC
20us / div
V16
50V / div DC
20us / div
Item Description
14"
17"
20"
21" Stereo, CRT A51EER133X72
21" Mono
21" Stereo
0254 9P F CRT N-NECK X X X X
0254 9P F CRT M-NECK X X
2313 270P 50V X X
2313 220P 50V X X X X
2323 50V 390P X X X X X X
2331 50V 390P X X X X X X
3313 10R X X X X X X
3323 10R X X X X X X
3333 10R X X X X X X
3349 1R X
3349 1R5 X X X
3349 1R8 X X
3350 1R X
3350 1R5 X X X
3350 1R8 X X
5341 4U7 X
5341 22U X
5341 1U X
5341 15U X X
5341 12U
X
Diversit
y
Table B

Related product manuals