EasyManua.ls Logo

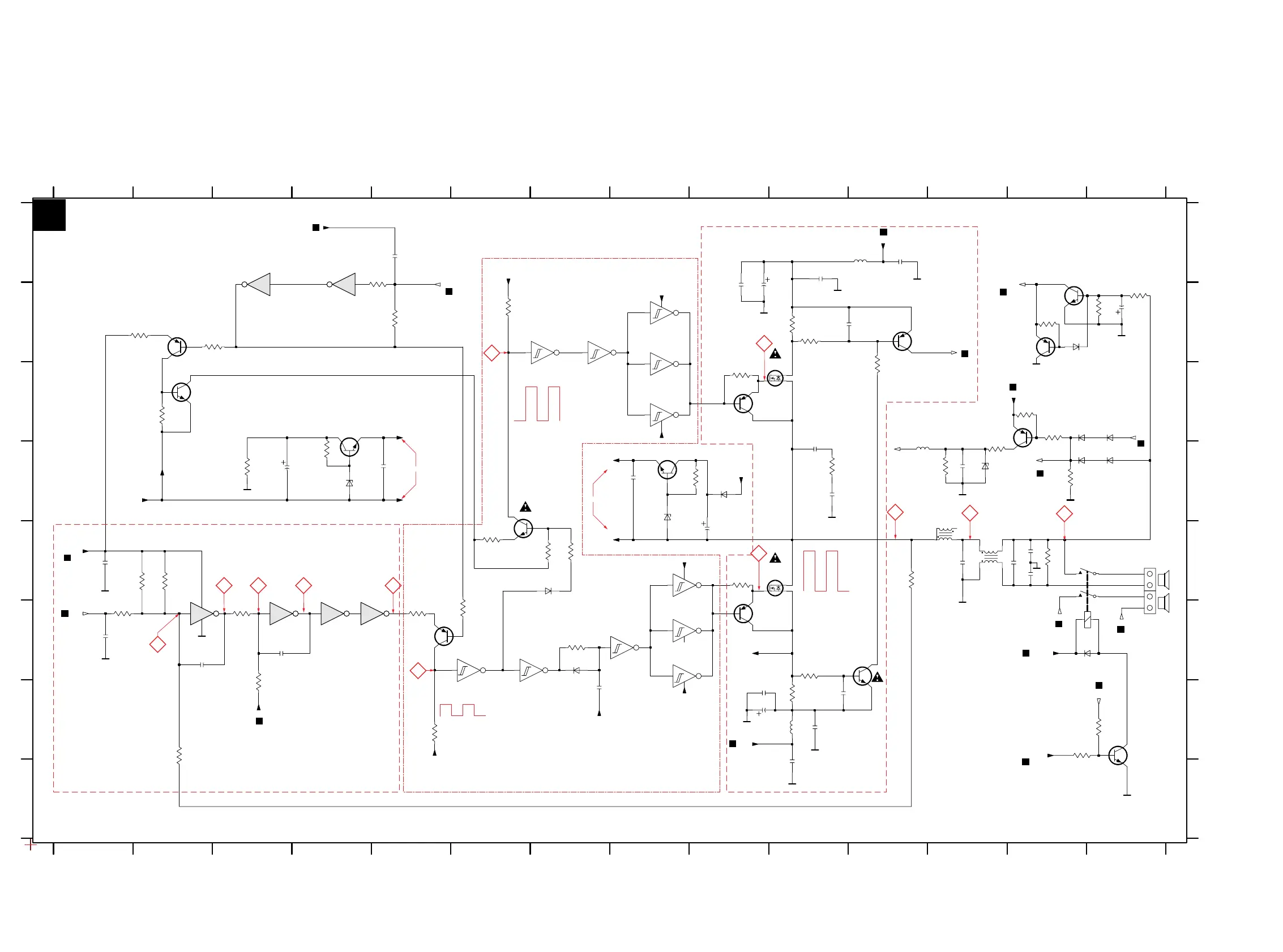
Philips MC77 - Amplifier Part Right Channel

Philips MC77
79 pages
Print Icon
To Next Page IconTo Next Page
To Next Page IconTo Next Page
To Previous Page IconTo Previous Page
To Previous Page IconTo Previous Page
Loading...
11-12 11-12
7211 B13
7218 C10
7220 C13
7221 C9
7222 D8
7223 C4
7227 F11
7228 E7
BC807-25
BC856B
13 14
A
B
C
D
E
F
G
H
A
7209-C B8
7209-D B7
7209-E B6
7209-F A8
7210 F9
2210 D8
7232 = 74HCU04D
BC856B
LS_L
STP14NF12FP
2SC2713-GR
STP14NF12FP
1234567
7231 E10
7232-A F2
7232-B F3
7232-C F4
7232-D B3
7232-E B4
7232-F F4
7235-A G5
7235-B G6
7235-C F7
7235-D E8
7235-E F8
7235-F F8
7238 C2
7239 B2
7240 F5
7243 G14
12
7232 = 74HCU04D
7235 = 74LV14
BC856B
2211 D3
2212 D10
2213 G10
2214 E9
2215 E13
2216 E12
2217 D10
2218 G9
2219 E13
2220 G10
B
C
D
E
F
G
H
1201 F14
1307-A E14
1307-B F14
2200 A10
2201 B10
2202 A11
2203 B9
2205 B14
2206 B10
2208 A5
2209 D12 3216 C11
BC817-25
BC807-25
BC817-25
7209 = 74LV14
3217 B5
3218 B3
3219 C13
3221 C2
3223 C13
3224 D12
3225 B6
3226 D12
3227 B2
8 9 10 11 12 13 14
1234567891011
3258 G2
2SC2713-GR
3259 G2
3261 E7
3262 G14
3263 G13
5200 A11
5201 E12
5202 E12
5203 G10
5205 D11
6202 B13
6204 D13
6205 D14
2221 F2
2222 E1
2225 G9
2226 F2
2227 G7
2229 H10
2234 E13
2236 D5
2237 F3
3201 B14
3203 B14
3205 B10
3207 B13
3209 B10
3210 A5
3211 F6
3213 G3
3215 C9
6211 D9
6212 D8
6213 D4
6214 E7
6216 F14
6217 F7
7203 B13
7208 B11
7209-A C8
7209-B B8
3228 D9
3229 D13
3230 D3
3232 D4
3238 E13
3239 D10
3241 F10
3243 G10
3245 E7
3246 E6
3247 E9
3248 E11
3251 F2
3252 F3
3253 F7
3254 G2
3255 F5
3256 G5
6206 D13
6207 D14
6209 D12
3216
22K
47p
2227
14
2
470R
3246
7232-A
1
7
13
12
BAS316
6205
7232-F
BC817-40
7243
4
BAS316
6207
1K
3251
7235-B
3
BC847BW
7203
820R
3245
7238
BC846B
3218
4K7
3210
8
100n
2203
4K7
7209-D
9
3238
10K
BC857BW
7220
180K
3254
1n
2215
1K
3213
7210
2K2
3225
7
10
330n
2216
7235-E
11
3241
470R
220p
2217
7232-C
56
3219
18K
BAS316
2n2
2220
47n
2209
6217
3262
100R
6206
BAS316
7232-E
1110
5201
30uH
41
2
2229
100n
7227
1307-B
3
4
13
7
12
7223
3205
0R068
7235-F
3K9
3228
7209-E
11 10
3226
68K
2201
330u
98
5200
1K
3253
7232-D
2234220n
47K
3201
7211
BC857BW
2236
1u
2205
47u
BAS316
1307-A
2
1
3221
1K
6214
12
3223
330K
7235-A
5203
7222
18K
3258
0R068
100K
3217
56
3243
12
7235-C
2226
4n7
7209-A
2
5
3
4
16
2237
1n
1201
OSA-SS
100n
2202
7208
2222
1u
7232-B
34
100n
2218
6202
BAS316
1
2
4
3
7228
7240
5202
HF2024
10u
2214
1K5
3252
4K7
3259
6209
BZX384-C4V7
7209-C
5
14
6
470K
3207
1n
2219
3209
470R
4u7
5205
7218
3261
7239
9
14
8
470R
100n
2213
7235-D
22n
2208
7221
22R
3239
4
6216
1N4148
7209-B
3
6204
BAS316
BZX384-C6V8
6213
7231
2n2
2206
1u
2210
3230
2K2
3224
6K8
10K
3248
2212
220p
3247
22R
3K3
3227
6212
BZX384-C6V8
1K
3211
3263
10K
2211
10u
100n
2200
3255
470R
22R
3215
3229
10K
3232
1n5
2221
3K9
2225
330u
22K
3203
3256
1K
BAS316
6211
RNF
AMP_RELAIS
5V6-VR1
-VR
FAN_CONT
-VR
SC_R
-VR
-VR
-VR
+AMP
+V1R
+V1R
-V1R
-AMP
DC_PROT
DC_PROT
AMP_CLIP
+AMP
+5V_AMP
-VR
+12V_A
LS_L
AMP_D
+VR
SC_R
ROZ
-VR
+VR
+V1R
7
-V1R
DE
ABCF
A
MPLIFIER
P
ART
R
IGHT
C
HANNEL
Power2002 Class D Combi-Amplifier Part right channel 2002 04 25
4
3
3
3
1
2
5
3
4
LS_L_neg
4
4
2
1
1
5
5
5
Bead
100MHz
Bead
100MHz
MODULATOR
DRIVER
POWER STAGE
0V
-37.5V
-38V
-38V
-19V
-31.7V
6.3V = supply for 7235
-38V
-38V
-31V
2.3V
2.0V
2.3V
2.3V
2.3V
0.3V
0V
-34.3V
0V
-38V
-34.8V
0V0V
DC
38V
0V
2.5V
3.0V
6.3V
0V
0.7V
3.0V
-36.7V
0V
-36.8V
6.3V
35.8V
5.9V
0.7V
0V
0V
5V
0.5V
5V
6.3V = supply for 7209
B
C FED
G
1
H
1
H
2
G
2
I
K
J
5
for wave forms see chapter 11-4 Service Hints
www.freeservicemanuals.info
11/03/2012
www.nostatech.nl
World of free manuals

Table of Contents

Other manuals for Philips MC77

Related product manuals