EasyManua.ls Logo

Philips PM3208 - Page 21

Philips PM3208
81 pages
Print Icon
To Next Page IconTo Next Page
To Next Page IconTo Next Page
To Previous Page IconTo Previous Page
To Previous Page IconTo Previous Page
Loading...
pt
ce
Nee
RS
-
esb
lk
Tare
s
palt
Pecemm
yo
(O)
Saas
a
a
ce
pe
ea
ee
et
ee
|
VERTICAL
DEFLECTION
UNIT
|
CH.A
©)
ATT
PRE
AMP
VERTICAL
SWITCHING
MODE
SELECTOR
PRE
AMP
aaa
TRIG
SELECTOR
TRIG
AMP
INT
TRIG
(X
AXIS}
'
'
'
TRIGGER
GENERATOR
EXT
©
CAL
©
CALIBRATOR
VERTICAL
as
OUTPUT
AMP
Lied
'
1
1
1
POWER
SUPPLY
st
2KV
CRT
HV
CONTROL
SUPPLY
MAT
3367
881108
CRT
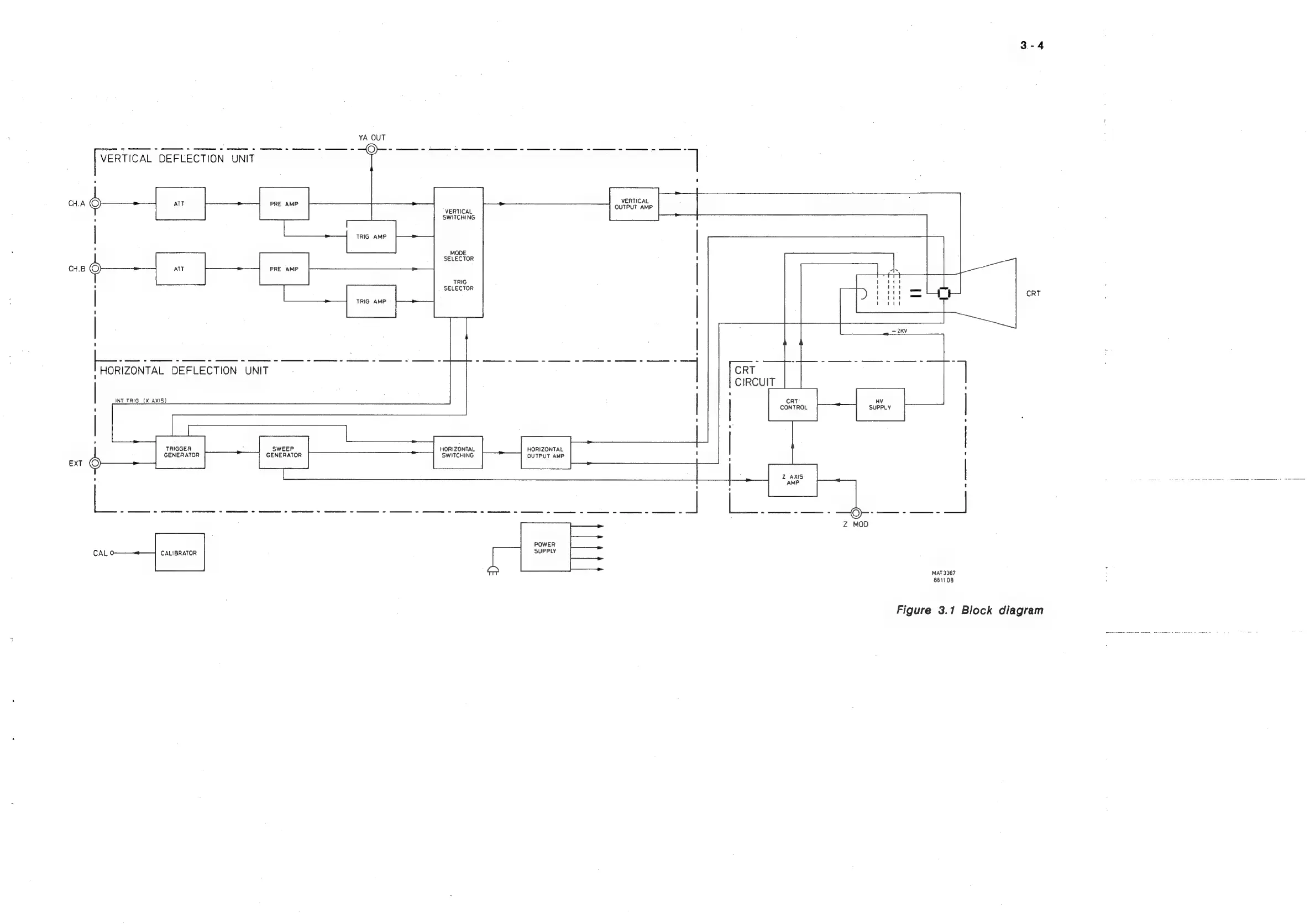
Figure
3.1
Block
diagram

Related product manuals