EasyManua.ls Logo

Philips Q548.1E - SSB: PNX8543 Control Mips;Flash;Pci

Philips Q548.1E
119 pages
Print Icon
To Next Page IconTo Next Page
To Next Page IconTo Next Page
To Previous Page IconTo Previous Page
To Previous Page IconTo Previous Page
Loading...
EN 100Q548.1E LA 10.
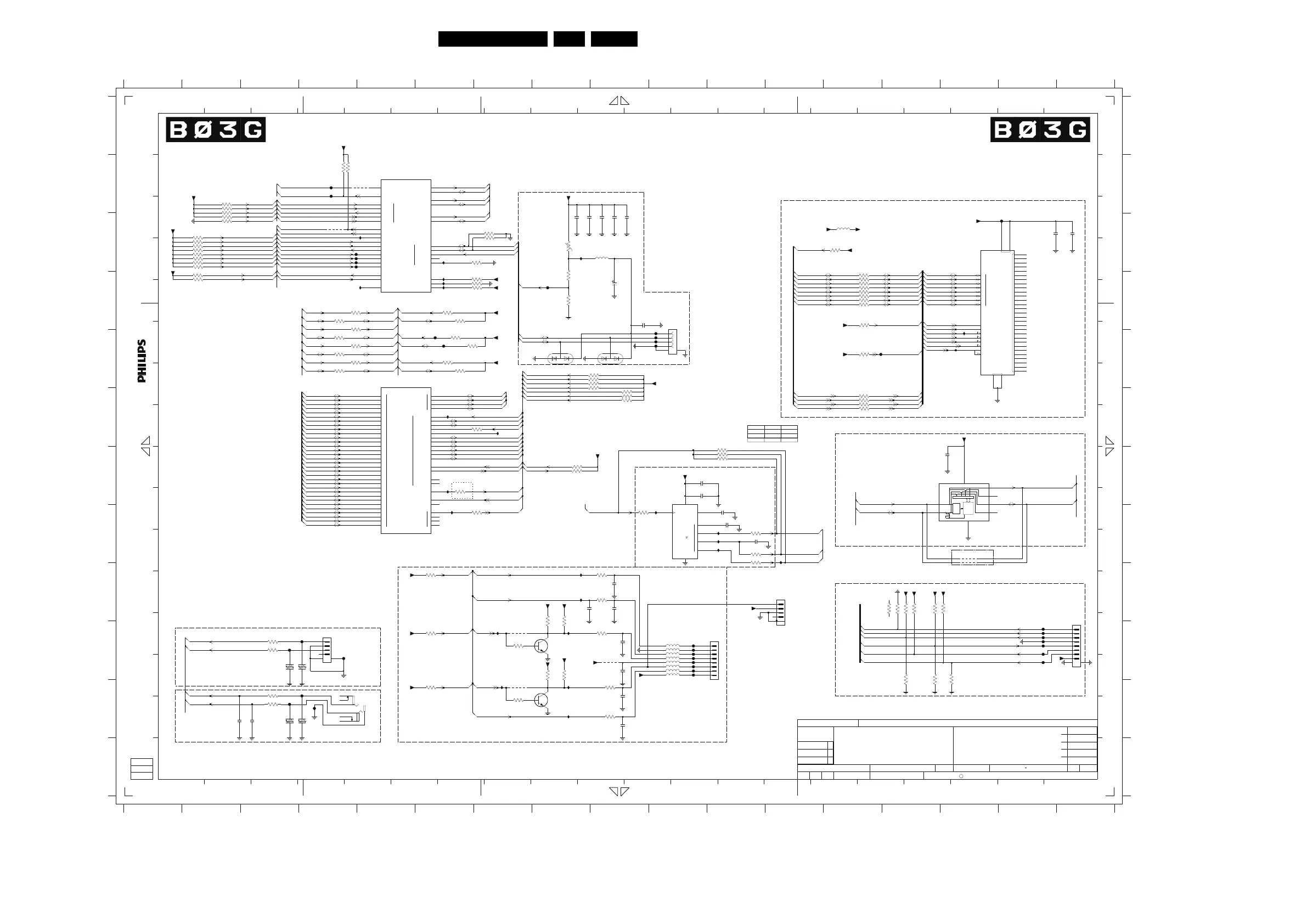
Circuit Diagrams and PWB Layouts
2009-Apr-03
SSB: PNX8543 Control MIPS/Flash/PCI
C
CLKI
GND
VDD3.3V
1Y
CLKO
3
2
1
0
-BUS
CTRL
FIL
I
2
C
INP
B
R
WP
VCC
VSS
IO
NC
0
1
2
3
4
5
6
7
CLE
ALE
CE
RE
WE
TRDY
XIO_SEL
29
30
31
0
1
2
3
4
5
6
7
8
9
10
11
12
13
14
15
16
17
18
19
20
21
22
IDSEL
INTA_OUT
IRDY
PAR
PERR
REQ
REQ_B
SERR
STOP
TRDY
PLL_OUT
XIO_ACK
XIO_AD25
0
1
2
3
0
1
2
3
CLK
DEVSEL
FRAME
GNT
GNT_B
23
24
25
26
27
28
PCI_AD
PCI_CBE
USB_RPU
RREF
SCL
SDA
SCL
SDA
UA2_TX
UA2_RX
EJTAG
USB_VBUS
2
1SCL
1
2
3
SDA
USB
TRSTN
CLK_27_OUT
RESET_SYS
TCK
TDI
TDO
3SMT
BL_PWM
FAULT
DP
DM
USB_ID
PWR_EN
+T
BD 12NC : 3139_123_64431 / 64551 / 64571
PNX8543 - CONTROL MIPS/FLASH/PCI
123456789
D
E
F
6 7 8 9 10 11 12 13 14 15 16 17
A
B
G
H
I
J
K
L
1M01 J4
1M03 J17
1M04 K4
1M09 D10
1M20 J11
1P09 I12
2M00 C8
2M01 C8
2M02 C9
2M03 C9
2M04 C9
C
2M05 D9
2M10 C16
2M11 C17
2M12 G15
2M16 D9
2M17 G10
10 11 12 13 14 15 16 17
CELL 12C : 8239_125_14871
MULTI 12NC : 3139_123_64421 / 64541 / 64561
12345
" XM00 ~ XM99 "
3M01-1 C2
3M01-2 B2
3M01-3 B2
3M01-4 B2
3M05 C2
3M06 B4
3M07 C2
3M08 C2
3M09 C2
3M10 C2
3M11 C2
3M12 D2
3M13 D2
3M14 D4
C
D
E
F
G
H
I
J
K
L
A
B
3M26 E6
3M27 E6
3M29 G6
3M30 G11
3M31 C8
3M32 D8
3M33 D8
3M34 F6
3M35 H7
3M36-1 E8
2M18 G10
2M19 H11
2M20 H11
2M21 H11
2M86 K9
2M87 K9
2M88 J9
2M89 J9
2M90 I9
2M91 I9
2M92 K2
2M93 K3
2M95 I8
3M00 B4
3M44-1 I14
3M44-2 I14
3M44-3 I14
3M44-4 I14
3M45 K14
3M46 G11
3M47 K15
3M54-1 F13
3M54-2 F13
3M54-3 F13
3M54-4 F13
3M15 D4
3M16 D4
3M17 E4
3M18 E4
3M19 E4
3M20 C6
3M21 D6
3M22 D6
3M23 D6
3M24 D6
3M25 D6
3M76 K3
3M77 C2
3M78 C2
3M79 I6
3M80 J6
3M81 K6
3M36-2 E8
3M36-3 E8
3M36-4 E8
3M37-2 F9
3M37-3 F9
3M37-4 F9
3M38-2 G8
3M38-3 G8
3M39 H11
3M40 H9
3M41 H11
3M42 H11
3M43 G11
3M97 K7
3M98 K9
3M99 J8
4M02 B5
4M03 C4
4M05 H15
4M06 H15
4M83 K7
4M84 J7
4M88 J9
5M00 C13
5M01 C9
5M80 J10
5M81 J10
5M82 J10
3M58-1 D13
3M58-2 D13
3M58-3 D13
3M58-4 D13
3M59-1 D13
3M59-2 D13
3M59-3 D13
3M59-4 D13
3M66 D13
3M67 E13
3M68 C13
3M70 J14
3M71 J15
3M72 K14
3M73 J3
3M74 J3
3M75 K3
7M00 C15
7M01 G15
7M02 G10
7M80 J8
7M81 K8
FM00 J10
FM01 J10
FM02 J10
FM03 J10
FM04 J10
FM05 J10
3M82 I8
3M83 I8
3M84 J7
3M85 C2
3M86 I9
3M87 I9
3M88 J8
3M89 K9
3M90 E4
3M91 E4
3M92 E6
3M93 E6
3M94 C7
3M95 C7
3M96 J8
FM28 B4
FM33 C15
FM34 E6
FM35 E6
FM36 D8
FM37 J4
FM38 E9
FM39 B4
FM40 C5
FM41 C5
FM42 C5
5M83 J10
5M84 J10
5M85 J10
5M87 J10
5M88 J10
6M00 K4
6M01 J3
6M02 J4
6M03 K3
6M04 E8
6M05 E9
7600-3 E6
7600-8 B5
IM28 H6
IM31 H10
IM32 H11
IM33 H11
IM34 H11
IM35 I12
IM84 K7
IM85 J7
IM86 I8
IM87 I8
IM88 J8
IM89 K8
IM90 K8
/32
RES
FM06 J10
FM07 J10
FM08 E9
FM09 E9
FM10 E9
FM11 J16
FM12 J16
FM13 J16
FM14 J16
FM15 J16
FM16 J16
FM17 J16
FM21 J4
FM22 J3
FM23 K3
FM24 K3
FM25 K4
27R
N.S.
27R
3M46
3M43
3M30
/82
USB
FLASH
20
RESERVED FOR DISPLAY
RES
RESERVED
FOR LIGHT GUIDE
0R FOR /82
FM43 C5
FM45 E14
IM07 F7
IM08 G6
IM13 E15
IM14 E15
IM18 C8
IM19 D5
IM20 F6
IM21 C5
IM23 C6
IM24 D6
IM25 D6
IM26 D6
I
J
K
L
M
N
O
N
M
L
J
I
H
G
F
RES
RESERVED
USB
FOR BOUNDARY SCAN
RES
RES
RES
USE ONLY
FOR FACTORY
FOR FACTORY USE ONLY
*
*
*
*
0R
N.S.
N.S.
O
P
19181716151413121110987
TO LED PANEL
RES
RESRES
FOR UART SERVICE CONNECTOR
P
DEBUG / RS232 INTERFACE
EMC
EMC
EMC
EMC
EMC
CONNECTOR
E
F
G
H
12 13 14 15 16 17 18 19 20
54321
1
E
D
C
B
A
K
owner.
234567891011
6
is prohibited without the written consent of the copyright
All rights reserved. Reproduction in whole or in parts
A
B
C
D
2009-01-16
DC343514
She King Chuang
2009-01-16
2
3
13010
1 2008-12-16
-- -- --
2008-10-17
A2
PCB SB SSB BD
TV543_2K9
3139 123 6443
CHECK DATE
NAME
1
SUPERS.
1
CLASS_NO
********EMANTESNHC
25
3PC332
10
2008-10-17
ROYAL PHILIPS ELECTRONICS N.V. 2008
**** *** *****
SV
3M43
10K3M38-2 27
+3V3-PER
3M38-3 36 10K
+3V3
3M30
+3V3
10K
3M81
FM39
100p
100p
2M92
10
2M93
1
2
3
4
5
6
7
8
9
53261-0871
1M03
4M05
4M06
10K
3
4
56
3M07
RES
1M01
S4B-PH-SM4-TB(LF)
1
2
10K3M01-1 1 8
10K36
RES
45
RES 3M01-3
7
K01SER 3M01-4
RES 3M01-2 10K2
FM43
IM35
FM45
FM40
FM42
FM41
3M41
33R
5M80
30R
10K
FM37
3M96
10K
3M99
+3V3-STANDBY
RES
4M88
4M84
IM85
10K
3M84
7M80
RES
+3V3
+3V3-STANDBY
BC847BW
RES
+3V3
3M80
10K
3M79
100K
10R
3M98
RES
4M83
IM84
3M97
10K
+5V
+3V3-STANDBY
BC847BW
7M81
1
2
3
4
5
7
8
1M04
MSJ-035-10A B AG PPO
3
4
56
RES
4M03
1P09
1
2
+5V
502382-0470
3M46
100R
3M90
10p
2M21
2M20
15p
2M19
10p
3M42
33R
3M39
33R
2M18
100n
2M17
10n
IM33
33R
3M40
IM34
IM32
IM25
IM31
IM28
IM23
IM26
IM24
IM21
15K
3M94 15K
3M95
+3V3-PER
3M93
4K7
3M82
10K
3M83
RES
RES
5M88
10K
30R
5M87
30R
5M85
30R
5M84
30R
5M83
30R
5M82
30R
30R
220R
5M81
FM01
3M87
FM00
IM86
2M86
100p
2
3
4
3M86
100R
1M09
292303-4
1
6M04
NUP1301ML3
6M05
NUP1301ML3
100p
2M88
2M87
100p
IM90
IM89
+5V
IM88
FM06
IM87
FM07
FM05
3M89
100R
FM04
3M88
100R
FM03
81
4
6
+3V3-PER
7M02
CDCVF2505
3
2
5
7
1
2
3
4
5
6
7
8
1735446-8
1M20
47n
2M95
100p
2M90
100p
2M91
2M89
100p
100R
3M92
4K7
3M91
10K
3M70
100R3M58-4 4 5
100R3M58-3 3 6
100R3M58-2 2 7
18
FM25
100R3M58-1
FM24
FM21
FM23
FM22
6M00
CDS4C12GTA
6M03
CDS4C12GTA
RES
6M02
CDS4C12GTA
RES
6M01
CDS4C12GTA
3M85 10K
10K3M78
10KRES 3M77
100R3M54-1
18
100R3M54-4
45
100R
3M54-2
27
45
36
100R3M59-4
100R3M59-3
100R3M59-2 2 7
100R18
7
12
37
13
36
18
19
3M59-1
48
3
4
5
6
10
11
14
8
27
28
2
33
34
35
38
39
40
45
46
47
1
15
20
21
22
23
24
25
26
17
9
16
29
30
31
32
41
42
43
44
7M00
NAND01GW3B2BN6F
Φ
[FLASH]
1G
10n
FM28
2M16
4M02
27R
3M29
IM20
+3V3
FM02
IM19
8
SCL14SD0
SD1 7SDA2
VDD
3
VSS
6
7M01
SC0 5
SC1
2M04
PCA9540B
10n
2M03
10n
10n
10n
2M01
2M02
FM36
10n
2M00
10K3M71
3M45
3M47 10K
45
100K
3M44-4
18
+3V3
3M44-2
27
3M44-1
+3V3
FM16
FM14
FM15
FM12
FM13
FM11
100R3M76
3M75
3M74
100R
100R
3M73
100R
6
+3V3
2M12
100p
10K
3M44-3
3
+3V3
+3V3
AM16
AN17
22R3M72
B33
G32
AL27
AK27
AN16
AP16
AL16
AP17
AK16
AM17
L31
GPIO_5
GPIO_6
V2
GPIO_7
V3
GPIO_8
V4
GPIO_9
V5
AN28
F33
D32
D33
H33
AP4
AM4
AL4
U2
GPIO_0
U3
GPIO_1
U4
GPIO_2
L34
GPIO_3
L32
GPIO_4
7600-8
PNX85439E
CONTROL
AP27
AP29
AN4
AP3
+3V3-PER
IM08
3M35
100R
10K3M37-4 5 4
IM07
18
3M34 100R
36
3M36-1 10K
10K3M37-3
3M36-2 27
10K36
10K
4
5
3M36-3
27
10K3M36-4
E20
3M37-2 10K
D30
E31
D25
B25
E26
AP28
A20
B19
B20
C20
D20
A21
A30
A25
C26
E30
E29
B30
C30
D26
E25
C25
E21
A28
B28
C28
D28
E28
A27
D21
C21
B21
E23
D23
C23
B23
A23
E22
D22
C22
B22
D29
A22
C27
D27
E27
A26
B26
E24
D24
C24
B24
C29
A24
7600-3
PNX85439E
A29
B29
B27
PCI
+5V
3M33
100K 56K
3M31
3M32
FM10
0R4
47u
2M05
FM08
IM18
6.3V
FM09
30R
5M01
FM38
10K3M11
+3V3-PER
FM17
+3V3-NAND
10K
10K3M23
3M22
10K3M13RES
+3V3-PER
10KRES 3M12
3M10 10K
10K
+3V3-PER
3M09
10K
RES 3M05
+3V3-PER
3M20
12K
2K7
3M25
2K7
3M24
3M00
10K
+3V3-PER
FM35
+3V3-PER
10K3M08
FM34
10K3M06
1K2
3M27
1K2
3M26
3M19
100R
3M18
100R
100R
3M17RES
3M16RES
100R
100R
3M15
3M14
100R
3M67
10K
IM13
FM33
IM14
36
+3V3-NAND
+3V3-NAND
+3V3-NAND
100R
3M54-3
33R
5M00
+3V3-NAND
10K
+3V3
3M68
2K2
3M66
100n
2M11
100n
+3V3-PER
+3V3-PER
2M10
1K5
3M21
PCI-AD20
PCI-AD19
PCI-AD18
PCI-AD17
PCI-AD16
PCI-AD15
PCI-AD14
PCI-AD31
PCI-AD30
PCI-AD29
PCI-AD28
PCI-AD27
PCI-AD26
PCI-AD25
PCI-AD24
PCI-AD23
PCI-CBE3
PCI-CBE2
PCI-CBE1
PCI-CBE0
PCI-DEVSEL
PCI-CLK-PNX8543
PCI-AD0
PCI-AD4
PCI-AD3
PCI-AD2
PCI-AD1
PCI-AD13
PCI-AD12
PCI-AD11
PCI-AD10
PCI-AD9
PCI-AD8
PCI-AD7
PCI-AD6
PCI-AD5
PCI-AD22
PCI-AD21
SDA2
SDA1
SCL3
SCL2
SCL1
IRQ-CA
PCI-CLK-OUT
XIO-ACK
XIO-SEL-NAND
PCI-SERR
PCI-AD24
PCI-DEVSEL
PCI-PERR
PCI-IRDY
PCI-FRAME
PCI-TRDY
PCI-STOP
PCI-TRDY
PCI-STOP
PCI-SERR
PCI-PERR
PCI-PAR
PCI-IRDY
PCI-FRAME
IRQ-CA
SDA-SSB
SCL-SSB
SDA-SSBSDA3
SCL-SSBSCL3
SDA-UP-MIPSSDA2
SCL-UP-MIPSSCL2
SDA-UP-MIPSSDA1
SCL-UP-MIPSSCL1
RESET-SYSTEM
WC-EEPROM-PNX5100_SPI-DI
RXD-MIPS
TXD-MIPS
EJTAG-TRSTN
EJTAG-TMS
EJTAG-TDO
EJTAG-TDI
EJTAG-TCK
SDA3
PCI-AD27
PCI-AD26
PCI-AD25
PCI-AD24
RXD-MIPS2
TXD-MIPS2
TXD-MIPS
RXD-MIPS
EJTAG-TRSTN
EJTAG-TMS
EJTAG-TDO
EJTAG-TDI
EJTAG-TCK
SCL-UP-MIPS
SDA-UP-MIPS
USB-OC
USB20-DP
USB20-DM
RXD-MIPS2
TXD-MIPS2
PBS-I2C-SCL
BOOTMODE_PNX8543-BL-CTRL
NAND-AD(1)
NAND-CLE
XIO-SEL-NAND
NAND-ALE
NAND-REn
NAND-WEn
NAND-ALE
NAND-CLE
PCI-CBE2
PCI-CBE1
PCI-AD1
PCI-AD0
NAND-AD(7)
NAND-AD(6)
NAND-AD(5)
NAND-AD(4)
NAND-AD(3)
NAND-AD(2)
NAND-AD(1)
NAND-AD(0)
PCI-AD31
PCI-AD30
PCI-AD29
PCI-AD28
EJTAG-TDO
EJTAG-TDI
EJTAG-TCK
USB-OC
USB20-DM
USB20-DP
WP-NANDFLASH
XIO-ACK
XIO-SEL-NAND
NAND-AD(0)
WP-NANDFLASH
NAND-WEn
XIO-ACK
NAND-REn
NAND-AD(7)
NAND-AD(6)
NAND-AD(5)
NAND-AD(4)
NAND-AD(3)
NAND-AD(2)
PCI-CLK-PNX5100
PCI-CLK-PNX8543
PCI-CLK-OUT
SPI-DO_I2C-SDA
KEYBOARD
LED1
LED2
RC
LIGHT-SENSOR
RXD
TXD
RXD-UP
TXD-UP
EJTAG-TRSTN
EJTAG-DETECT
EJTAG-TMS
PCI-GNT
PCI-REQPCI-REQ
PCI-GNT
IRQ-PCIIRQ-PCI
LED1
LED2
LIGHT-SENSOR
PBS-I2C-SCL
PNX8543-BL-BOOST_SPI-CLK
PNX8543-BL-BOOST_SPI-CLK
BOOTMODE_PNX8543-BL-CTRL
SDA-SET
SCL-SET
SDA2
SCL2
SDA-SET
SCL-SET
SDA-DISP
SCL-DISP
SCL-SET
SDA-SET
PNX8543-LCD-PWR-ON_SPI-DI
PNX8543-LCD-PWR-ON_SPI-DI
SPI-DO_I2C-SDA
PCI-CLK-ETHERNET
18440_509_090223.eps
090224

Table of Contents

Related product manuals