EasyManua.ls Logo

Philips TPM5.1E - Inverter 42 & 47

Philips TPM5.1E
99 pages
Print Icon
To Next Page IconTo Next Page
To Next Page IconTo Next Page
To Previous Page IconTo Previous Page
To Previous Page IconTo Previous Page
Loading...
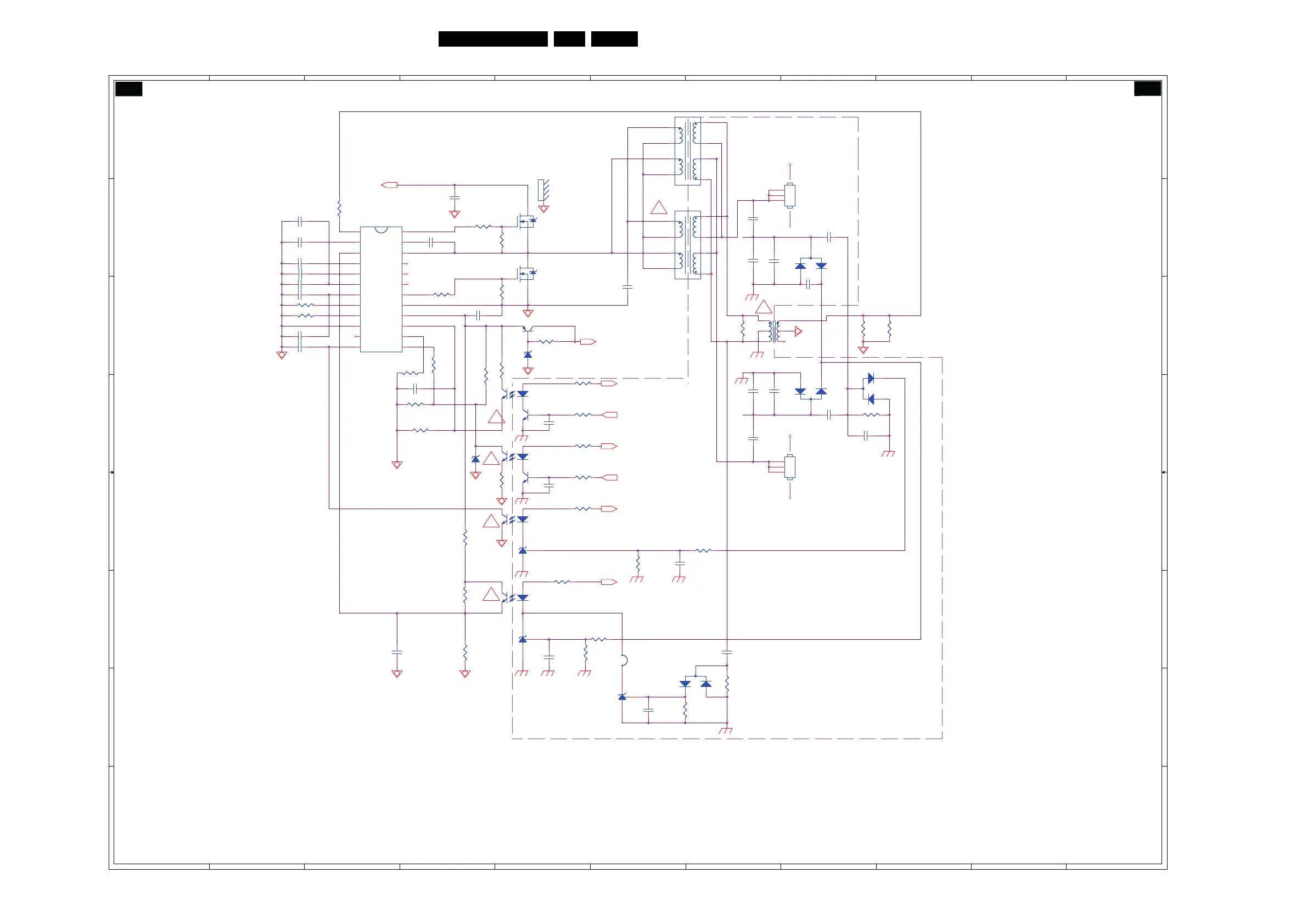
Circuit Diagrams and PWB Layouts
EN 57TPM5.1E LA 10.
2011-Sep-2
Inverter 42" & 47"
1
1
2
2
3
3
4
4
5
5
6
6
7
7
8
8
9
9
10
10
11
11
A A
B B
C C
D D
E E
F
F
G G
H H
VS1
VS2
Vdd
12V
12V
12V
12V
ENA
DIM
Vdd-S
395V
!
!
!
!
!
HOT
COLD
NC
!
COLD HOT
HOT COLD
COLD HOT
CN802 D7 CN803 B7
C801 B4 C802 C6
C803 B4 C804 C4
C805 B8 C806 B7
C807 B7 C808 D7
C809 D7 C810 D8
C811 B2 C812 B2
C813 B2 C814 C2
C815 C2 C816 C2
C817 F7 C818 B2
C819 D4 C821 E6
C823 C2 C824 F5
C825 B7 C826 D7
C827 C8 C828 D8
C829 G6 C830 F3
C831 D5 C832 E5
D806 F6 D807 B8
D808 D8 D809 C8
HQ801 B5 IC801 B3
IC803 D5 IC804 D5
IC805 E5 IC806 F5
IC808 F5 IC809 G6
IC810 E5 JR901 C4
JR902 D4 J919 F6
Q801 B5 Q802 B5
Q806 C5 Q808 D5
Q809 D5 R801 B4
R802 C4 R804 C5
R805 B3 R806 C2
R807 D4 R808 C4
R809 D4 R810 C2
R811 C4 R812 D5
R813 D5 R814 F5
R815 F4 R
816 F4
R818 F5 R819 F5
R820 E6 R821 D8
R822 C7 R823 C8
R824 E4 R825 C9
R826 E7 R827 E5
R828 D5 R829 C3
R830 G7 R831 G6
R832 B4 R833 C4
R835 D5 T801 C7
T802 A6 T803 B6
ZD801 C5 ZD802 D4
C810
1N 50V
C810
1N 50V
C819
100N 50V
C819
100N 50V
R801
10 OHM +-5% 1/8W
R801
10 OHM +-5% 1/8W
IC803
EL817MA
IC803
EL817MA
12
43
J919J919
12
C821
1U 25V
C821
1U 25V
C818
47N 50V
C818
47N 50V
R831
100KOHM +-5% 1/8W
R831
100KOHM +-5% 1/8W
T801
TRF-UU10.5
T801
TRF-UU10.5
1 6
2
4
3
5
C813
4N7 50V
C813
4N7 50V
Q809
PMBS3904
Q809
PMBS3904
1
32
C809
15PF 6KV
C809
15PF 6KV
C804
1U 25V
C804
1U 25V
R819
390K 1/6W 5%
R819
390K 1/6W 5%
R802
10 OHM +-5% 1/8W
R802
10 OHM +-5% 1/8W
R810
0 OHM +-5% 1/8W
R810
0 OHM +-5% 1/8W
D807
BAV99
D807
BAV99
3
1
2
C828
2N7 50V
C828
2N7 50V
C826
330P_NC
C826
330P_NC
C832
10N 50V
C832
10N 50V
C805
1N 50V
C805
1N 50V
IC809
KIA431A-AT/P
IC809
KIA431A-AT/P
IC808
KIA431A-AT/P
IC808
KIA431A-AT/P
R828
1K 1/4W 5%
R828
1K 1/4W 5%
C817
56P 50V
C817
56P 50V
C816
82pF 50V
C816
82pF 50V
Q801
AOTF10N60
Q801
AOTF10N60
2
1
3
ZD802
BZT52C5V1-7-F_NC
ZD802
BZT52C5V1-7-F_NC
1 2
IC804
EL817MA
IC804
EL817MA
12
43
R821
47KOHM +-5% 1/8W
R821
47KOHM +-5% 1/8W
R818
30K 1/8W 1%
R818
30K 1/8W 1%
R804
470R
R804
470R
C824
100N 50V
C824
100N 50V
R811
100K
R811
100K
R825
10 R
R825
10 R
R815
5K6 1/8W 5%
R815
5K6 1/8W 5%
HQ801HQ801
2
R824
10K 1/6W
R824
10K 1/6W
CN802
CONN
CN802
CONN
1
2
3
4 5
C815
22P 50V
C815
22P 50V
ZD801
RLZ13B
ZD801
RLZ13B
1 2
C827
4N7 50V
C827
4N7 50V
R807
100K
R807
100K
IC806
EL817MA
IC806
EL817MA
12
43
C802
470N 450V
C802
470N 450V
Q806
BC848C
Q806
BC848C
C829
10N 50V
C829
10N 50V
D808
BAV99
D808
BAV99
3
1
2
JR902
0 OHM 1/4W
JR902
0 OHM 1/4W
C806
1.8NF 50V
C806
1.8NF 50V
C812
220N 50V
C812
220N 50V
R830
330K 1/8W 1%
R830
330K 1/8W 1%
R827
1K
R827
1K
D806
BAV99
D806
BAV99
3
1
2
Q802
AOTF10N60
Q802
AOTF10N60
2
1
3
R833
47K +-5% 1/8W
R833
47K +-5% 1/8W
R808
100K
R808
100K
R832
47K +-5% 1/8W
R832
47K +-5% 1/8W
T802
TRF-UU28
T802
TRF-UU28
6
5
7
4
1
8
2
3
R822
10K
R822
10K
R816
47K
R816
47K
R809
39K 1/6W 5%
R809
39K 1/6W 5%
C831
10N 50V
C831
10N 50V
C823
470P 50V
C823
470P 50V
R823
10 R
R823
10 R
C825
470P 25V_NC
C825
470P 25V_NC
R820
30K 1/8W 1%
R820
30K 1/8W 1%
IC810
KIA431A-AT/P
IC810
KIA431A-AT/P
IC801
UBA2071
IC801
UBA2071
IFB
1
CIFB
2
VFB
3
CVFB
4
CSWP
5
CT
6
CF
7
IREF
8
CPWM
9
N,FAULT
12
PWMd
13
PWMa
14
EN
15
VDD
16
PGND
17
NC
19
NC
20
GL
18
SGND
10
COMM
11
NC
21
SH
22
GH
24
FS
23
R826
330K 1/8W 1%_NC
R826
330K 1/8W 1%_NC
R829
0 OHM +-5% 1/8W
R829
0 OHM +-5% 1/8W
Q808
PMBS3904
Q808
PMBS3904
1
32
R805
0 OHM +-5% 1/8W
R805
0 OHM +-5% 1/8W
C807
15PF 6KV
C807
15PF 6KV
IC805
EL817MA
IC805
EL817MA
12
43
R812
470R
R812
470R
JR901
0 OHM 1/4W
JR901
0 OHM 1/4W
D809 BAV99D809 BAV99
3
1
2
C830
1N 50V_NC
C830
1N 50V_NC
R806
33K
R806
33K
R813
470R
R813
470R
C814
220N 50V
C814
220N 50V
C811
47N 50V
C811
47N 50V
C801
100N 50V
C801
100N 50V
R835
1K 1/4W 5%
R835
1K 1/4W 5%
C803
10nF
C803
10nF
R814
470R
R814
470R
T803
TRF-UU28
T803
TRF-UU28
6
5
7
4
1
8
2
3
C808
1.8NF 50V
C808
1.8NF 50V
CN803
CONN
CN803
CONN
1
2
3
4 5
18850_501_100107.eps
110830
A02
Inverter
A02

Table of Contents

Related product manuals