EasyManua.ls Logo

Philips TPM5.1E - IR;LED Board Smart Choice

Philips TPM5.1E
99 pages
Print Icon
To Next Page IconTo Next Page
To Next Page IconTo Next Page
To Previous Page IconTo Previous Page
To Previous Page IconTo Previous Page
Loading...
EN 94TPM5.1E LA 10.
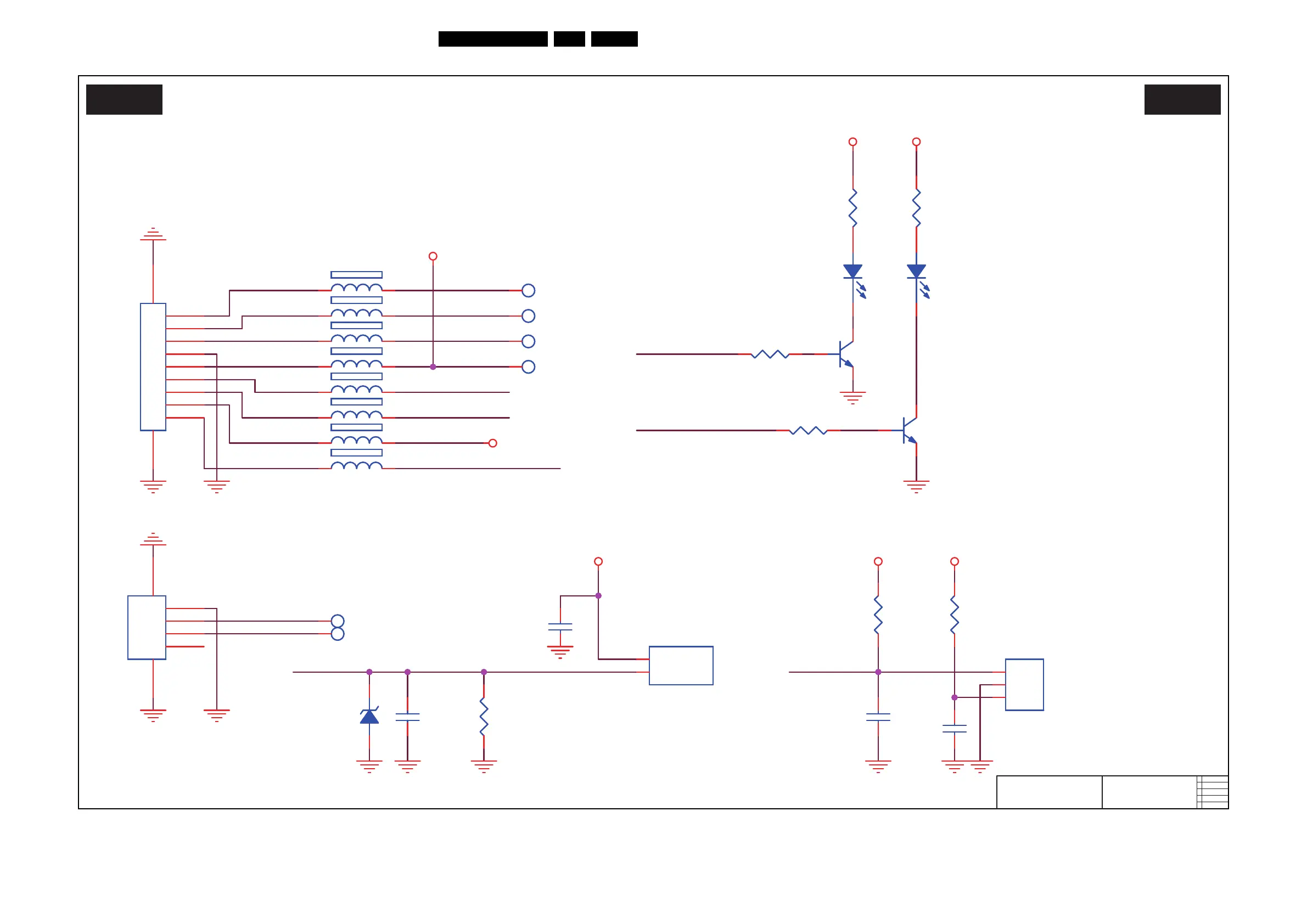
Circuit Diagrams and PWB Layouts
2011-Sep-2
IR/LED Board Smart Choice
18854_503_110816.eps
110823
IR/LED board
J J
2010-09-14
A
715G4702
IR/LED board
Red White
LED-R
Key_1
Key2
LED_G
RC6
LED_R
Key1
LED-R
RC
Key_2
Key_1
LED-G
LED-G
Key_2
RC
Light_sensor
Light_sensor
DV33SB
DV33SB
DV33SB
DV33SB
DV33SB
+5V_SW
+5V_SW
R303
NC/1K 1/10W
R303
NC/1K 1/10W
C202
NC/100P 50V
C202
NC/100P 50V
U201
IRM-3636N3S27F45-P
U201
OUT
1
GND
2
VCC
3
C204
4.7UF 10V
C204
4.7UF 10V
1 2
1
2
ZD201
UDZSNP3.3B
ZD201
UDZSNP3.3B
1 2
LED302
LED
LED302
LED
12
TP1TP1
1
Q301
BC847C
Q301
BC847C
R304
1K 1/10W
R304
1K 1/10W
TP2TP2
1
LED301
NC/LED
LED301
NC/LED
12
R203
100 OHM 1/10W
R203
100 OHM 1/10W
TP3TP3
1
R204
100K 1%
R204
100K 1%
FB203
600R/200mA
FB203
600R/200mA
1 2
TP4TP4
1
TP6TP6
1
R201
2K7 1/10W 5%
R201
2K7 1/10W 5%
Q302
NC/BC847C
Q302
NC/BC847C
C203
1UF16V
C203
1UF16V
1
2
1 2
FB204
600R/200mA
FB204
600R/200mA
1 2
CN301
CONN
CN301
CONN
1
2
3
4
5
6
7
8
9
1011
CN001
CONN
CN001
CONN
1
2
3
4
6 5
R301
2.2K 1/10W
R301
1 2
1 2
R302
NC/1.5K 1/10W
R302
NC/1.5K 1/10W
U202
ALS-PT144-6C
U202
ALS-PT144-6C
Emitter
1
Collector
2
TP5TP5
1
C201
1UF16V
C201
1UF16V

Table of Contents

Related product manuals