EasyManua.ls Logo

Pitco SEH50 - Page 13

Pitco SEH50
40 pages
Print Icon
To Next Page IconTo Next Page
To Next Page IconTo Next Page
To Previous Page IconTo Previous Page
To Previous Page IconTo Previous Page
Loading...
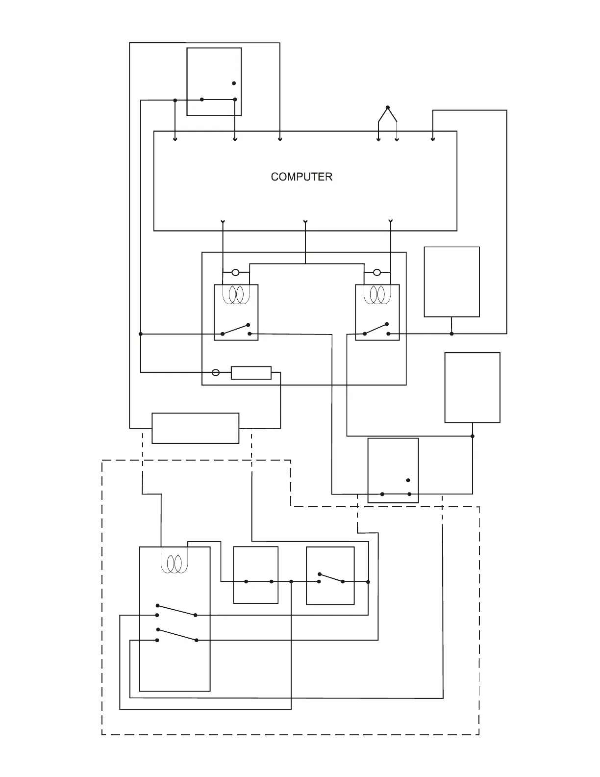
11
L22-238 Rev 1 (08/03)
DVI
INPUT
24 VDC
COMMON
PROBE
INPUT
ON/OFF
(SIDE ON)
OUTPUT
HEAT DEMAND
OUTPUT
HEAT
FEEDBACK
INPUT
24 VAC
INPUT
24 VAC
COMMON
24 VAC +
RELAY BOARD
SIDE ON
HEAT
DEMAND
HEAT
DEMAND
CONTACTOR
SIDE ON
CONTACTOR
F1 FUSE
TRANSFORMER
AC
SO HD
24 VAC
COMMON
HI LIMIT
SWITCH
(DOMESTIC
ONLY)
DRAIN
SWITCH
NO
NC
NO
NC
HI LIMIT
RESET
24 VAC
COMMON
24 VAC +
TO TRANSFORMER
TO HI LIMIT
SWITCH
CONNECTOR
CE/EXPORT ONLY

Other manuals for Pitco SEH50

Related product manuals