EasyManua.ls Logo

POLMAR Shark2 - Receiving Distress Auto Procedure; Receiving a Distress Calls; Receiving a Distress Ack Sent from a Coast Station

POLMAR Shark2
Print Icon
To Next Page IconTo Next Page
To Next Page IconTo Next Page
To Previous Page IconTo Previous Page
To Previous Page IconTo Previous Page
Loading...




    
         
-

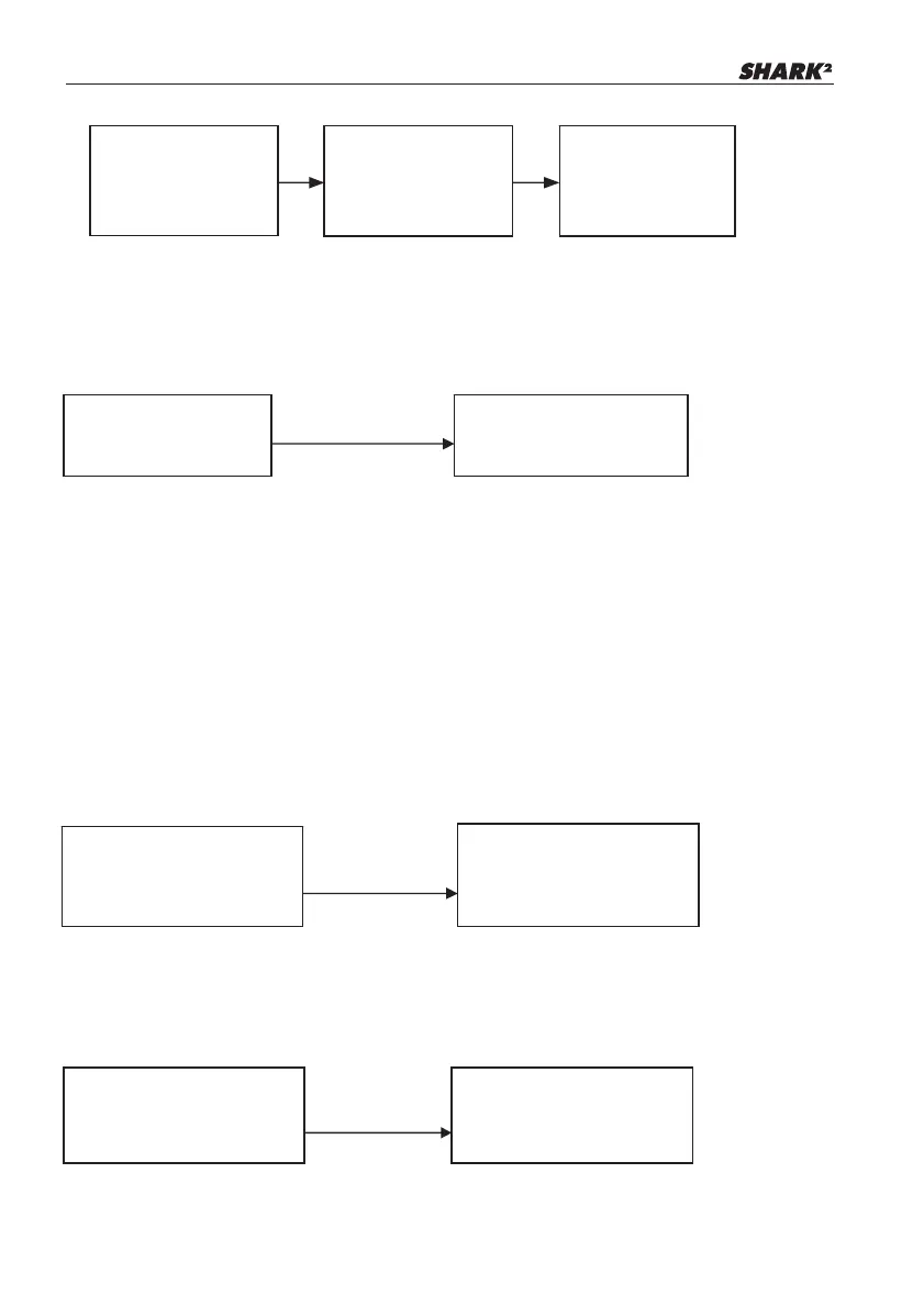
5.4.2 Receiving distress auto procedure
5.4.2.1 Receiving a distress calls
-
    



5.4.2.2 Receiving a distress ACK sent from a coast station
            


DISTRES CALL
$UNDEFINED
 FIRE
 FLOODING
DISTRES CALL
$UNDEFINED
HOLD DISTRES
3 SECONDS...
DISTRES CALL
SENT WAIT
ENT
$OPTION
RESEND:03:58
5.4.1.1 RESEND THE DISTRESS AUT OPROCEDURE
DISTRES CALL
SENT WAIT
ENT$OPTION
RESEND: 03:58
OPTION
$RESEND
 PAUSE
RESEND
: 03:50
HLD DISTR3S
TO RESEND
CANCEL$ESC
RESEND
: 03:50
ENT
5.4.1.2 P AUSE THE DISTRESS AUT OPROCEDURE RESEND COUNT DOWN
DISTRES CALL
SENT WAIT
ENT$OPTION
RESEND: 03:58
OPTION
RESEND
$PAUSE
RESEND: 03:50
COUNTDOWN
IS PAUSED
PRESS CANCEL
TO CONTINUE
Select pause and press ENT
5.4.1.3 CANCEL THE DISTRESS AUT OPROCEDURE
Prior to acknowledgement thesendingdistress procedure can not be terminated
either by the operator or the equipmentitmayonlybecancelled as described as
below procedure.
DISTRES CALL
SENT WAIT
ENT$OPTION
RESEND: 03:58
OPTION
 PAUSE
$CANCEL
RESEND: 03:50
SEND CANCEL
$YES
NO
RESEND: 03:50
PressENTtoentertheoptionselect cancel and press ENT press ENT to send
DISTRES CANCEL
SENT
PTT$REASON
After press PTT
DISTRES CANCEL
COMPLETED
CANCEL$EXIT
Only press EXIT to ESC


DISTRESS
UNDESIG
987654321

 00:03
DISTRESS
NOT ACKED

5.4.2.2 RECEIVING A DISTRESS ACK SENT FROM A COAST ST ATION
After 10s
Dopo 10s
After 10s
Dopo 10s

DISTRESS
ACK FROM

DISTRESS
ACKNOWLEDGED


ġġġġġġġġġġ
 
987654321
00:03
987654321
00:03
987654321
00:03
DISTRES CALL
$UNDEFINED
 FIRE
 FLOODING
DISTRES CALL
$UNDEFINED
HOLD DISTRES
3 SECONDS...
DISTRES CALL
SENT WAIT
ENT
$OPTION
RESEND:03:58
5.4.1.1 RESEND THE DISTRESS AUT OPROCEDURE
DISTRES CALL
SENT WAIT
ENT$OPTION
RESEND: 03:58
OPTION
$RESEND
 PAUSE
RESEND
: 03:50
HLD DISTR3S
TO RESEND
CANCEL$ESC
RESEND
: 03:50
ENT
5.4.1.2 P AUSE THE DISTRESS AUT OPROCEDURE RESEND COUNT DOWN
DISTRES CALL
SENT WAIT
ENT$OPTION
RESEND: 03:58
OPTION
RESEND
$PAUSE
RESEND: 03:50
COUNTDOWN
IS PAUSED
PRESS CANCEL
TO CONTINUE
Select pause and press ENT
5.4.1.3 CANCEL THE DISTRESS AUT OPROCEDURE
Prior to acknowledgement thesendingdistress procedure can not be terminated
either by the operator or the equipmentitmayonlybecancelled as described as
below procedure.
DISTRES CALL
SENT WAIT
ENT$OPTION
RESEND: 03:58
OPTION
 PAUSE
$CANCEL
RESEND: 03:50
SEND CANCEL
$YES
NO
RESEND: 03:50
PressENTtoentertheoptionselect cancel and press ENT press ENT to send
DISTRES CANCEL
SENT
PTT$REASON
After press PTT
DISTRES CANCEL
COMPLETED
CANCEL$EXIT
Only press EXIT to ESC


DISTRESS
UNDESIG
987654321

 00:03
DISTRESS
NOT ACKED

5.4.2.2 RECEIVING A DISTRESS ACK SENT FROM A COAST ST ATION
After 10s
Dopo 10s
After 10s
Dopo 10s

DISTRESS
ACK FROM

DISTRESS
ACKNOWLEDGED

 ġġġġġġġġġġ
 
987654321
00:03
987654321
00:03
987654321
00:03
DISTRES CALL
$UNDEFINED
 FIRE
 FLOODING
DISTRES CALL
$UNDEFINED
HOLD DISTRES
3 SECONDS...
DISTRES CALL
SENT WAIT
ENT
$OPTION
RESEND:03:58
5.4.1.1 RESEND THE DISTRESS AUT OPROCEDURE
DISTRES CALL
SENT WAIT
ENT$OPTION
RESEND: 03:58
OPTION
$RESEND
 PAUSE
RESEND
: 03:50
HLD DISTR3S
TO RESEND
CANCEL$ESC
RESEND
: 03:50
ENT
5.4.1.2 P AUSE THE DISTRESS AUT OPROCEDURE RESEND COUNT DOWN
DISTRES CALL
SENT WAIT
ENT$OPTION
RESEND: 03:58
OPTION
RESEND
$PAUSE
RESEND: 03:50
COUNTDOWN
IS PAUSED
PRESS CANCEL
TO CONTINUE
Select pause and press ENT
5.4.1.3 CANCEL THE DISTRESS AUT OPROCEDURE
Prior to acknowledgement thesendingdistress procedure can not be terminated
either by the operator or the equipmentitmayonlybecancelled as described as
below procedure.
DISTRES CALL
SENT WAIT
ENT$OPTION
RESEND: 03:58
OPTION
 PAUSE
$CANCEL
RESEND: 03:50
SEND CANCEL
$YES
NO
RESEND: 03:50
PressENTtoentertheoptionselect cancel and press ENT press ENT to send
DISTRES CANCEL
SENT
PTT$REASON
After press PTT
DISTRES CANCEL
COMPLETED
CANCEL$EXIT
Only press EXIT to ESC


DISTRESS
UNDESIG
987654321

 00:03
DISTRESS
NOT ACKED

5.4.2.2 RECEIVING A DISTRESS ACK SENT FROM A COAST ST ATION
After 10s
Dopo 10s
After 10s
Dopo 10s

DISTRESS
ACK FROM

DISTRESS
ACKNOWLEDGED

 ġġġġġġġġġġ
 
987654321
00:03
987654321
00:03
987654321
00:03
DISTRES CALL
$UNDEFINED
 FIRE
 FLOODING
DISTRES CALL
$UNDEFINED
HOLD DISTRES
3 SECONDS...
DISTRES CALL
SENT WAIT
ENT
$OPTION
RESEND:03:58
5.4.1.1 RESEND THE DISTRESS AUT OPROCEDURE
DISTRES CALL
SENT WAIT
ENT$OPTION
RESEND: 03:58
OPTION
$RESEND
 PAUSE
RESEND
: 03:50
HLD DISTR3S
TO RESEND
CANCEL$ESC
RESEND
: 03:50
ENT
5.4.1.2 P AUSE THE DISTRESS AUT OPROCEDURE RESEND COUNT DOWN
DISTRES CALL
SENT WAIT
ENT$OPTION
RESEND: 03:58
OPTION
RESEND
$PAUSE
RESEND: 03:50
COUNTDOWN
IS PAUSED
PRESS CANCEL
TO CONTINUE
Select pause and press ENT
5.4.1.3 CANCEL THE DISTRESS AUT OPROCEDURE
Prior to acknowledgement thesendingdistress procedure can not be terminated
either by the operator or the equipmentitmayonlybecancelled as described as
below procedure.
DISTRES CALL
SENT WAIT
ENT$OPTION
RESEND: 03:58
OPTION
 PAUSE
$CANCEL
RESEND: 03:50
SEND CANCEL
$YES
NO
RESEND: 03:50
PressENTtoentertheoptionselect cancel and press ENT press ENT to send
DISTRES CANCEL
SENT
PTT$REASON
After press PTT
DISTRES CANCEL
COMPLETED
CANCEL$EXIT
Only press EXIT to ESC


DISTRESS
UNDESIG
987654321

 00:03
DISTRESS
NOT ACKED

5.4.2.2 RECEIVING A DISTRESS ACK SENT FROM A COAST ST ATION
After 10s
Dopo 10s
After 10s
Dopo 10s

DISTRESS
ACK FROM

DISTRESS
ACKNOWLEDGED

 ġġġġġġġġġġ
 
987654321
00:03
987654321
00:03
987654321
00:03

Table of Contents

Related product manuals