EasyManua.ls Logo

POLMAR Shark2 - Time Display On;Off; Local Time (Time Offset); Time Format Options (Time Format)

POLMAR Shark2
Print Icon
To Next Page IconTo Next Page
To Next Page IconTo Next Page
To Previous Page IconTo Previous Page
To Previous Page IconTo Previous Page
Loading...
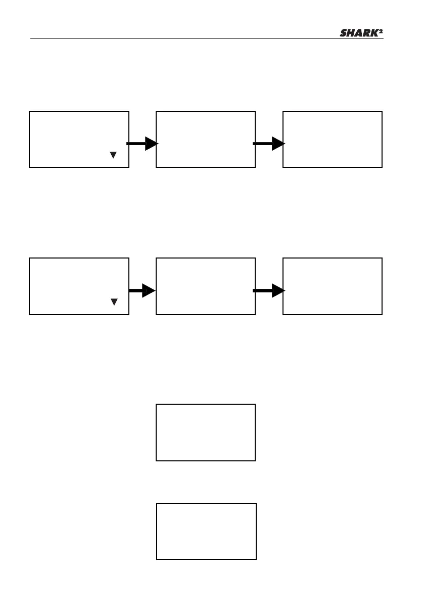

 
 

SETTINGS
>POS DISPLAY
TIME DISPLAY
TIME OFFSET
POS DISPLAY
> ON
OFF
DISTRESS
27°34.1268 N
82°55.5587 W
356°12.6Kts
6.7.2.2 Time Display On/Off

 
 

TIME DISPLAY
> ON
OFF
DISTRESS
27°45.1234 N
122°36.5678 W
08:25 UTC
6.7.2.3 Local Time (Time Offset)
   



TIME OFFSET
> ±02:30
12:56 AM LOC.
6.7.2.4 Time Format options (Time Format)

TIME FORMAT
> 12 Hr
12:56 AM LOC.
SETTINGS
>POS DISPLAY
TIME DISPLAY
TIME OFFSET

Table of Contents

Related product manuals