EasyManua.ls Logo

Polytropic PAC 22 - Tri-phase Electrical Connection Diagram; Wiring Diagram for Tri-phase Units

Default Icon
Print Icon
To Next Page IconTo Next Page
To Next Page IconTo Next Page
To Previous Page IconTo Previous Page
To Previous Page IconTo Previous Page
Loading...
- 36 -
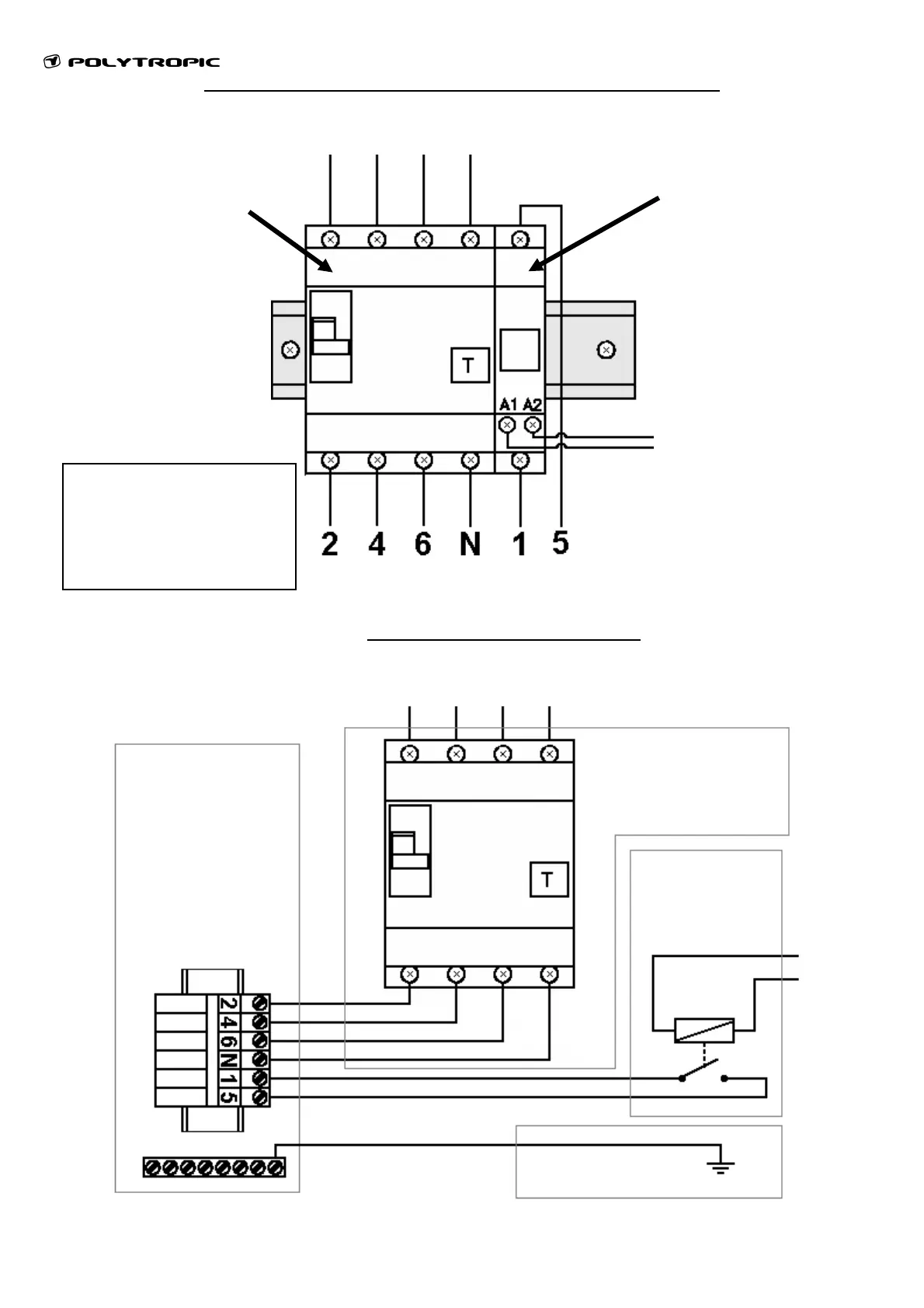
Tri-phase heat pump connection to pool electrical board
Electrical connection diagram
Power supply
Heat pump terminal
Contactor
controlled by
pool timer
400V Power supply
Heat pump
connection panel
Head of line
protection
General ground
Water
filtration
pump
power
supply
230V
N/O Relay
Circuit breaker
and differential
protection
A kit containing all
these elements is
optional and available
under request.

Table of Contents

Related product manuals