EasyManua.ls Logo

PR electronics 4116 - Configuration Routing: Power Up Sequence; Default State and Input Type Selection; Unit and Display Parameter Setup; Sensor Type Selection Paths

PR electronics 4116
35 pages
Print Icon
To Next Page IconTo Next Page
To Next Page IconTo Next Page
To Previous Page IconTo Previous Page
To Previous Page IconTo Previous Page
Loading...
Power up
1 2
0000
PASSW.
Txt 1
50.0
%
12.0
3
3
0000
9999
1 2
NO
ADV.SET
Txt 2
NO
YES
1 2
3
VOLT
IN TYPE
Txt 3
VOLT
CURR
POTM
LIN.R
TEMP
1 2
3
50.0
RELAY1
Txt 57
3
75.0
RELAY2
Txt 57
3
1 2
1 2
2-10
V.RANGE
Txt 4
2-10
0-10
1-5
0-5
0.2-1
0-1
1 2
3
CURR
IN TYPE
Txt 3
3
4-20
I.RANGE
Txt 5
3
LIN.R
IN TYPE
Txt 3
3
3W
CONNEC.
Txt 6
2W 3W 4W
1 2
3
POTM
IN TYPE
Txt 3
3
TEMP
IN TYPE
Txt 3
0
R 0%
Txt 7
3
2500
R 100%
Txt 8
1 2
3
YES
ADV.SET
Txt 2
3
0.0
DISP.LO
Txt 13
999.9
-199.9
1 2
111.1
DEC.P
Txt 12
1111
111.1
11.11
1.111
1 2
3
UNIT
%
Txt 11
@C
mA
rpm
(69 units)
1 2
3
1.0
1.2
1.1
Cu
SENSOR
Txt 10
Cu Pt Ni TC
1 2
3
10
Cu TYPE
Txt 69
10...100
3
3W
CONNEC.
Txt 6
2W 3W 4W
1 2 1 2
0...9999
1 2
0...9999
3
0-20 4-20
1 2
TC.B TC.E TC.J TC.K TC.L
TC.N TC.R TC.S TC.T TC.U
TC.W3 TC.W5 TC.Lr
1 2
Pt
SENSOR
Txt 10
3
Ni
SENSOR
Txt 10
3
TC
SENSOR
Txt 10
3
100
Pt TYPE
Txt 16
3
3W
CONNEC.
Txt 6
100
Ni TYPE
Txt 17
3
3W
CONNEC.
Txt 6
TC.K
TC.TYPE
Txt 18
3
INT
CJC
Txt 63
10...1000
2W 3W 4W
1 2 1 2
50...1000
2W 3W 4W
1 2 1 2
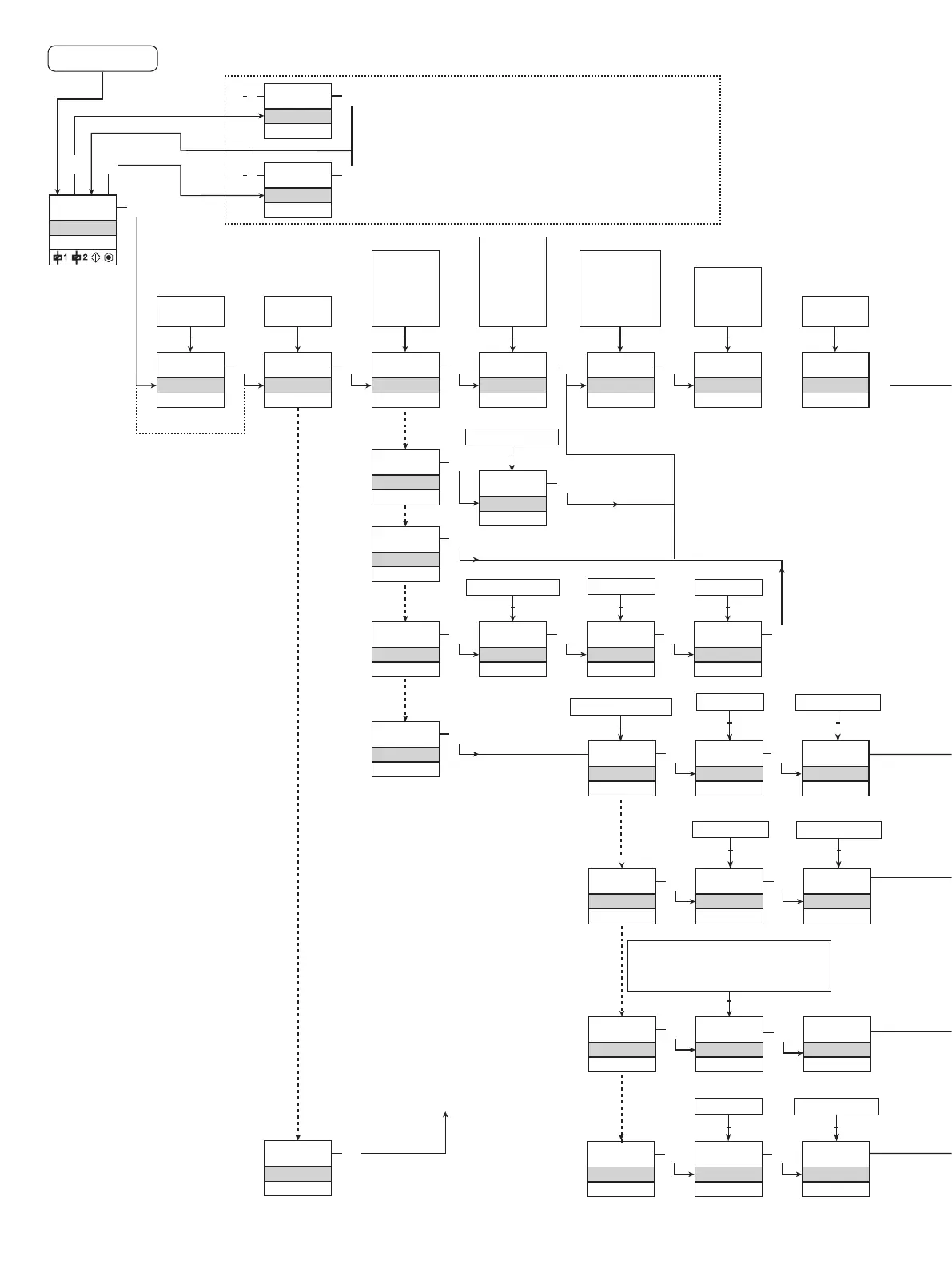
22 4116V105-UK
Fast setpoint adjustment and relay test
1 Increase setpoint
2 Decrease setpoint
3 Save and exit the menu
1 and 2 simultaneously = change relay state
1.0 = Default state
Line 1 shows input
signal.
Line 2 shows UNIT.
By pressing 1 and 2
simultaneously line 3
alternates between
A.Out and TAG.
Line 4 shows relay and
communication status.
1.1 = Only if password-
protected.
1.2 = Only if FastSet is
activated and the relay
function is setpoint.
1.3 = Not valid for these input
signals: 0...20 mA and
voltage.
1.4 = Only if input signal is
temperaure.
1.5 = The relay can only be
deactivated by an
operator and only if the
normal conditions for
deactivation are met.
If the input signal still
has a value that will
activate the relay, the
relay will latch again.
Continued on the page
Routing diagram ADV.SET

Related product manuals