EasyManua.ls Logo

Pulnix TMC-7DSP - Timing Chart; Block Diagram

Pulnix TMC-7DSP
41 pages
Print Icon
To Next Page IconTo Next Page
To Next Page IconTo Next Page
To Previous Page IconTo Previous Page
To Previous Page IconTo Previous Page
Loading...
APPENDIX
TMC-7DSP/TMC-6DSP Color CCD Camera Page 33
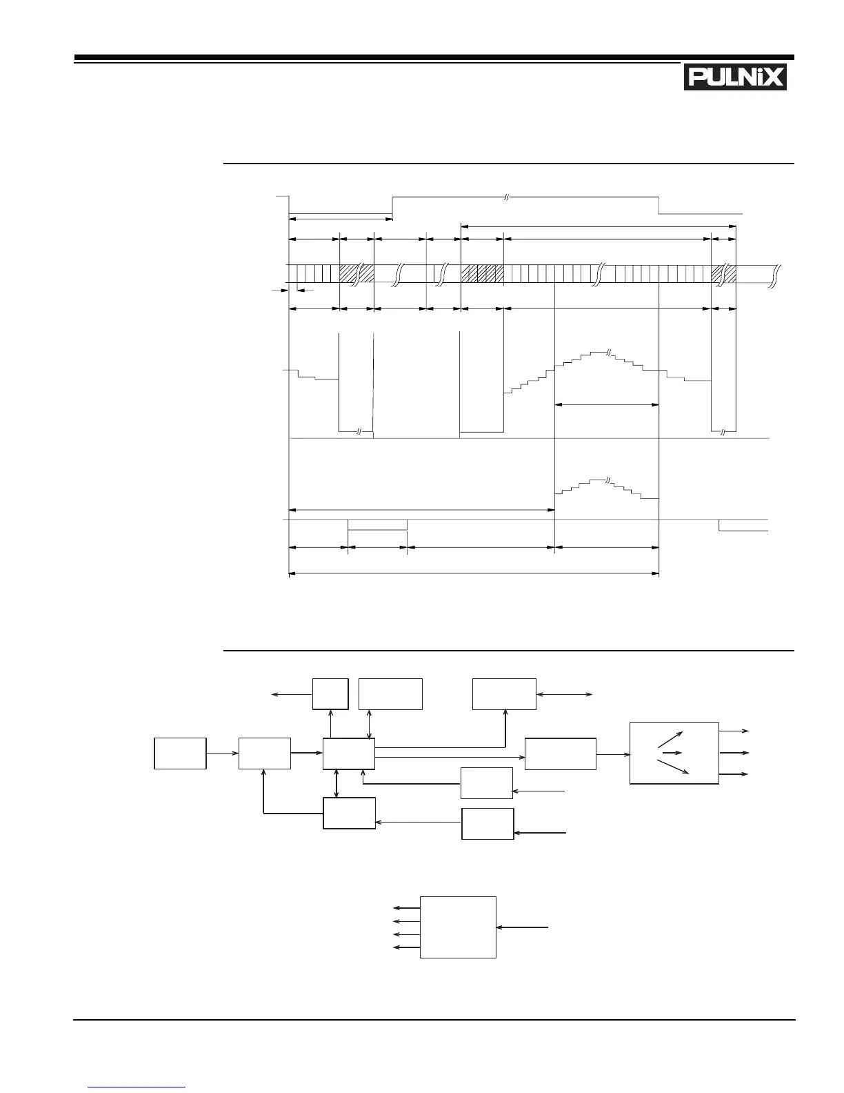
6.3 Timing Chart
6.4 Block Diagram
Image sensing period
Optical
black period
Dummy
H register
H register
stop period
Optical
black period
CCE photo sensors
allocation
CCD output
signal
Effective picture
period
HD
6.7µSec
96
6
45 70 22 5
818
768
45
154
H BLK 10.7µSec
22
1.54µSec
68
H SYNC
4.75µSec
64
4.47µSec
756
52.81µSec
Composite video
output
69.8nSec
763
764
765
766
767
768
B1
B2
B3
B4
B5
1
2
3
4
5
6
7
8
9
10
757
758
759
760
761
762
763
764
765
766
767
768
B1
B45
B1
B45
D1
D22
910
63.56µSec (1 horizontal line)
CCD CDS
DSP
T/G
D/A
EEPROM
RS232C
PLL
Vertical
Reset
YC->RGB
RGB
RGB
NTSC
YC
Power
Supply
Ext. VD
Ext. HD
RGB
NTSC
YC
+12V in
+15V
+5V
+3.3V
-9V
Serial Communication

Table of Contents

Related product manuals