EasyManua.ls Logo

QRPproject Speaky - Technical Data; Description of Individual Stages; Band Switching

Default Icon
53 pages
Print Icon
To Next Page IconTo Next Page
To Next Page IconTo Next Page
To Previous Page IconTo Previous Page
To Previous Page IconTo Previous Page
Loading...
Version: 13. Sepe,mer 2004
4
switchable HF bands. Based on the Black Forest, the Tramp and the Spar-
row, it was possible to develop a kit in 4 months, primarily using conventi-
nal parts (only some 12 SMD’s), for a 5 band SSB/CW transciever, leaving
nothing to want for its price class. Peter, DL2FI, nicknamed it SPEAKY (
Gonzales) as complement to the Miss Mosquita. The following data speaks
for themselves:
Speaky technical data:
- From 1 to 5 HF bands switchable from the front of the box.
- Modulation: SSB/ CW/ PSK31 etc.
- Power input: 10W PEP
- DDS/ PLL- frequency control, with programmable frequency
steps.(rotary encoder)
- choice of RIT or XIT; integrated keyer
- VFO tuning range 500KHz
- optional digital frequency readout.
- automatic bandwith selection ( 2,4KHz/ 600Hz) of the 4pole 8MHz-
crystal filter
- tunable high Q preselector
- High current RF input circuit with dynamic feed back.
- +7dBm- Schottky- ring mixer ( TUF- 1)
- High current J- FET IF amplifier
- > 90dB IF dynamic range (A244 IC)
- AGC production with peak to peak rectifier.
- AF section with power for loudspeaker
- robust PA with 2 x 2SC1969
- Transmitter output of 10W PEP
- switchable harmonics filter
- integrated speech compressor with a compression of max. 15: 1
- [please change this] Modulationsklirrfaktor of the compressor < 1% !!
- adjustable transmitter power
- CW- VOX with adjustable decay
- 10,8- 15V power supply
- Stable enclosure with prepunche holes
- Digital Frequency readout - measuring LO frequency
- Bargraph S-meter/relative Power Meter
Description of the individual stages:
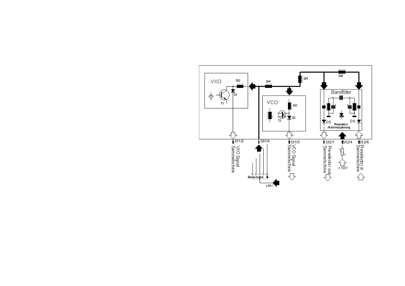
1. Band switching:
One of the main qualities of the transceiver is the ability to switch up to 5
HF band modules. To conserve space, only electronic switching was conside-
red. All band specific parts are mounted in replaceable band modules. The
following sections are switched when changing bands.:
- VCO
- Band set oscillator
- RX/ TX preselector
The inputs and outputs of all band modules are connected via the PIN
diodes D1- D2- D5- D6 to a common bus. The 10V switching signal activates
the diodes of the corresponding HF module. The chosen module is RF-wise
connected to the bus. All other diodes on the inactive modules are blocked
and high impedance. The systems impedance of the RF ports is some 50-
100 Ohms, so the inactive modules are effectively decoupled.