EasyManua.ls Logo

Quectel BC65 - Page 33

Quectel BC65
56 pages
Print Icon
To Next Page IconTo Next Page
To Next Page IconTo Next Page
To Previous Page IconTo Previous Page
To Previous Page IconTo Previous Page
Loading...
NB-IoT Module Series
BC65 Hardware Design
BC65_Hardware_Design 32 / 55
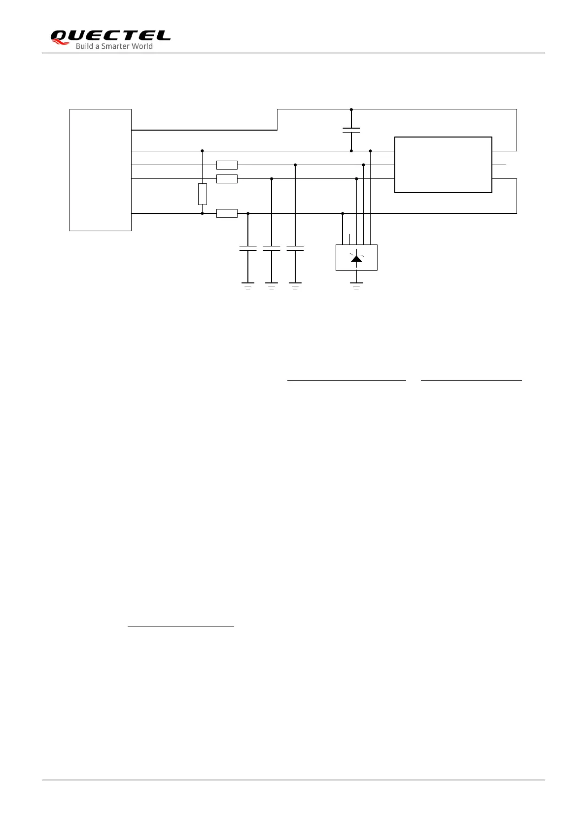
A reference circuit design for USIM interface with a 6-pin USIM card connector is illustrated below.
Module
USIM_VDD
GND
USIM_RST
USIM_CLK
USIM_DATA
22 Ω
22 Ω
22 Ω
100 nF
USIM Card Connector
GND
TVS
33 pF33 pF 33 pF
VCC
RST
CLK IO
VPP
GND
GND
10 kΩ
Figure 20: Reference Circuit for USIM Interface with a 6-pin USIM Card Connector
For more information of USIM card connector, visit http://www.amphenol.com or http://www.molex.com.
To enhance the reliability and availability of USIM card in application, follow the criteria below in USIM
circuit design:
Place the USIM card connector as close to the module as possible. Keep the trace length less than
200 mm to the greatest extent possible.
Keep USIM card signals away from RF and VBAT traces.
USIM_DATA needs to be pulled up to USIM_VDD through a 10 kΩ resistor.
Make sure the trace between the ground of module and that of USIM card connector is short and
wide. Keep the trace width of ground no less than 0.5 mm to maintain the same electric potential. The
decoupling capacitor between USIM_VDD and GND should not be more than 1 μF and be placed
close to the USIM card connector.
To avoid cross talk between USIM_DATA and USIM_CLK, keep them away from each other and
shield them separately with surrounded ground.
For better ESD protection, it is recommended to add a TVS diode array. For more information of TVS
diode, visit http://www.onsemi.com. The ESD protection device should be placed as close to USIM
card connector as possible, and make sure the USIM card signal lines go through the ESD protection
device first and then to the module. The 22 Ω resistors should be connected in series between the
module and the USIM card connector to suppress EMI, such as spurious transmission and enhance
ESD protection. Note that the USIM peripheral circuit should be close to the USIM card connector.
Place the RF bypass capacitors (33 pF) close to the USIM card connector on all signal traces to
improve EMI suppression.

Related product manuals