EasyManua.ls Logo

Quectel SG368Z-AP - Page 43

Quectel SG368Z-AP
117 pages
Print Icon
To Next Page IconTo Next Page
To Next Page IconTo Next Page
To Previous Page IconTo Previous Page
To Previous Page IconTo Previous Page
Loading...
Smart Module Series
SG368Z_Series_Hardware_Design 42 / 113
USB0_VBUS.
USB0 can be configured in the following three modes:
OTG mode (default): USB0 can switch automatically between Device mode and Host mode
according to the state of USB0_ID. If USB0_ID is at high level, USB0 is in Device mode, and if
USB0_ID is at low level, USB0 is in Host mode. In Device mode, the module can judge whether the
USB0_VBUS pin is at high level. If it is, USB0_DP will be pulled up to start enumeration.
Device mode: When USB0 is configured to this mode, there is no need to pay attention to the state of
USB0_ID. The module only needs to judge whether the USB0_VBUS pin is at high level. If it is,
USB0_DP will be pulled up to start enumeration.
Host mode: When USB0 is configured to this mode, there is no need to pay attention to the states of
USB0_ID and USB0_VBUS. (If you only need Host mode, but you also need to use
USB0_DP/USB0_DM for system firmware burning during debugging and production, then you need
to configure USB0 to Device mode during burning and ABD debugging. Under this condition,
USB0_VBUS signal must be connected.)
Before Uboot starts, USB0 is in Device mode by default; after Uboot starts, USB0 can be configured
to the above three modes according to demand.
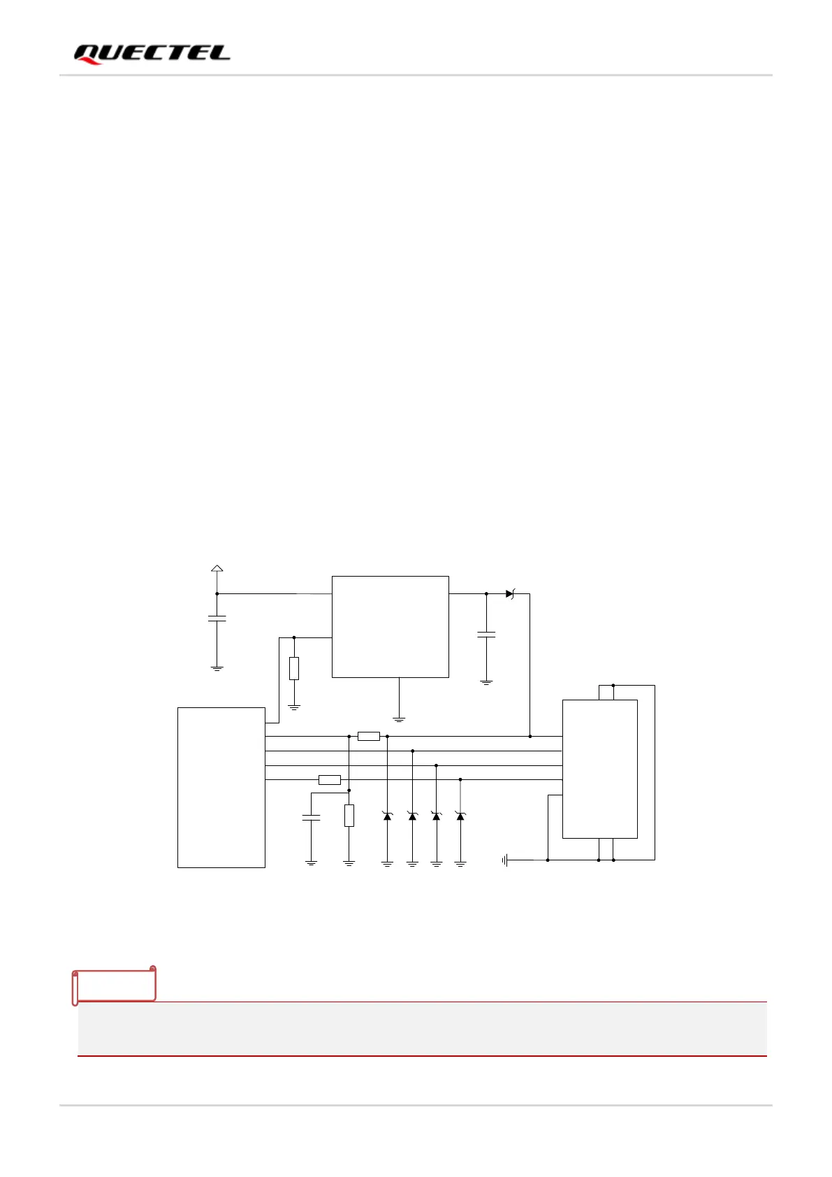
The reference design of Micro USB interface realized by USB0 is shown below:
EN
VIN
5V_OUT
GND
10K
USB0_DP
USB0_DM
USB0_VBUS
USB0_ID
1
2
3
4
5
USB_DP
USB_DM
VBUS
USB_ID
GND
GND
GND
GND
GND
6
7
8
9
15K
Module
GPIO
VIN
C1
C2
POWER IC
R1
Schottky
10K
R2
R3 ESD ESD ESD ESD
100 nF
C3
R2
100 Ω
Figure 8: Reference Design of Micro USB Interface
.
1. To suppress electromagnetic radiation, common-mode chokes (common-mode choke coil) can be
added on the USB0_DP/USB0_DM signals, and other USB 2.0 interfaces can also refer to this
NOTE

Table of Contents

Related product manuals