EasyManua.ls Logo

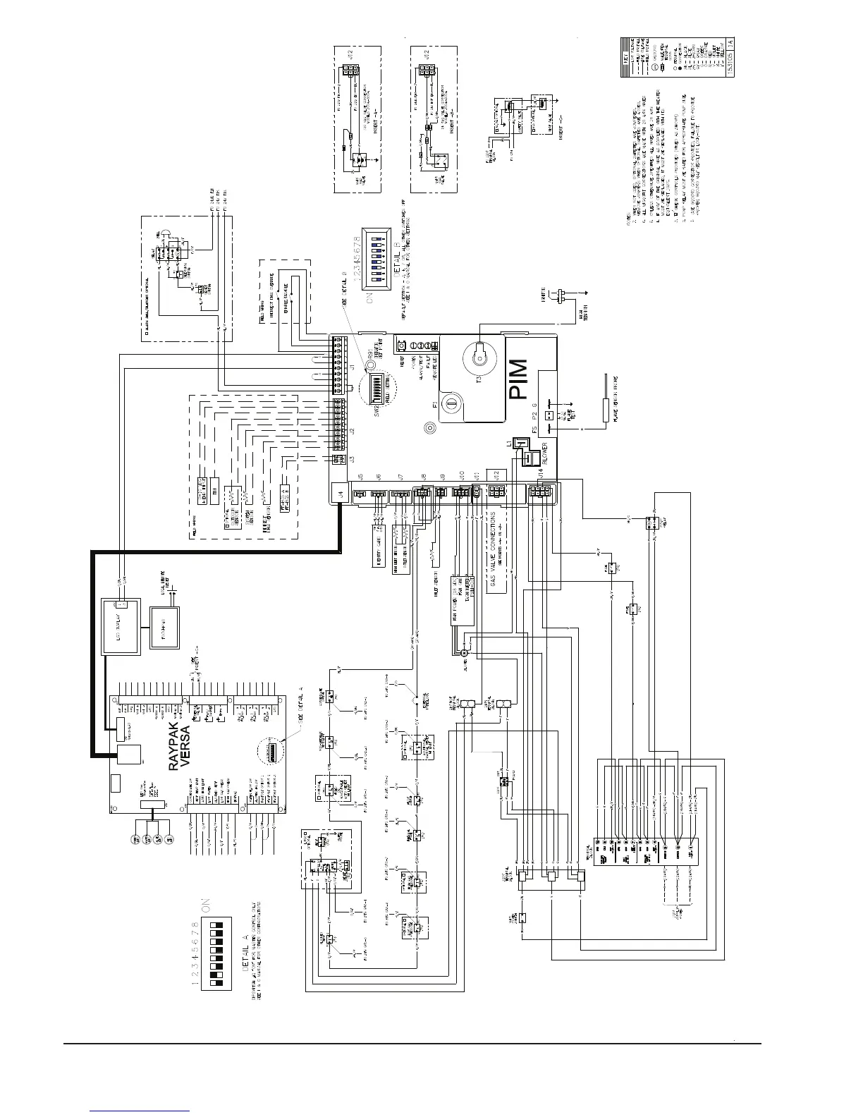
Raypak XFyre 400A - WIRING DIAGRAM

Raypak XFyre 400A
60 pages
Print Icon
To Next Page IconTo Next Page
To Next Page IconTo Next Page
To Previous Page IconTo Previous Page
To Previous Page IconTo Previous Page
Loading...
WIRING DIAGRAM


Related product manuals