EasyManua.ls Logo

Raytheon Beech Baron E55 - Page 863

Raytheon Beech Baron E55
903 pages
Print Icon
To Next Page IconTo Next Page
To Next Page IconTo Next Page
To Previous Page IconTo Previous Page
To Previous Page IconTo Previous Page
Loading...
El
W4B20
1
W5A20
-----I
2
t-\
TO
ALTERNATOR
R
LH
XLTERSXTOR
W4J20
2
OUT
LIGHT
L25E29
W4C20
W4H20
ALT.
LOw
VOLTAGE
INDICATOR
L?5E7-0
W6h20W6X20
Cr)
RH
ALTERNATOR
OUT
LIGHT
W4D20
W4C20
LH
COWI.
FLP.MaroR
B
K4X19K4X18
r
L25C~O
’-d
I
LH
COn’L
1PJ
L25AZO
W4AZO
----5A
FLAP
OPES
W4J20
Il
LIGHT
I
i
I
I I
I
I I
L46A30
CIG*RETTE
LIGHTER
RH
COWL
FLAP
YOTOR
L15B20
I;9B15
KSA1S
L13A20
\iAVICAllOii
LIGHTS
_L
RH
CO\\‘L
1~
WJT’0
FL-\P
OPEN
LIGHT
r---
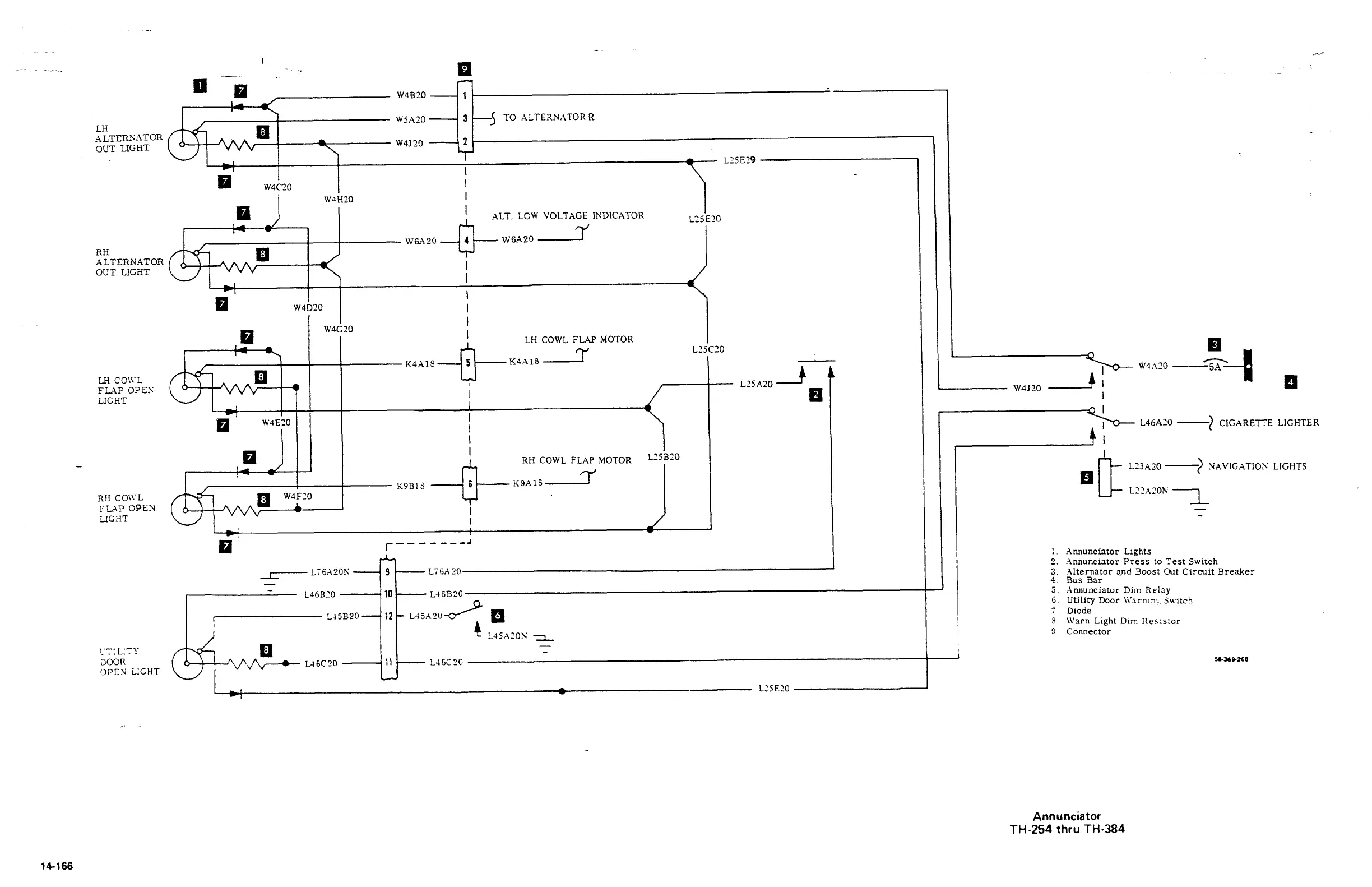
Xnnunciator
Lights
P.
.-\nnunciator
Press
to
Test
Switch
L76~20h’
9
t--
L;61~30
I I
1
3.
~lternator
and
Boost
Out
Circuit
Breaker
I
4.
Bus
Bar
L46B10
’16’
L-16B?O
5.
Annunciator
Dim
~elaJ´•
6.
Utility
Door
~’9rninb
ju.itch
L~5B20
--4
)Z
L´•ISA?O~P
I;I
9
Warn
Light
Dim
nesistor
Diode
I
L154~0S
1
D
Connector
i.TILLT~
Iii
Doon
~--e-
Msclo
-------11~
t---
5~-36C161
r)pf~
LIGHT
L5E’O
Annunciator
TH´•254
thru
TH´•384
14-166

Table of Contents

Related product manuals