EasyManua.ls Logo

Regency C34 - Chimney Conversion to Direct Vent Systems; Class-A Metal Chimney Conversion Steps

Regency C34
44 pages
Print Icon
To Next Page IconTo Next Page
To Next Page IconTo Next Page
To Previous Page IconTo Previous Page
To Previous Page IconTo Previous Page
Loading...
Regency
®
CLASSIC C34-10 Direct Vent Freestanding Gas Stove | 27
|
27
installation
Support extensions - Round (RDSE)
or square (SQSE)
Steep pitched cathedral ceilings may require the
use of a support extension. This piece ts down
inside the support and can be adjusted to increase
the support's length by up to 22". The extension
is attached to the support using the eight metal
screws provided. Be sure there is at lease a 2
inch overlap where the extension joins the support.
CONVERTING
CLASS-A METAL
CHIMNEY OR
MASONRY CHIMNEY TO DI-
RECT VENT SYSTEM
General
There are two different types of direct vent conver-
sion systems listed below. Follow the appropriate
directions for your installation.
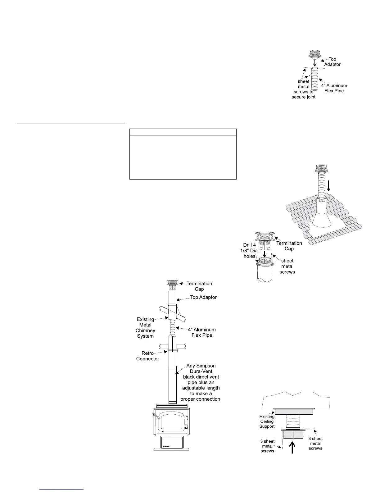
A) Through an existing factory built metal chimney
going through the ceiling: A typical conversion
of this type is shown in diagram 1. The concept
of direct vent conversion is to connect an adap-
tor to an Underwriters Laboratories (UL) listed
4 inch diameter aluminum ex pipe which is
then passed down through the center of the
existing metal chimney system. Three sizes
of Top Adaptors are available from Simpson
Dura-Vent. The Retro Connector is attached
to the bottom of the ex pipe. The Top Adaptor
and the Retro Connector are attached to the
existing chimney with sheet metal screws. The
appliance is then connected to the chimney
with appropriate black direct vent pipe and an
adjustable length section.
B) Through the wall of an existing masonry
chimney: A typical conversion of an existing
masonry chimney is shown in Diagram 6. A Top
Adaptor and Flashing are used at the top of the
masonry chimney. The 4 inch aluminum liner is
connected to the adaptor and is passed down
the chimney and out through the masonry wall
and attached to the Retro Connector . The Retro
Connector is attached to the masonry wall and
then connected to the direct vent pipe leading
to the appliance.
Prior to installation and connection of the vent
system to a factory-built or masonry chimney,
the chimney must be inspected and thoroughly
cleaned by a qualied service person, such as
a certied chimney sweep or home inspection
service.
The direct vent system must not be connected
to a damaged factory-built or masonry chimney.
For factory built, zero clearance, and ma-
sonry chimneys cleanout doors and caps
or plugs for cleanout tee ttings and ash
dumps shall be secured in place and sealed
before installing a Direct Vent system within
the chimney.
If the appliance shuts off during operation,
contact a qualied service person to de-
termine if a negative pressure and/or leaky
chimney condition exists. Do not operate the
appliance until the problem is corrected.
Appoved for US Installations Only
The use of an existing chimney as an air
intake is not covered under theANSI Z21.88-
2014/ CSA 2.33-2014 test methods and the
resulting ITS/WHI product certication. The
code Authority Having Jurisdiction must
be consulted prior to proceeding with this
installation method.
Converting a Factory Built Metal
Chimney
1. Remove the existing chimney cap.
2. Measure the distance from the top end of the
chimney to the bottom of the ceiling support
box, add 3" (76mm) to this measurement,
and cut a section of the 4" ex pipe to that
length (the ex should already be extended
to its nominal length).
3. Connect the end of the ex pipe section to
the underside of the Top Adaptor using 3
sheet metal screws. Diagram 2.
Drill four 1/8" diameter holes through the
adaptor and into the chimney top. Insure
that you are in fact, drilling into the metal
on the chimney. Twist-lock the Termination
Cap onto the Adaptor. (Diagram 3 and 4..
Diagram 1
Diagram 2
Diagram 3
5. Pull the ex pipe down through the ceiling
support box, until it protrudes approximately
3" (76mm). Connect the ex pipe to the Retro
Connector by slipping it into the
4-3/4" diameter sleeve on the top side of
the Connector. Use 3 sheet metal screws
to assemble these two parts.
6. Push the ex pipe back up into the ceiling
support box, center the Retro Connector, and
attach it to the support box, or decorative
sleeve for double wall solid packed pipe,
with the sheet metal screws (supplied).
The holes in the Retro Connector are pre-
punched. Diagram 5.
Diagram 4
Diagram 5
4. Pass the flex pipe
down through the
center of the chimney
system, and center
the adaptor on the top
of the chimney pipe.

Table of Contents

Related product manuals