EasyManua.ls Logo

Roland INTEGRA-7 SuperNATURAL

Roland INTEGRA-7 SuperNATURAL
48 pages
To Next Page IconTo Next Page
To Next Page IconTo Next Page
To Previous Page IconTo Previous Page
To Previous Page IconTo Previous Page
Loading...
42
Sep. 2012 INTEGRA-7
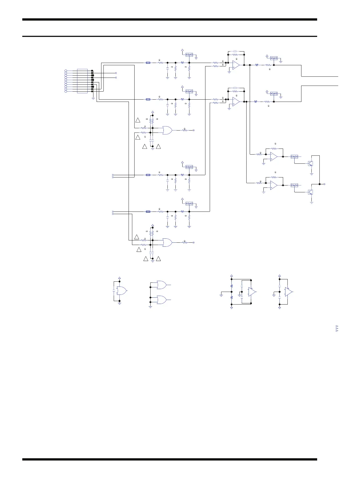
Circuit Board (Sub Board: 4/4)
fig.d-sub4.eps@L
AGND
AGND
SD_DIT
A+5V
AGND
AGND
AGND
DGND
A+5V
AGND
A+15V
BINL_S
A-15V
2CH_B-CLK
DGND
AGND
AGND
A-15V
A+15V
A+15V
AGND
INS_R
AGND
A+15V
2CH_LR-CLK
A-15V
AGND
AGND
AGND
BINL
AGND
A-15V
PEAK
AGND
A+15V
D+5V
DGND
AGND
AGND
A-15V
BINR
BINR_S
INS_L
A-15V
AGND
A+15V
AGND
D+5V
D+5V
AGND
AGND
DGND
PHONE_L
PHONE_R
AGND
AGND
AGND
220k
R347
10pF
C211
0.1uF
C219
25V
100pF
C205
10k
R369
C209
100uF
25V
L10
MMZ1608B601CT
C214
100uF 25V
1k
R358
1k
R357
DTC114EKAT146(PB FREE)
Q38
1
2
3
1SS362FV(TPL3)
D28
2
3
1
220k
R348
DTC114EKAT146(PB FREE)
Q37
1
23
100pF
C204
L13
MMZ1608B601CT
C208
100uF
25V
0.1uF
C220
25V
220k
R345
C213
100uF 25V
C218
10uF
16V
L12
MMZ1608B601CT
C207
100uF
25V
1SS362FV(TPL3)
D27
2
3
1
0.1uF
C197
10k
R370
0.1uF
C216
25V
1SS362FV(TPL3)
D26
2
3
1
1SS362FV(TPL3)
D31
2
3
1
0.1uF
C215
25V
10pF
C212
1SS362FV(TPL3)
D29
2
3
1
220k
R346
100pF
C203
1SS362FV(TPL3)
D30
2
3
1
C210
100uF
25V
C217
10uF
16V
L11
MMZ1608B601CT
1SS362FV(TPL3)
D24
2
3
1
1SS362FV(TPL3)
D25
2
3
1
100pF
C206
220
R19
220
R21
33k
R353
33k
R359
33k
R354
33k
R360
33k
R355
33k
R356
33k
R361
33k
R362
33kR363
33k
R364
33k
R365
33k
R366
33k
R367
33k
R368
1k
R349
1k
R350
1k
R351
1k
R352
CN13
10FMN-BMTTN-A-TF (LF)(SN)
3
2
1
4
9
8
7
6
5
10
TP163
TP164
TP166
TP165
TP170
TP167
TP168
TP169
TP171
TP172
27k
R371
27k
R372
IC21
SN74AHC32PWR
1
3
2
IC21
SN74AHC32PWR
4
6
5
IC21
SN74AHC32PWR
9
8
10
IC21
SN74AHC32PWR
12
11
13
SN74AHC32PWR
IC21
7
GND
14
VCC
IC24
NJM4580M(TE2)
3
1
2
IC24
NJM4580M(TE2)
5
7
6
NJM4580M(TE2)
IC24
48
IC23
NJM4580M(TE2)
3
1
2
IC23
NJM4580M(TE2)
5
7
6
NJM4580M(TE2)
IC23
4
8
1uF
C198
1uF
C201
1uF
C199
1uF
C202
10k
R341
10k
R342
10k
R343
10k
R344
to FRONT JACK
11
11
1
1
1
1

Related product manuals