EasyManua.ls Logo

Roland INTEGRA-7 SuperNATURAL

Roland INTEGRA-7 SuperNATURAL
48 pages
To Next Page IconTo Next Page
To Next Page IconTo Next Page
To Previous Page IconTo Previous Page
To Previous Page IconTo Previous Page
Loading...
46
Sep. 2012 INTEGRA-7
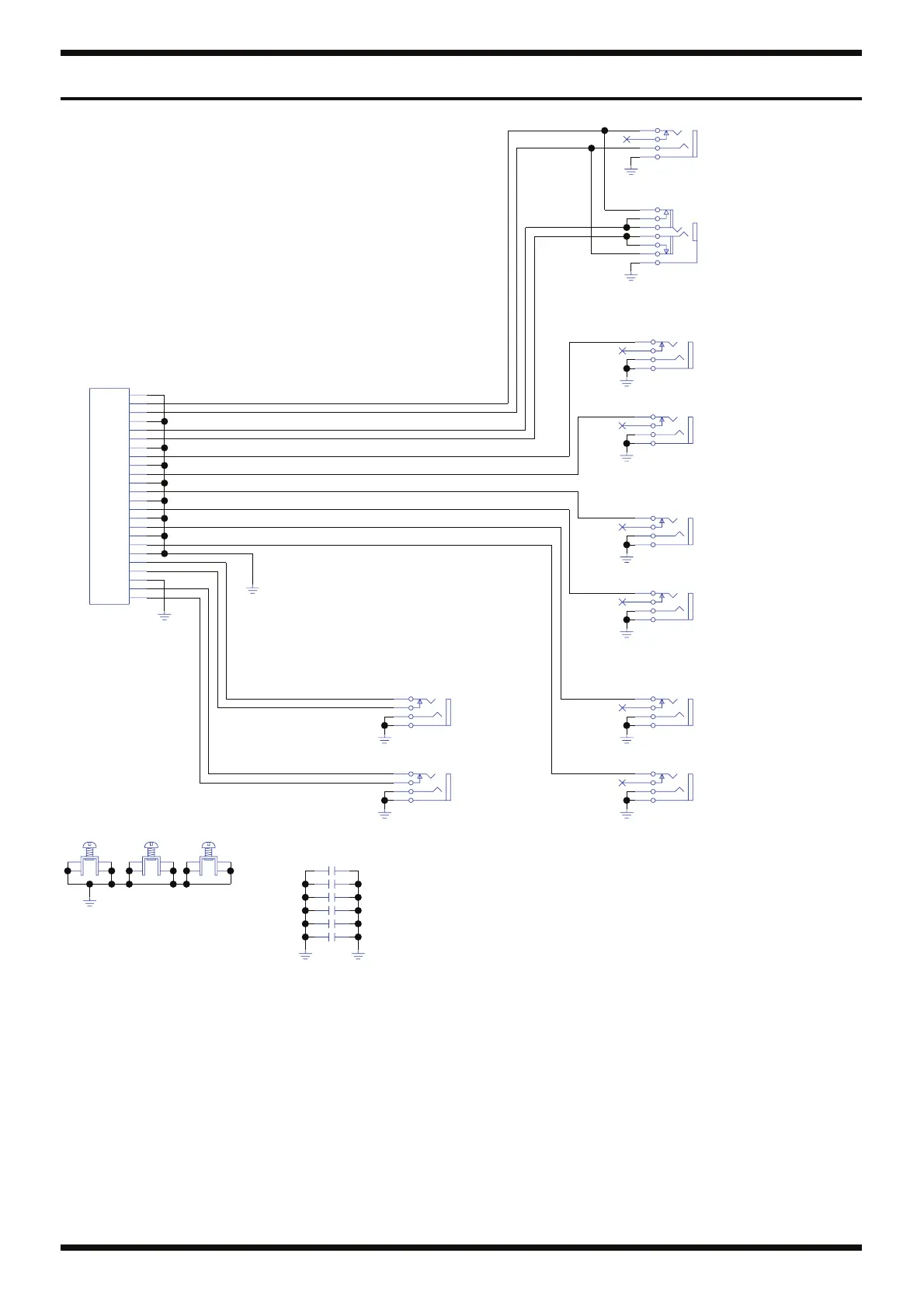
Circuit Board (Jack Board)
fig.d-jack.eps
JAGND
IJAGND
JFGND
IJAGND
IJAGND JAGND
JFGND
JAGND
JAGND
JAGND
JAGND
JAGND
JAGND
JAGND
JAGND
CN700
24FMN-SMT-A-TF (LF)(SN)
1
2
3
4
5
6
7
8
9
10
11
12
13
14
15
16
21
22
23
24
17
18
19
20
0.1uFC702
YKB21-5262
JK703
1
3
4
2
TER702
M1698
1
23
4
YKB21-5262
JK701
1
3
4
2
YKB21-5262
JK700
1
3
4
2
FS701
FS700
YKB21-5262
JK705
1
3
4
2
YKB21-5262
JK704
1
3
4
2
FS705
0.1uFC703
FS702
0.1uFC700
TER701
M1698
1
23
4
YKB21-5262
JK706
1
3
4
2
YKB21-5262
JK707
1
3
4
2
YKB21-5262
JK708
1
3
4
2
FS704
YKB21-5006
JK709
1
8
7
3
2
4
5
TER700
M1698
1
23
4
YKB21-5262
JK702
1
3
4
2
0.1uFC705
0.1uFC704
FS706
FS703
0.1uFC701
OUT B
OUT D
L
R
L
R
OUT C
L
R
L
INPUT
R
MAIN OUT A
L(MONO)
R

Related product manuals