EasyManua.ls Logo

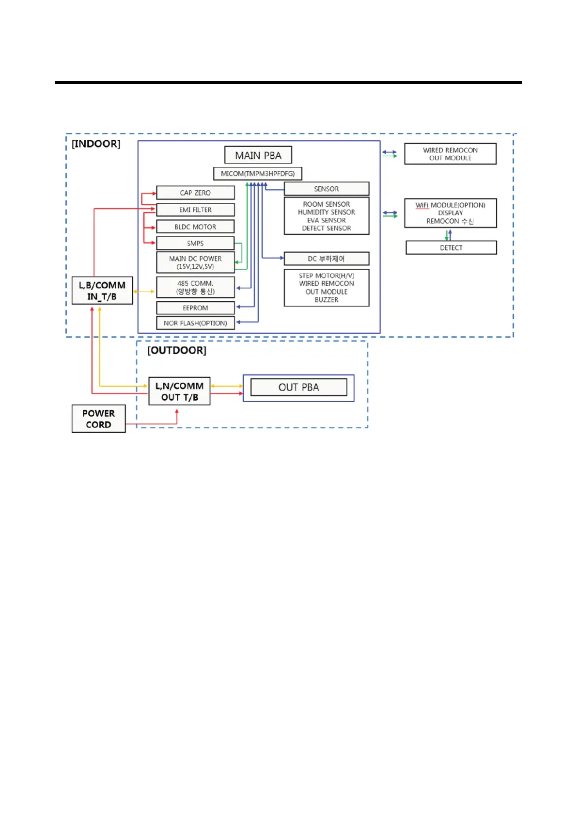
Samsung AR09TXFYAWKNEU - Block Diagram; 11-1 Indoor Unit Block Diagram

Samsung AR09TXFYAWKNEU
84 pages
Print Icon
To Next Page IconTo Next Page
To Next Page IconTo Next Page
To Previous Page IconTo Previous Page
To Previous Page IconTo Previous Page
Loading...
68
11-1 Indoor unit
11. Block Diagram

Table of Contents

Related product manuals