EasyManua.ls Logo

Samsung ML-1645 - Page 80

Samsung ML-1645
130 pages
Print Icon
To Next Page IconTo Next Page
To Next Page IconTo Next Page
To Previous Page IconTo Previous Page
To Previous Page IconTo Previous Page
Loading...
Service Manual
Alignment & Troubleshooting
4-30
Samsung Electronics
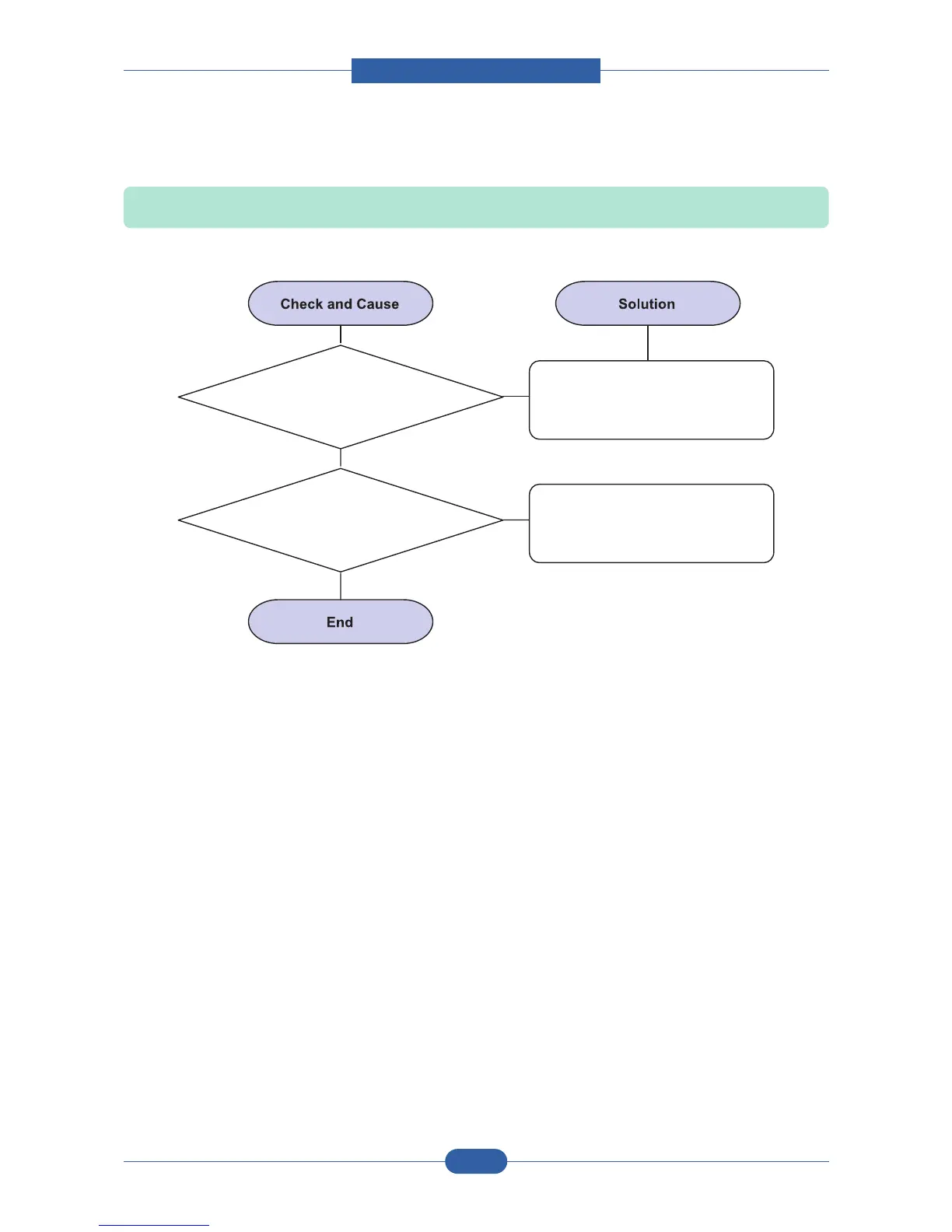
3) Paper Empty
1. Bending or deformation of
the actuator of the paper sensor.
2. The function of the engine
board is defective Perform DCU mode :
Perform DCU diagnostic
code 8.
Replace the defective actuator.
Replace the engine board.
Description The paper lamp on the operator panel is on even when paper is loaded in the cassette.

Table of Contents

Related product manuals