EasyManua.ls Logo

Samsung ML-1645 - Page 98

Samsung ML-1645
130 pages
Print Icon
To Next Page IconTo Next Page
To Next Page IconTo Next Page
To Previous Page IconTo Previous Page
To Previous Page IconTo Previous Page
Loading...
Service Manual
Alignment & Troubleshooting
4-48
Samsung Electronics
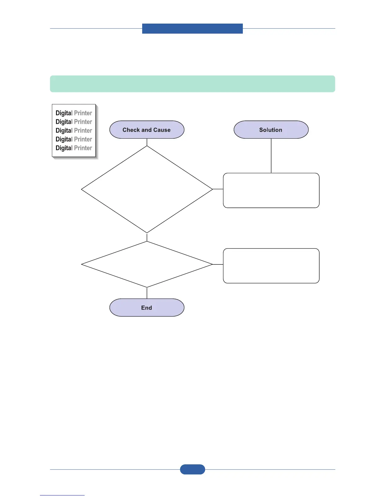
7) Uneven Density
2. The toner level is not
even on the developer roller due to
the bad blade.
1. The pressure force
on the left and right springs of the
transfer roller is not even, the springs are
damaged, the transfer roller is improperly
installed, or the transfer roller
bushing or holder is
damaged.
Replace both the left and right
Spring Holder.
Occur in the developer cartridge,
replace the developer and try to
print out.
Description
Print Density is uneven between left and right.

Table of Contents

Related product manuals