EasyManua.ls Logo

Sansui DTV3200 - Connections to Other Equipment

Sansui DTV3200
40 pages
Print Icon
To Next Page IconTo Next Page
To Next Page IconTo Next Page
To Previous Page IconTo Previous Page
To Previous Page IconTo Previous Page
Loading...
10
Connections to other equipment
The exact arrangement you use to interconnect various video and audio components to the TV is dependent on
the model and features of each component. Check the Owner's Manual provided with each component for the
location of video and audio inputs and outputs.
The connection diagrams below are offered as suggestions. You may need to modify them to accommodate
your particular assortment of components. The diagrams are intended to show component video and audio
interconnections only.
Pressing TV/AV on the remote control displays the current signal source
(press TV/AV again or 0-3 to change).
Selecting the video input source
Press TV/AV to view a signal from another device connected to your TV, such
as a VCR or DVD player. You can select ANT, VIDEO1, VIDEO2 (on the front
panel), or COMPONENT depending on which input jacks you used to connect
your devices.
SOURCE SELECTION
0. ANT
1. VIDEO1
2. VIDEO2
3. COMPONENT
/0-3 : SELECT
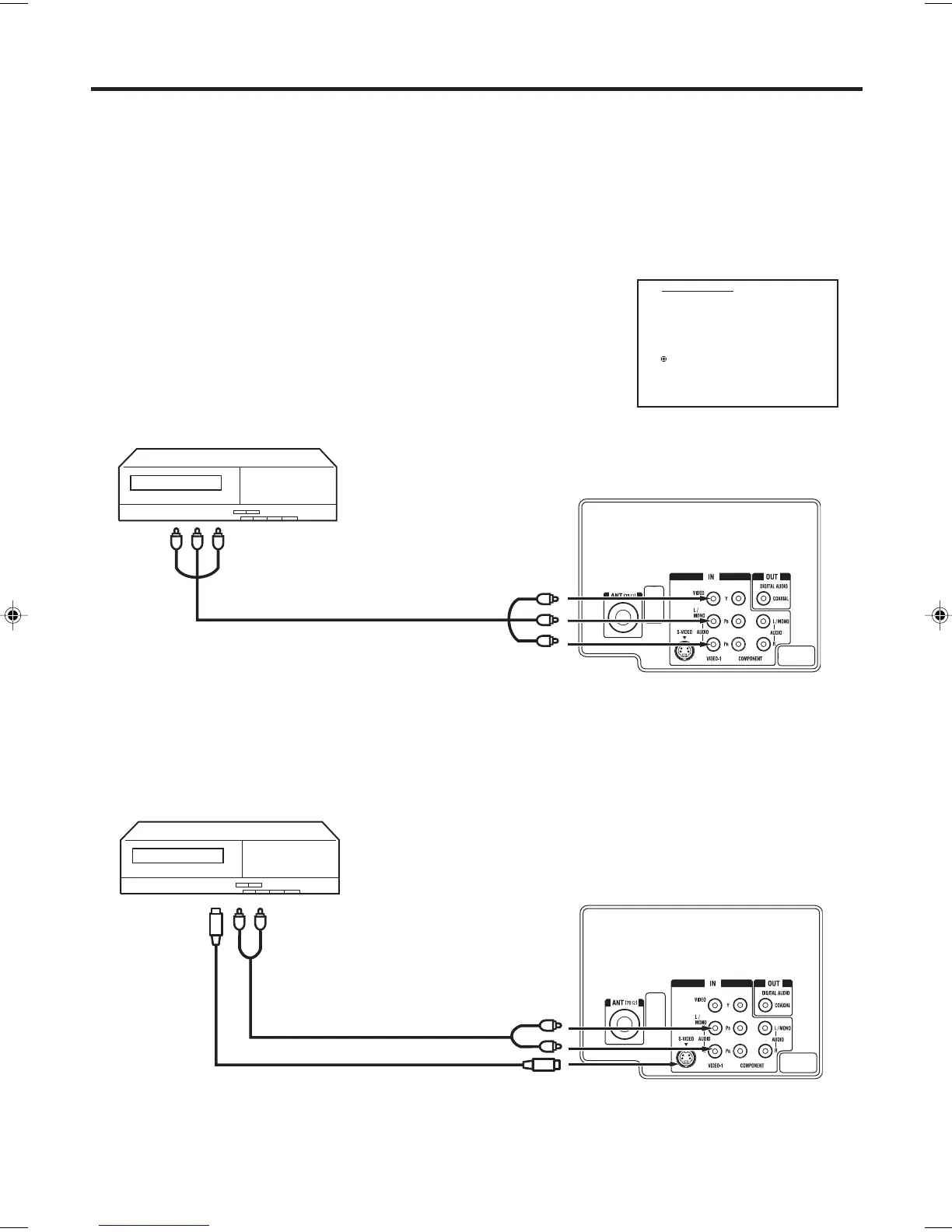
To connect the TV to a VCR with an S-Video cord
If you connect a VCR with a S-VIDEO cord to the S-VIDEO IN jack on the rear of the TV, you must also connect
the audio cords to the AUDIO IN jacks on the rear of the TV. The S-VIDEO cord only carries the video signal.
The audio signal is separate.
NOTE:
When the S-video cord and the video cord are connected to each jack at the same time, the S-video cord takes
precedence over the video cord.
Rear of the TV
To S-Video OUT To Audio OUT
Audio cord (not supplied)
S-Video cord (not supplied)
To S-VIDEO IN
To connect the TV to a VCR
Rear of the TV
To Audio/Video OUT
Audio/Video cord (not supplied)
To AUDIO/VIDEO IN
To AUDIO IN
J3W50101A_En_p10-13 16/11/05, 8:44 AM10

Related product manuals