EasyManua.ls Logo

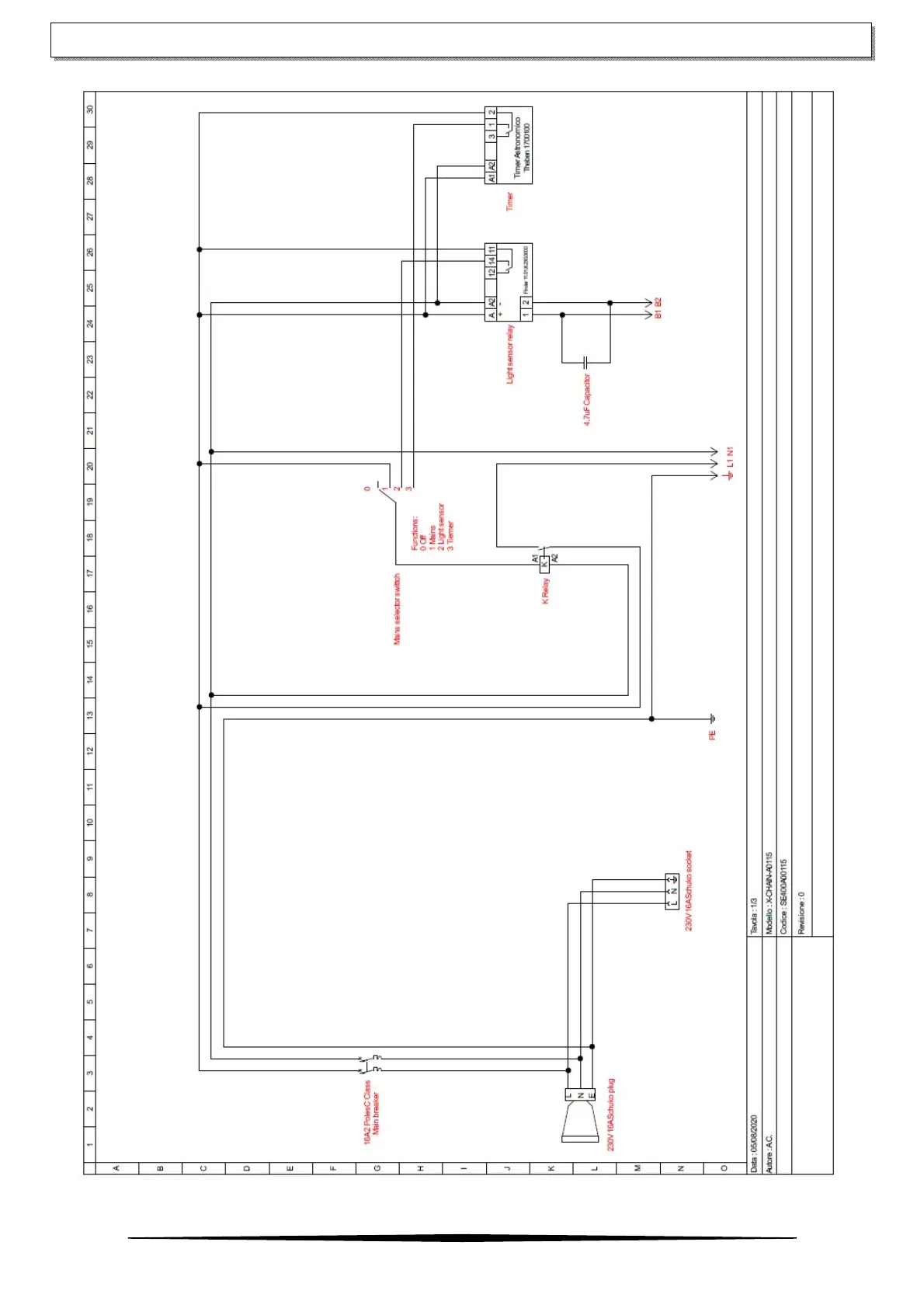
SATEMA X-Chain - Electrical Diagram__ Koblingsskjema

Default Icon
31 pages
Print Icon
To Next Page IconTo Next Page
To Next Page IconTo Next Page
To Previous Page IconTo Previous Page
To Previous Page IconTo Previous Page
Loading...
Manual code - MI400A00115 Revision Level 00 - 05/08/2020
28

ELECTRICALDIAGRAM__KOBLINGSSKJEMA