EasyManua.ls Logo

SATO CG412TT - Positions of Sensors and Options

SATO CG412TT
102 pages
Print Icon
To Next Page IconTo Next Page
To Next Page IconTo Next Page
To Previous Page IconTo Previous Page
To Previous Page IconTo Previous Page
Loading...
Section 8: Appendix
CG4 Series Operator Manual Page 8-5
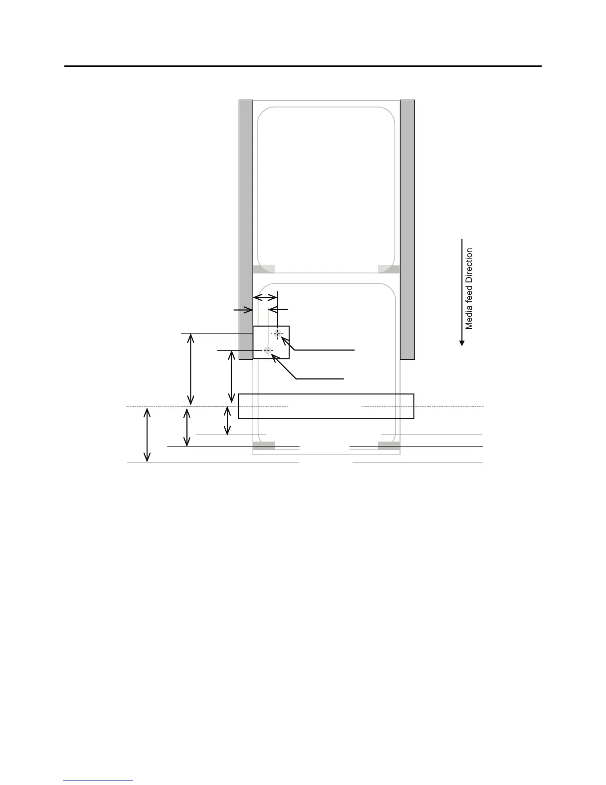
8.3 POSITIONS OF SENSORS AND OPTIONS
7.3mm (0.29”)
5.0mm (0.19”)
46.3mm
(1.82”)
I-Mark sensor
Gap sensor
34.9mm
(1.37”)
20.6mm
(0.81”)
21.1mm
(0.83”)
14.5mm
(0.57”)
Print head
Dispenser
Cutter
Tear-off/ Nonsepa(Linerless)

Table of Contents

Other manuals for SATO CG412TT

Related product manuals