EasyManua.ls Logo

Sharp AR-203E - [13] ELECTRICAL SECTION; 1. Block diagram

Sharp AR-203E
176 pages
Print Icon
To Next Page IconTo Next Page
To Next Page IconTo Next Page
To Previous Page IconTo Previous Page
To Previous Page IconTo Previous Page
Loading...
AR-203E/5420/M200/M201 ELECTRICAL SECTION 13 - 1
[13] ELECTRICAL SECTION
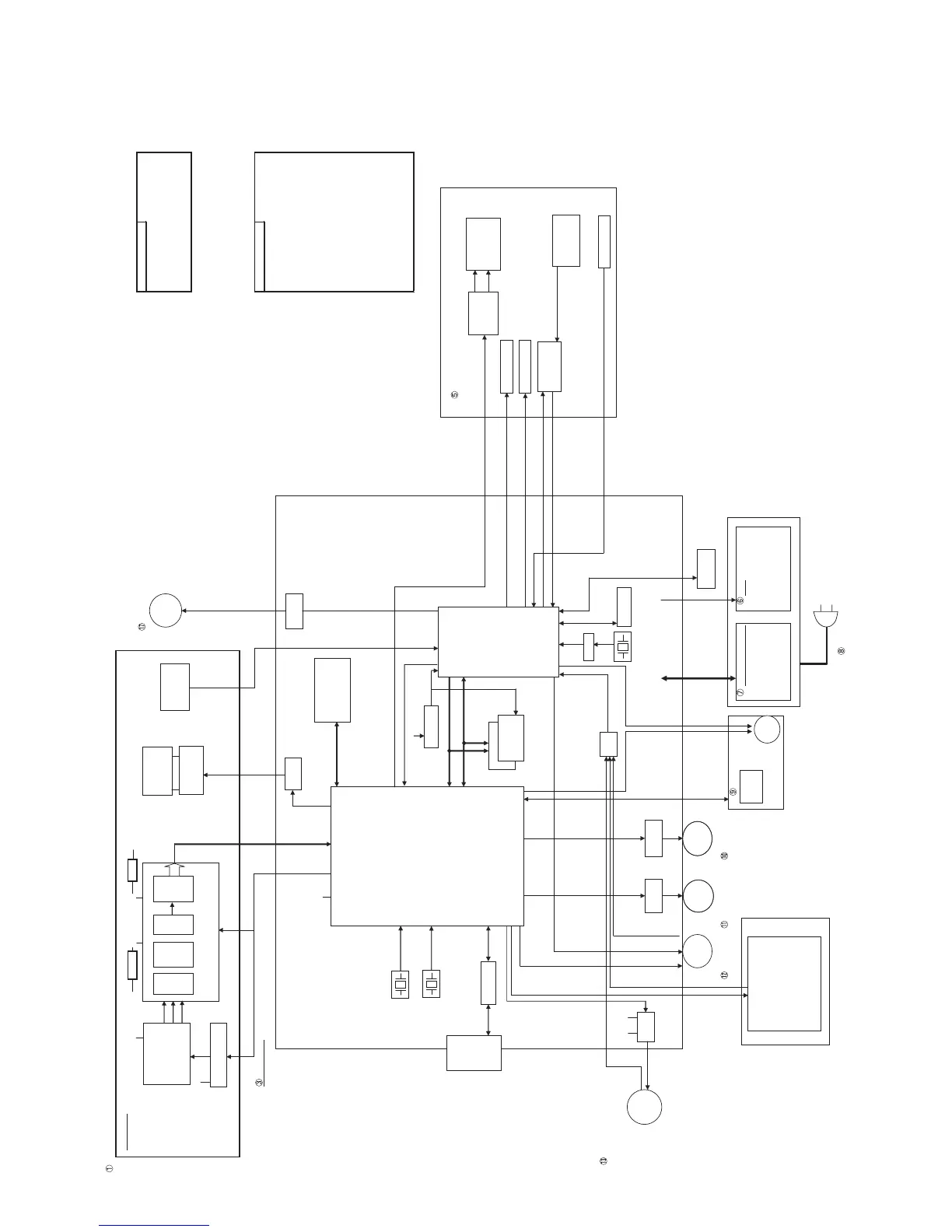
1. Block diagram
A. Overall block diagram (AR-203E/5420)
Carriage Unit
CCD PWB
12V
5V
NF
A5V 3.3V
Reg
5V
SPF Motor (AR-203E optional only)
Mechanical Load
R
MPFS,RRS,CPFS1
G 8bits(MSB/LSB)
B
5V
MCU-PWB
Sensor/SW
(Electorical detector/SW/Sensor)
CPU
INTERRUPT
SPPD
3.3V
CPU I/O
Interlock SW
Cassette detector X 2
Drum Initial detector
PPD1
POD
Printer CLK
MFD
(18.3856MHz)
PPD2
SPOD
PD1
3.3V
Scanner CLK(48MHz)
A[19…1]
OPE PWB
D[15…0]
USB I/F
1Mbit
16Mbit
16bit
I2C Bus
Fan Motor
I2C Bus
(2speed with Lock detect)
8Kbyte
24V 12V
2nd Cassette
MainMotor Toner Motor Mirror Motor
(AR-203E Optional only)
Polygon
Mechanical load
Motor
CPFS2
Sensor/SW
PAPD,PPD3,
PD2,CED2
AC Code
LSU
KRONOS ASIC
(296pin)
CPU
H8S/2321
(19.6608MHz)
EEPROM
SDRAM
16Mbyte
or 8Mbyte
Reset IC
SRAM
Driver
Flash ROM
AFE(HT82V24)
C
D
S
A
G
C
M
P
X
AD
16bits
CCD Driver
CCFL x 2
Lamp Inverter
for CCFL
HOME
POSITION
SENSOR
CCD
(ILX558X)
CPU CLK(19.6608MHz)
System Reset
SSCG
PMD
Driver
LED Driver
LED
HC151 x 2
KEY Matrix
START KEY
POWER SUPPLY
/POFF,HL,PR
FW
3.3V,5VEN,5V,12V,24V
HVU
TC, GRID, MC, BIAS
PMCLK
PSW
KEYIN1,2
SELIN1,2,3
OP-CLK
OP-LATCH
OP-DATA
PSL
MHPS
Driver
/MMD
PWM
0 - 24V
HC151
DC-DC
/MMRDY
EEPROM
(CRUM)
LASER
MMCLK
USB1T20
PSL LED
ONL LED
ONL
Driver
USB2.0
FullSpeed
(expect for
AR-5420)

Table of Contents

Other manuals for Sharp AR-203E

Related product manuals