EasyManua.ls Logo

Sharp AR-203E - Page 135

Sharp AR-203E
176 pages
Print Icon
To Next Page IconTo Next Page
To Next Page IconTo Next Page
To Previous Page IconTo Previous Page
To Previous Page IconTo Previous Page
Loading...
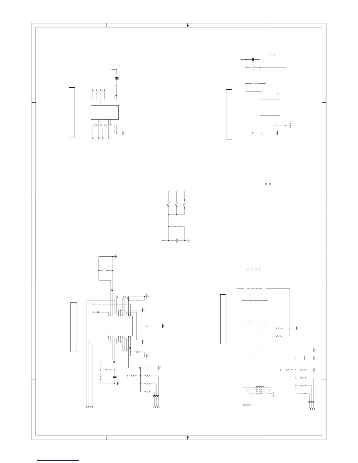
AR-203E/5420/M200/M201 ELECTRICAL SECTION 13 - 14
PGND
PGND
5V
24VSPFMT
24VDupMT
PGND
PGND
24V
PGND
PGND
24VSCMT
PGND
PGND
PGND
PGND
24VSCMT
PGND
5V
24VDupMT
5V
5V
PGND PGND
5V
PGND
24VSPFMT
24V
OUT_A-(9)
TMB_O (9)
(SPFMT1)(4)
SPMT_3 (9)
MMref2(5)
OUT_B+(9)
(TM)(4)
(SPFMT3)(4)
TMA_O (9)
MM_BI0(2)
MM_AI0 (2)
(SPFMT0)(4)
MM_PH_A (2)
MM_AI1 (2)
/DMT3 (9)
OUT_B-(9)
(SPFMT2)(4)
(TM_)(4)
OUT_A+(9)
SPMT_2 (9)
MMref1(5)
DMT1(1)
DMT0(1)
/DMT2 (9)
DMT2(1)
MMref0(5)
MM_PH_B(2)
SPMT_1 (9)
/DMT1 (9)
DMT3(1)
/DMT0 (9)
MM_BI1(2)
MRPS_3(5)
MRPS_2(5)
MRPS_1(5)
SPMT_0 (9)
Scanner Motor Driver
SPF Motor Driver
Duplex Motor Driver
Tonner Motor Driver
For AL2040 Model Only
TP597
R135
620J
TP595
C128
0.1u/50V
R120
1.5kJ
R136
1.2kJ
R118
0.68J 1W
R137
100J
TP596
TP586
C222
0.1u
C116
820p
R131
1.2kJ
R123
30kJ
R121
1.5kJ
C121
0.1u
C118
820p
R119
0.68J 1W
R122
1kJ
IC26
TD62064AF
I1
3
NC
4
NC
5
I2
6
NC
10
I3
11
NC
12
NC
13
GND
17
O1
2
O2
7
O3
9
O4
16
COM
1
COM
8
GND
18
I4
14
NC
15
C117
820p
R124
30kJ
BR59
10kJx4
1
2
3
4
8
7
6
5
C119
820p
IC29
TA7291AS
Vcc
2
IN1
9
IN2
1
GND
5
OUT2
3
OUT1
7
Vref
8
Vs
6
N.C
4
+
C122
47u/35V
D6
MTZ J22B
C131
0.1u
R127
510J
R126
1kJ
R132
1J 2W
C120
0.1u
R125
2kJ
C123
0.1u/50V
IC28
STA7100M
OUT A
1
OUT A
2
OUT A/
3
OUT A/
4
Vs
13
OUT B
17
OUT B
18
OUT B/
15
OUT B/
16
GND
10
IN A
8
IN A/
7
IN B
11
IN B/
12
REF
9
Sense A
5
Sense B
14
Sync
6
TP593
+
C127
10u/35V
CP1
0603FA1.5A/0603SFF150FM
R244
4.7kJ
TP587
IC27
L6219DS
OUT 2A
2
SENSE 2
3
COMP 2
4
OUT 2B
5
GND
6
GND
7
I02
8
I12
9
PHASE 2
10
VREF 2
11
RC 2
12
VSS
13
RC 1
14
VREF 1
15
PHASE 1
16
I11
17
GND
18
GND
19
I01
20
OUT 1B
21
COMP 1
22
SENSE 1
23
VS
24
OUT 1A
1
TP590
R134
300J
TP588
R141
1J 2W
TP591
CP2
0603FA1.5A/0603SFF150FM
TP589
TP594
TP592
CP3
0603FA1.5A/0603SFF150FM
5
5
4
4
3
3
2
2
1
1
D D
C C
B B
A A
MCU PWB (Driver section 3) (AR-203E/5420) 6/12

Table of Contents

Other manuals for Sharp AR-203E

Related product manuals