EasyManua.ls Logo

Sharp CD-DVD500 - Amplifier and Dolby PWBs Schematics

Sharp CD-DVD500
100 pages
Print Icon
To Next Page IconTo Next Page
To Next Page IconTo Next Page
To Previous Page IconTo Previous Page
To Previous Page IconTo Previous Page
Loading...
– 35 –
CD-DVD500
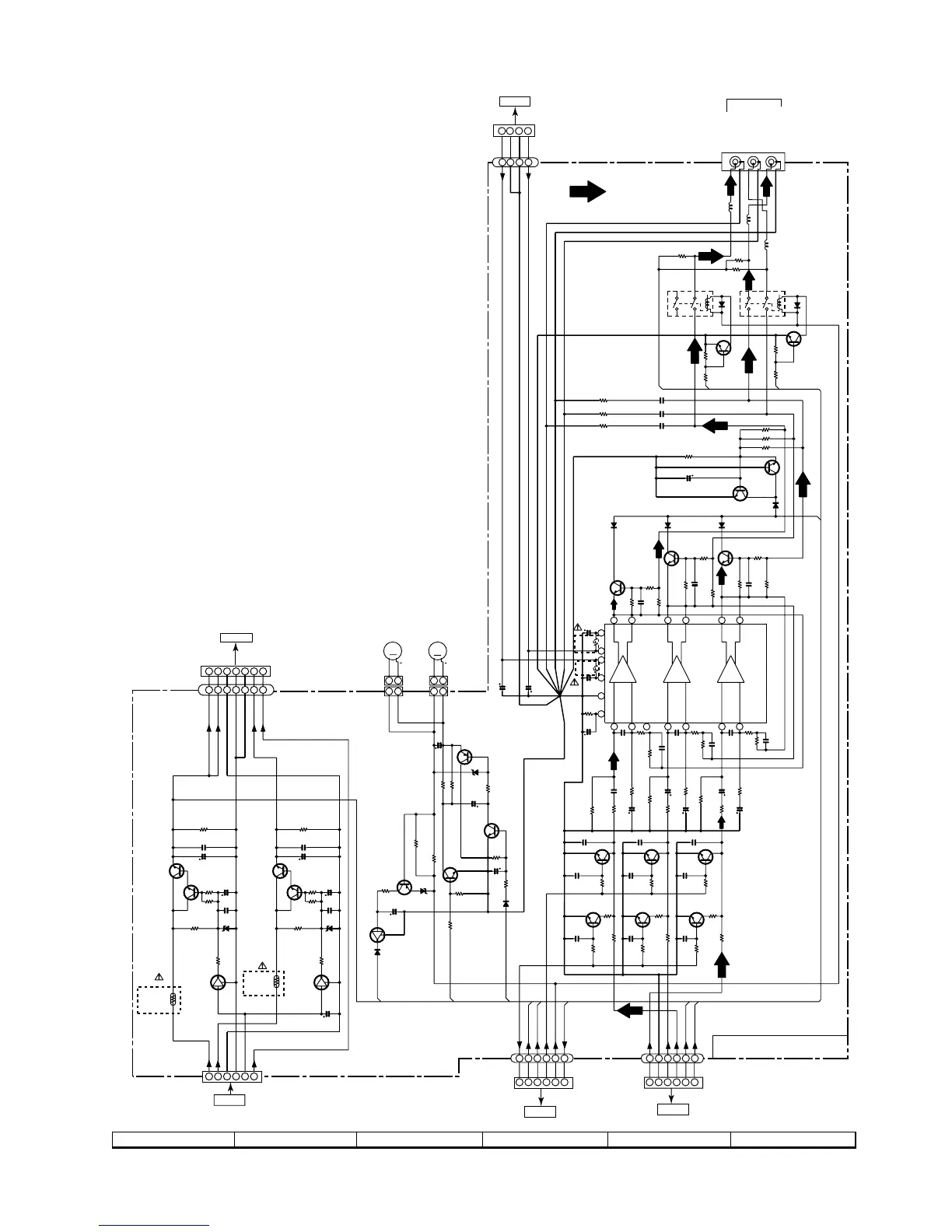
Figure 35 SCHEMATIC DIAGRAM (10/18)
7
8 9 10 11 12
(20W x 2)( 30W )
CENTER & SURROUND
M_8V
D_GND
A_GND
M_GND
D_5V
A_5V
V_8V
2134657
2134657
+9V
V_8V
TUN_FNC
M_GND
A_GND
+18V
315426
A_GND
C-CH
RS-CH
SR_RLY
C_RLY
LS-CH
264153
M_12V
FAN_CTL
FAN_SIG
20ATT
SP_DET
SMUTE
265413
265413
FAN_SIG
FAN_CTL
SP_DET
19
18
17
16
15
14
13
12
11
10
9
8
7
6
5
4
3
2
1
+
C-CH
+
RS-CH
LS-CH
+
21
21
1
2
M
M
2
1
C_RLY
SR_RLY
FAN_SIG
SURROUND
SPEAKER R-ch
SURROUND
SPEAKER L-ch
CENTER
SPEAKER
GND
–B
GND
+B
+B
-B
4321
4321
CNP902
TO
AMP. A PWB
P38 1-F
CNS852
FROM
MAIN PWB
P31 8-E
265413
CNP603
TO
MAIN PWB
P31 12-C
AMP. B PWB-J
CNP904
TO
AMP. A PWB
P39 12-G
FM SIGNAL
IC401
STK40224
2
1
1
1
2
3
2
3
3
+
+
+B
+B
+B
+B
+B
+B
+B
+B
+B
+B
+B
+B
CP3201
TO
DVD PWB
P29 12-G
C462
0.027
(ML)
C431
10/50
C430
10/50
BI403
CNS403
C461
2.2/50
R409
1K
C460
2.2/50
R410
1K
R437
1K
Q403
2SC2878 B
Q401
2SC2878 B
Q404
2SC2878 B
Q408
2SC2878 B
Q402
2SC2878 B
R484
10(1/2W)
R476
10(1/2W)
R480
3.9K
R479
1K
D410
DS1SS133
R486
330(1/2W)
C444 470P
C442 470P
C402
0.001
C401
0.001
C403
0.001
C404
0.001
R481
56K
R483 56K
R482 56K
C426 15P
R440
56K
R411
820
R412
820
R438
820
C425
2.2/50
C406
47/50
C405
47/50
R407
2.2K
R408
2.2K
R436
2.2K
C424
0.001
C443 470P
C423
0.001
R401
2.2K
R402
2.2K
R433
2.2K
R403
8.2K
R404 8.2K
R434 8.2K
R435
1K
R405
1K
Q407
2SC2878 B
R406
1K
CNP402
CNP401
C458
47/16
R478
330(1/2W)
Q421
KTA1271 Y
R471
22K
DZ403
DZ3.9BSB
Q423
KTC3199 GR
R472
1K
D409
DS1SS133
Q420
KRC107 M
R473
220K
Q422
KTC3203 Y
C456
10/50
R477
470K
C455
100/10
DZ404
DZ5.6BSB
Q424
2SB1565 F
C457
47/50
R443
100
R442
100
C427
560P
C409
560P
IC401
STK40224
POWER
AMP.
C410
560P
C428
0.22/50
C432
100/50
R441
22K
L403
0.29 µH
C433
0.022
L401
0.29µH
L402
0.29µH
R446
1K
Q409
KTC3199 GR
R444
10K
R424 56K
R445
0.1(1W)
R450 56K
R423 56K
R426 4.7
C437 0.1(ML)
R451 4.7
C414 0.1(ML)
R425 4.7
C413 0.1(ML)
R454
47K
Q412
KTC3199 GR
R453
1K
R455
47K
R452
1K
Q413
KTC3199 GR
D406
DS1SS133
D405
DS1SS133
RY402
RY401
R427
4.7K
R456
4.7K
R428
4.7K
R449 56K
BI407
Q411
KTC3199 GR
C435 47/50
D404
DS1SS133
D401
DS1SS133
Q410
KTC3199 GR
R421
1K
R417
10K
D402
DS1SS133
R419
0.1(1W)
C411
0.022
Q405
KTC3199 GR
R418
10K
Q406
KTC3199 GR
R422
1K
R420
0.1(1W)
C412
0.022
D403
DS1SS133
R416
56K
C408 15P
C407
15P
R414
1K
R415
56K
R413
1K
R439
1K
SOC401
SPEAKER JACK
C429
100/50
BI406
CNS406
CNP404
CNS407
SP_DET
CNS402
M402
FAN MOTER
M401
FAN MOTER
CNS401
RP401
0.9
Posistor
JP430
0.23
Posistor
R469
220
R470
220
Q414
KRC107 M
C450
220/16
C452
0.022
R467
22K
C448
100/16
R465
470
Q418
D2012
C446
0.022
R461
1.5K
DZ401
DZ6.2BSB
Q416
KTC3199 GR
R463
470
C454
3.3/50
Q415
KRC107 M
R464
470
R468
22K
C451
220/16
Q417
KTC3199 GR
DZ402
MTZJ9.1C
R462
1.5K
C447
0.022
C453
0.022
Q419
D2012
R466
470
C449
100/16
BI405
CNS405

Related product manuals