EasyManua.ls Logo

Sharp CD-DVD500 - Page 41

Sharp CD-DVD500
100 pages
Print Icon
To Next Page IconTo Next Page
To Next Page IconTo Next Page
To Previous Page IconTo Previous Page
To Previous Page IconTo Previous Page
Loading...
– 41 –
CD-DVD500
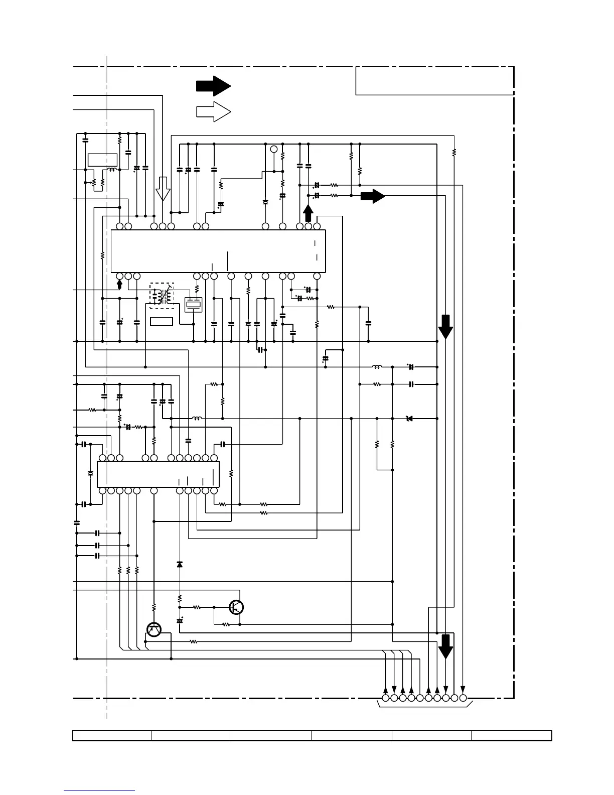
Figure 41 SCHEMATIC DIAGRAM (16/18)
7
8 9 10 11 12
2
1
3
314265789
10
TO
MAIN PWB P30 1-D
MAIN PWB-A (2/2)
FM SIGNAL
AM SIGNAL
123
4
5
6
7
8
9
10 11 12
131415161718192021222324
FM IF IN
AM MIX OUT
AM OSC OUT
FM AFC
AM OSC IN
AM RF IN
AM LOW CUT
VSM
FM/AM OUT
MPX VCO
MPX IN
R-CH OUT
L-CH OUT
PHASE
(FM/AM)
PHASE
IF OUT
VCC
FM DET
STEREO
SD
GND
AM IF IN
REG
MO/ST
TP302
A_+10V
TUN_R
TUN_L
D_GND
TUN_SM
A_GND
CE
CLK
DI
DO
1234
5
6
7
8
9
10 11
1213141516171819202122
NC
MUTE
IO2
IF IN
X OUT
X IN
CE
DI
CL
DO
AM IN
FM IN
VDD
PD
AIN
AOUT
VSS
FM
MW
MO/ST
ST IND
NC
CLK
DI
CE
DO
+B
+B
+B
+B
+B
+B
4.5 V
0 V
4.6 V
10 V
9.9 V
9.3 V
VR351
10K(B)
R386
1K
C342
0.022
L353
1mH
C376
0.022
C377
0.047
C310
100P
(CH)
C311
100P
(CH)
C312
100P
(CH)
C384
0.001
R372
1K
R373
1K
R374
1K
R399
10K
CF352
R370
1K
R391
390
R362
1.8K
R361
1.8K
C372
1/50
C371
1/50
R364
2.7K
R363
2.7K
C373 0.033
R357
470K
C374 0.033
R358
8.2K
C343
33P(CH)
R354
3.9K
L352
100µH
R389
3.9K
R392
390
ZD351
DZ5.1BSB
C395
0.022
C396
100/10
R383
5.6K
Q371
KTA1266 GR
Q360
KTA1266 GR
R384
5.6K
R371
4.7K
C391
47/25
R385
5.6K
D352
DS1SS133
C370
1/50
R377
47K
L351
100µH
R393
1K
C394
47/25
C387
0.022
R380
1.5K
R379
2.2K
C385
0.01
C392
0.001
C393
1/50
R381
10K
R376
1K
C386
330P
R352
1K
T351
AM IF
C358
1/50
CF351
X352
4.5 MHz
C381
12P(CH)
C382
15P(CH)
R356
1K
C368
1/50
R378
82K
C397
0.022
C366
0.001
R353
270
C354
0.022
C353
0.022
C355
22P
(CH)
C399
0.022
C398
100/10
C356
0.001
C357
2.2/50
R360
4.7K
C352
10/16
C351
0.022
R355
3.3K
IC303
LA1832S
FM IF DET./
FM MPX./AM IF
R351
5.6K
C361
0.022
C362
3.3/50
C364
10/16
C363
0.022
C365
0.022
C367
1/50
R350
2.7K
X351
456 kHz
R359
1.8K
R382
150
C380
10/16
R395
47K
C350
0.047
FM MUTE
LEVEL

Related product manuals