EasyManua.ls Logo

Sharp LC-26DA5U - Page 95

Sharp LC-26DA5U
104 pages
Print Icon
To Next Page IconTo Next Page
To Next Page IconTo Next Page
To Previous Page IconTo Previous Page
To Previous Page IconTo Previous Page
Loading...
121120
LC-26DA5U
LC-32DA5U
LC-26DA5U
LC-32DA5U
87109654321
A
B
C
D
E
F
G
H
1716 19181514131211
Ë Ë
Ë Ë
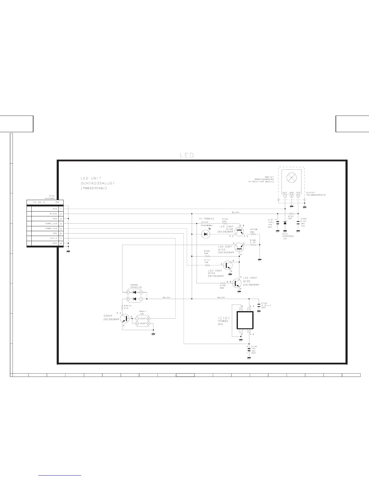
Ë R/C,LED Unit

Other manuals for Sharp LC-26DA5U

Related product manuals