Home
Sharp
All in One Printer
MX-C300W
Service Manual
Page 277
Sharp MX-C300W - Page 277
294 pages
Manual
Save Page as PDF
To Next Page
To Next Page
To Previous Page
To Previous Page
Loading...
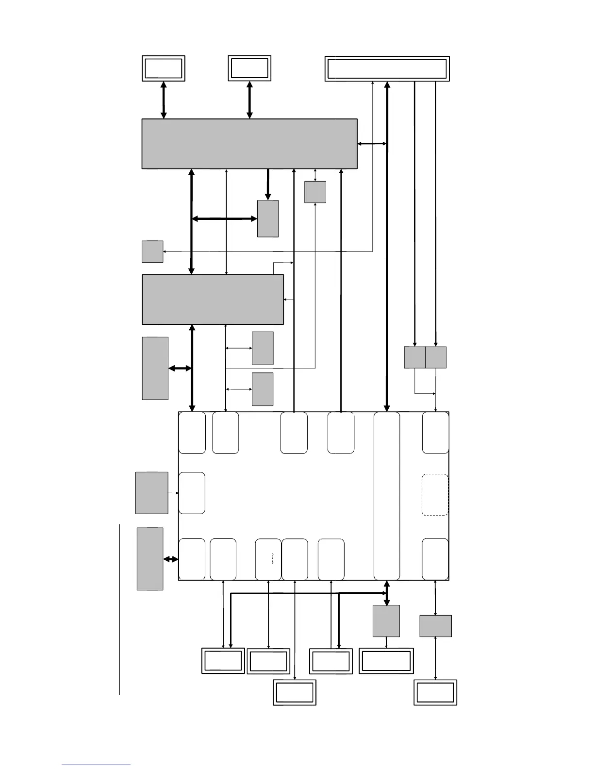
MX-C250 ELECTRICAL SECTION 12 – 2
B.
MFPC PWB
Pararell NOR
Flas
h
(64MB
t
)
DDR2SDRAM
(512MBy
te)
32.768KHz
X'tal
&
CP
L
D
(5M570ZT144)
FP
GA
(
EP
4CE6F17C8
DAC
(
12ch
)
F
P
G
A
UAR
T
FA
X
Unit
䛆
Neo MFPC Board Block Diagram
䛇
Pararell NOR Flash
(64MByte)
System Bus
I/F
DDR2SDRAM
(512MByte)
DDR2SDRAM
I/F
(32bit Data
UART
R.T.C
X'
ta
l
&
Coin Battery
CPLD
(5M570ZT144)
FPGA
(EP4CE6F17C8
DAC
(12ch)
SP
I
1
C
S
SBCS0,SBA0-
25,SBD0-
7
SBCS4,5
,SBA0-12,S
BD0-7
FPGA UART
K
ey
)
t
FAX Modem
Unit Conector
SPI I/F
(6CS)
USB Host I/F
(2ch)
UART
(2ch)
SPI
EEPROM
IPD-ASIC
SPI0CS1
SPI0CS
SPI1CS0
P
I1CS
V
CL
SPI1CS
OPE(Key)
Unit
LSU Unit
Conector
USB
Host IF
Co
nnector
S.O.C
Zoran
Quatro4550
LVDS
SPI
EEPROM
General
Video I/F
Scanner
AFE I/F
(L
VDS Reciv
e)
L
a
s
e
r Printer
I/F
(2ch)
USB Device
I/F
SPI
Flash
SPI0CS0
P
R
I
V
I
D
E
O
0,1,8,9,16,1
7
,
2
4
,
GVCLK,GVPS,G
VLS,GCDATA0-7
GVCL
USB
Co
n
S
canner
AFE
USB Btype
Connector
Q
ua
t
ro
4550
(LVDS
R
ec
i
ve
)
Laser Printe
r
I/F
(4Plane)
PRIVI
DEO0,1,8,9,16,17,
24,
GPIOs
PCU Motor&Sencer/HV
Uni
t
Conector
S
c
A
Scanner
mechanical IF
Steppaer
Motor
Driver
Ether MAC IF
(MII)
SD Card I/F
ADC
(use 9ch
8-1
Select
8-1
Select
V
Unit IF etc.
Ether
PHY
m
RJ-45
Connector
276
278
Table of Contents
Main Page
Table of Contents
1
Service Manual
1
Note for Servicing
3
Precautions for Servicing
3
Warning for Servicing
3
Note for Installing Site
3
Product Outline
6
Specifications
7
Copy Functions
11
Scanner/Fax Function
12
Report/List Function
14
Dimensions and Weight
15
Consumable Parts
16
Maintenance Parts List
17
Production Number Identification
18
External View and Internal Structure
19
B. Document Feeder and Document Glass
20
C. Operation Panel
21
D. Operation Panel
22
E.spf
23
F.rspf
24
G. Sensor, Detector
25
H. Switch
27
I. Clutches and Solenoids
28
J. Motors
29
K. Rollers
30
L. Lamps
31
M. Fans and Filters
32
N.pwb
33
O. Fuses/Thermostats
34
Adjustments
35
Details of Adjustment
36
Lsu Unit
39
Simulation
78
List of Simulation Codes
80
Details of Simulation
84
Soft Switch (Detail of Sim. 66-1)
146
Troubleshooting
182
Fax Reception Image Data Error
188
Improper Toner Cartridge Detection
191
Fusing Cooling Fan Trouble
194
Battery Trouble
194
Polygon Motor Trouble
194
JAM and Troubleshooting
197
Image Send Communication Report Code
198
Dial Tone
200
Firmware Update
201
Maintenance
203
Maintenance List
206
Disassembly and Assembly
222
Disassembly and Assembly of each Unit
237
Operational Descriptions
252
SPF/RSPF Section
253
Scanner Section
257
Manual Paper Feed Section
259
Paper Registration Section
260
Paper Feed Tray Section
261
Paper Exit Section
262
Duplex Section
263
LSU Section
264
OPC Drum Section
266
Toner Supply Section
268
Developing Section
269
Transfer Section
271
Fusing Section
273
Fan and Filter Section
275
Electrical Section
276
Power Line Diagram
281
System Diagram
282
Actual Wiring Chart
283
Signal List
288
Others
291
Other manuals for Sharp MX-C300W
Operation Guide
210 pages
Technical Handy Guide
65 pages
Brochure & Specs
4 pages
Installation Manual
20 pages
Start Guide
48 pages
Related product manuals
Sharp MX-C300F
294 pages
Sharp MX-C301
20 pages
Sharp MX-C303
64 pages
Sharp MX-C301W
20 pages
Sharp MX-C304W
24 pages
Sharp MX-C303W
66 pages
Sharp MX-C304WH
64 pages
Sharp MX-C311
849 pages
Sharp MX-C310
59 pages
Sharp MX-C380P
256 pages
Sharp MX-C358F
313 pages
Sharp MX-C312
793 pages