EasyManua.ls Logo

Siemens LMV52.200A2 - Block Diagram (ContD)

Siemens LMV52.200A2
299 pages
To Next Page IconTo Next Page
To Next Page IconTo Next Page
To Previous Page IconTo Previous Page
To Previous Page IconTo Previous Page
Loading...
26/301
Siemens Building Technologies Basic Documentation LMV5... CC1P7550en
HVAC Products 2 General 13.08.2004
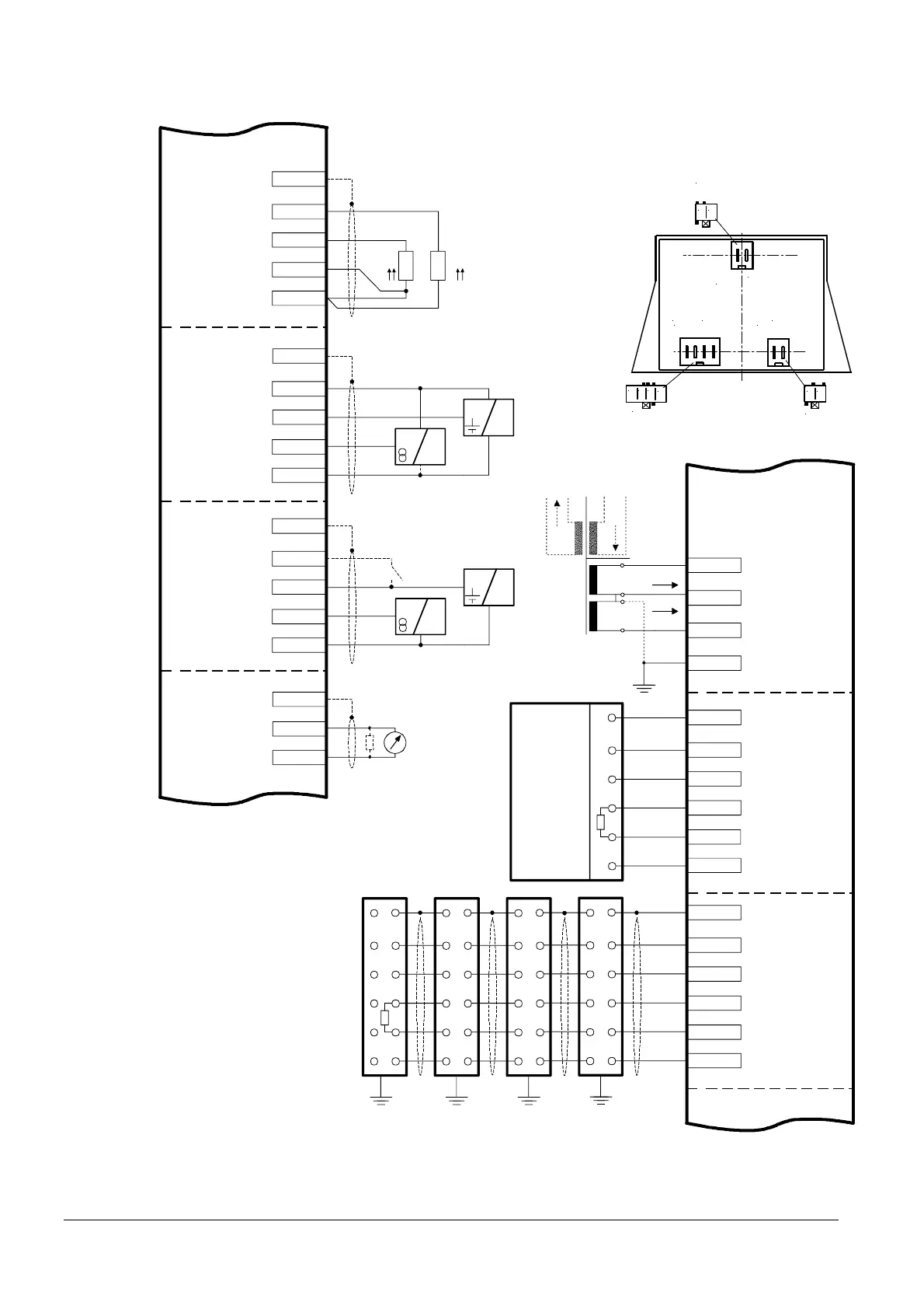
X60.5
Functional earth for
shield connection
X60.2
X60.4
Line compensation
Pt100
Reference ground
X60.3
X60.1
Temperature sensor
Pt/LG-Ni 1000 (input 4)
Temperature sensor
Pt 100 (input 1)
Pt 100 Pt/LG-Ni 1000
TEMP.
X61.5
Functional earth for
shield connection
X61.3
X61.4
Current input
4...20 mA (input 2)
Reference ground
X61.1
X61.2
Power supply for temp./
pressure transmitter
Voltage input
DC 0...10 V (input 2)
TEMP./PRES. INPUT
ϑ
4...20mA
0...10 V
U
I
X62.5
Functional earth for
shield connection
X62.3
X62.4
Current input
4...20 mA (input 3)
Reference ground
X62.1
X62.2
Power supply for
setpoint changeover
Voltage input
DC 0...10 V (input 3)
SET POINT INPUT
4...20mA
0...10 V
U
I
+
+
+
+
X63.1
X63.2
Current output
4...20 mA
Burner output
Reference ground
X63.3
Functional earth for
shield connection
LOAD OUTPUT
X50.1
Functional earth for
shield connection
X50.4
X50.5
Reference ground
(PELV) GND
X50.2
X50.3
X50.6
12VAC1
12VAC2
CANH
CANL
BUS
X52.2
X52.3
X52.4
X52.1
12VAC1
Reference ground
(PELV)
12VAC2
Functional earth
X51.1
Functional earth for
shield connection
X51.4
X51.5
Reference ground
(PELV) GND
X51.2
X51.3
X51.6
12VAC1
12VAC2
CANH
CANL
BUS
12VAC1
12VAC2
CANH
CANL
GND
SHIELD
12VAC1
12VAC2
CANH
CANL
GND
SHIELD
12VAC1
12VAC2
CANH
CANL
GND
SHIELD
12VAC1
12VAC2
CANH
CANL
GND
SHIELD
12VAC1
12VAC2
CANH
CANL
GND
SHIELD
AZL5...
FE
FEFEFE
SQM4...SQM4...SQM4...SQM4...
brown
white
yellow
green
black
brown
white
yellow
grün
schwarz
Temperature/pressure controller
Power supply
(PELV)
LMV5...
LMV5...
ϑ
ϑ
/ p
ϑ
/ p
PRI
LINE
SEK I
12VAC
SEK II
12VAC
SEK III
12VAC
FE
1
2
3
4
T1
AGG5.2...
7550a10.3e/0903
*
*
Optional
Block diagram (cont‘d)
12V 0 0 12V
DEFL
1 2
4
3
2
1
CDO
(02-D)
DFO
(02-I)
LINE
12V/1,2A
1
2
SEK II
SEK III
SEK I
PRI

Table of Contents

Related product manuals